Go to The Journal of Clinical Investigation
  • About
  • Editors
  • Consulting Editors
  • For authors
  • Publication ethics
  • Publication alerts by email
  • Transfers
  • Advertising
  • Job board
  • Contact
  • Physician-Scientist Development
  • Current issue
  • Past issues
  • By specialty
    • COVID-19
    • Cardiology
    • Immunology
    • Metabolism
    • Nephrology
    • Oncology
    • Pulmonology
    • All ...
  • Videos
  • Collections
    • In-Press Preview
    • Resource and Technical Advances
    • Clinical Research and Public Health
    • Research Letters
    • Editorials
    • Perspectives
    • Physician-Scientist Development
    • Reviews
    • Top read articles

  • Current issue
  • Past issues
  • Specialties
  • In-Press Preview
  • Resource and Technical Advances
  • Clinical Research and Public Health
  • Research Letters
  • Editorials
  • Perspectives
  • Physician-Scientist Development
  • Reviews
  • Top read articles
  • About
  • Editors
  • Consulting Editors
  • For authors
  • Publication ethics
  • Publication alerts by email
  • Transfers
  • Advertising
  • Job board
  • Contact
A hybrid breast cancer/mesenchymal stem cell population enhances chemoresistance and metastasis
Giuseppina Augimeri, Maria E. Gonzalez, Alessandro Paolì, Ahmad Eido, Yehyun Choi, Boris Burman, Sabra Djomehri, Santhosh Kumar Karthikeyan, Sooryanarayana Varambally, Johanna M. Buschhaus, Yu-Chih Chen, Loredana Mauro, Daniela Bonofiglio, Alexey I. Nesvizhskii, Gary D. Luker, Sebastiano Andò, Euisik Yoon, Celina G. Kleer
Giuseppina Augimeri, Maria E. Gonzalez, Alessandro Paolì, Ahmad Eido, Yehyun Choi, Boris Burman, Sabra Djomehri, Santhosh Kumar Karthikeyan, Sooryanarayana Varambally, Johanna M. Buschhaus, Yu-Chih Chen, Loredana Mauro, Daniela Bonofiglio, Alexey I. Nesvizhskii, Gary D. Luker, Sebastiano Andò, Euisik Yoon, Celina G. Kleer
View: Text | PDF
Research Article Cell biology Oncology

A hybrid breast cancer/mesenchymal stem cell population enhances chemoresistance and metastasis

  • Text
  • PDF
Abstract

Patients with triple-negative breast cancer remain at risk for metastatic disease despite treatment. The acquisition of chemoresistance is a major cause of tumor relapse and death, but the mechanisms are far from understood. We have demonstrated that breast cancer cells (BCCs) can engulf mesenchymal stem/stromal cells (MSCs), leading to enhanced dissemination. Here, we show that clinical samples of primary invasive carcinoma and chemoresistant breast cancer metastasis contain a unique hybrid cancer cell population coexpressing pancytokeratin and the MSC marker fibroblast activation protein-α. We show that hybrid cells form in primary tumors and that they promote breast cancer metastasis and chemoresistance. Using single-cell microfluidics and in vivo models, we found that there are polyploid senescent cells within the hybrid cell population that contribute to metastatic dissemination. Our data reveal that Wnt Family Member 5A (WNT5A) plays a crucial role in supporting the chemoresistance properties of hybrid cells. Furthermore, we identified that WNT5A mediates hybrid cell formation through a phagocytosis-like mechanism that requires BCC-derived IL-6 and MSC-derived C-C Motif Chemokine Ligand 2. These findings reveal hybrid cell formation as a mechanism of chemoresistance and suggest that interrupting this mechanism may be a strategy in overcoming breast cancer drug resistance.

Authors

Giuseppina Augimeri, Maria E. Gonzalez, Alessandro Paolì, Ahmad Eido, Yehyun Choi, Boris Burman, Sabra Djomehri, Santhosh Kumar Karthikeyan, Sooryanarayana Varambally, Johanna M. Buschhaus, Yu-Chih Chen, Loredana Mauro, Daniela Bonofiglio, Alexey I. Nesvizhskii, Gary D. Luker, Sebastiano Andò, Euisik Yoon, Celina G. Kleer

×

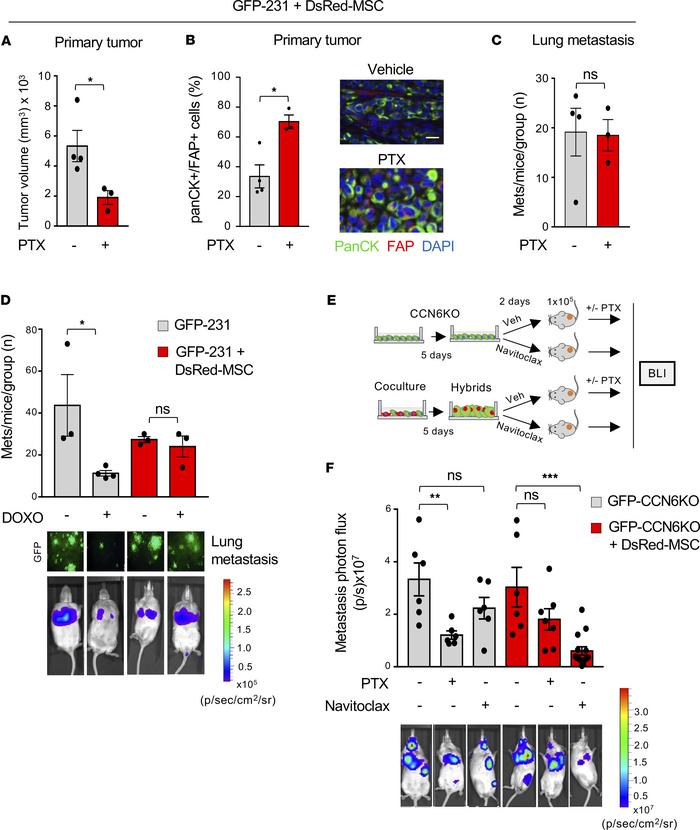
Figure 4

In vivo, hybrid cells drive resistance to chemotherapy and senescent hybrid cells specifically enhance metastasis.

Options: View larger image (or click on image) Download as PowerPoint
In vivo, hybrid cells drive resistance to chemotherapy and senescent hyb...
(A) Quantification of primary tumor volume of cocultures injected in the mammary fat pads of NOD/SCID mice treated with vehicle (–) or with PTX 10 mg/kg every 3 days i.p. for 20 days (n = 3–4 per group). (B) Primary mammary tumors in A were subjected to quantitative fluorescence multiplex immunostaining for pan-CK and FAP to quantify the percent of pan-CK+/FAP+ hybrid cells. Shown are representative images of vehicle- or PTX-treated tumors. Scale bar: 50 µm. (C) Number of spontaneous lung metastasis per mice per group of mice in A assessed by histopathology. (D) Luc–GFP-231 (1.0 × 105) alone or cocultured with DsRed-MSCs for 72 hours (1.5 × 105 cells) were injected intracardially in NOD/SCID mice. At day 20, mice were treated with DOXO (4 mg/kg every 3 days) or vehicle for 1 week (n = 3-4 per group). Shown are representative images of GFP+ lung metastases and bioluminescence images of distant metastases at necropsy in mice treated with DOXO or vehicle. Quantification of the number of metastases in mice using GFP pixels. Scale bar: 20 µm. (E) Schematic illustrating that Luc–GFP-CCN6–KO BCCs (1.0 × 105) alone or with DsRed-MSC were cultured for 5 days and treated with Navitoclax (5 μM for 48 hours). Cells (1 × 105) were intracardially injected in FVB mice. After 2 days control mice were treated with vehicle or PTX 10 mg/kg for 10 days and followed using bioluminescence imaging (BLI). (F) Representative bioluminescence images of metastases at indicated conditions (n = 6–14 per group). For all panels, data are presented as individual values with mean ± SEM. In A–C, the 2-tailed unpaired Student’s t test was employed; in D, 1-way ANOVA with post hoc Tukey HSD/Tukey-Kramer was used; in F, 2-way ANOVA with Tukey’s multiple comparison test was used. *P < 0.05; **P < 0.005; ***P < 0.0005.

Copyright © 2026 American Society for Clinical Investigation
ISSN 2379-3708

Sign up for email alerts