Go to The Journal of Clinical Investigation
  • About
  • Editors
  • Consulting Editors
  • For authors
  • Publication ethics
  • Publication alerts by email
  • Transfers
  • Advertising
  • Job board
  • Contact
  • Physician-Scientist Development
  • Current issue
  • Past issues
  • By specialty
    • COVID-19
    • Cardiology
    • Immunology
    • Metabolism
    • Nephrology
    • Oncology
    • Pulmonology
    • All ...
  • Videos
  • Collections
    • In-Press Preview
    • Resource and Technical Advances
    • Clinical Research and Public Health
    • Research Letters
    • Editorials
    • Perspectives
    • Physician-Scientist Development
    • Reviews
    • Top read articles

  • Current issue
  • Past issues
  • Specialties
  • In-Press Preview
  • Resource and Technical Advances
  • Clinical Research and Public Health
  • Research Letters
  • Editorials
  • Perspectives
  • Physician-Scientist Development
  • Reviews
  • Top read articles
  • About
  • Editors
  • Consulting Editors
  • For authors
  • Publication ethics
  • Publication alerts by email
  • Transfers
  • Advertising
  • Job board
  • Contact
PGC-1α–mediated angiogenesis prevents pulmonary hypertension in mice
Takayuki Fujiwara, Norifumi Takeda, Hironori Hara, Satoshi Ishii, Genri Numata, Hiroyuki Tokiwa, Manami Katoh, Sonoko Maemura, Takaaki Suzuki, Hiroshi Takiguchi, Tomonobu Yanase, Yoshiaki Kubota, Seitaro Nomura, Masaru Hatano, Kazutaka Ueda, Mutsuo Harada, Haruhiro Toko, Eiki Takimoto, Hiroshi Akazawa, Hiroyuki Morita, Satoshi Nishimura, Issei Komuro
Takayuki Fujiwara, Norifumi Takeda, Hironori Hara, Satoshi Ishii, Genri Numata, Hiroyuki Tokiwa, Manami Katoh, Sonoko Maemura, Takaaki Suzuki, Hiroshi Takiguchi, Tomonobu Yanase, Yoshiaki Kubota, Seitaro Nomura, Masaru Hatano, Kazutaka Ueda, Mutsuo Harada, Haruhiro Toko, Eiki Takimoto, Hiroshi Akazawa, Hiroyuki Morita, Satoshi Nishimura, Issei Komuro
View: Text | PDF
Research Article Angiogenesis Vascular biology

PGC-1α–mediated angiogenesis prevents pulmonary hypertension in mice

  • Text
  • PDF
Abstract

Pulmonary hypertension (PH) is a life-threatening disease characterized by a progressive narrowing of pulmonary arterioles. Although VEGF is highly expressed in lung of patients with PH and in animal PH models, the involvement of angiogenesis remains elusive. To clarify the pathophysiological function of angiogenesis in PH, we compared the angiogenic response in hypoxia (Hx) and SU5416 (a VEGFR2 inhibitor) plus Hx (SuHx) mouse PH models using 3D imaging. The 3D imaging analysis revealed an angiogenic response in the lung of the Hx-PH, but not of the severer SuHx-PH model. Selective VEGFR2 inhibition with cabozantinib plus Hx in mice also suppressed angiogenic response and exacerbated Hx-PH to the same extent as SuHx. Expression of endothelial proliferator-activated receptor γ coactivator 1α (PGC-1α) increased along with angiogenesis in lung of Hx-PH but not SuHx mice. In pulmonary endothelial cell–specific Ppargc1a-KO mice, the Hx-induced angiogenesis was suppressed, and PH was exacerbated along with increased oxidative stress, cellular senescence, and DNA damage. By contrast, treatment with baicalin, a flavonoid enhancing PGC-1α activity in endothelial cells, ameliorated Hx-PH with increased Vegfa expression and angiogenesis. Pulmonary endothelial PGC-1α–mediated angiogenesis is essential for adaptive responses to Hx and might represent a potential therapeutic target for PH.

Authors

Takayuki Fujiwara, Norifumi Takeda, Hironori Hara, Satoshi Ishii, Genri Numata, Hiroyuki Tokiwa, Manami Katoh, Sonoko Maemura, Takaaki Suzuki, Hiroshi Takiguchi, Tomonobu Yanase, Yoshiaki Kubota, Seitaro Nomura, Masaru Hatano, Kazutaka Ueda, Mutsuo Harada, Haruhiro Toko, Eiki Takimoto, Hiroshi Akazawa, Hiroyuki Morita, Satoshi Nishimura, Issei Komuro

×

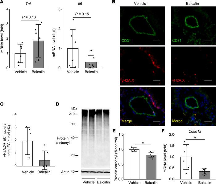
Figure 8

Suppressed Hx-induced cellular senescence of ECs upon PGC-1α activation by baicalin.

Options: View larger image (or click on image) Download as PowerPoint
Suppressed Hx-induced cellular senescence of ECs upon PGC-1α activation ...
Mice were treated with baicalin (150 mg/kg/d) or vehicle during 3 weeks of hypoxic conditions (Hx 3w). (A) Relative expression of SASP markers (n = 6 mice/group). (B) Representative images showing distal pulmonary arteries stained with CD31 and γH2A.X Abs. Nuclei (blue) were labeled with DAPI. Scale bar: 20 μm. (C) Proportion of γH2A.X+ nuclei in ECs of distal pulmonary arteries (n = 6 mice per group). (D and E) Western blot analysis of protein carbonyl in the lung. Representative blots (D) and quantified protein carbonyl levels (E) are presented (n = 8 mice/group). (F) Relative expression of Cdkn1a in the lung (n = 6 mice/group). Data are representative of 3 independent experiments. Statistical significance was evaluated using a Student’s t test for comparison between means and using a Pearson’s χ2 test for comparison of the proportion of γH2A.X+ nuclei in ECs. *P < 0.05.

Copyright © 2026 American Society for Clinical Investigation
ISSN 2379-3708

Sign up for email alerts