Go to The Journal of Clinical Investigation
  • About
  • Editors
  • Consulting Editors
  • For authors
  • Publication ethics
  • Publication alerts by email
  • Transfers
  • Advertising
  • Job board
  • Contact
  • Physician-Scientist Development
  • Current issue
  • Past issues
  • By specialty
    • COVID-19
    • Cardiology
    • Immunology
    • Metabolism
    • Nephrology
    • Oncology
    • Pulmonology
    • All ...
  • Videos
  • Collections
    • In-Press Preview
    • Resource and Technical Advances
    • Clinical Research and Public Health
    • Research Letters
    • Editorials
    • Perspectives
    • Physician-Scientist Development
    • Reviews
    • Top read articles

  • Current issue
  • Past issues
  • Specialties
  • In-Press Preview
  • Resource and Technical Advances
  • Clinical Research and Public Health
  • Research Letters
  • Editorials
  • Perspectives
  • Physician-Scientist Development
  • Reviews
  • Top read articles
  • About
  • Editors
  • Consulting Editors
  • For authors
  • Publication ethics
  • Publication alerts by email
  • Transfers
  • Advertising
  • Job board
  • Contact
Disruption of CFAP418 interaction with lipids causes widespread abnormal membrane-associated cellular processes in retinal degenerations
Anna M. Clark, Dongmei Yu, Grace Neiswanger, Daniel Zhu, Junhuang Zou, J. Alan Maschek, Thomas Burgoyne, Jun Yang
Anna M. Clark, Dongmei Yu, Grace Neiswanger, Daniel Zhu, Junhuang Zou, J. Alan Maschek, Thomas Burgoyne, Jun Yang
View: Text | PDF
Research Article Cell biology Ophthalmology

Disruption of CFAP418 interaction with lipids causes widespread abnormal membrane-associated cellular processes in retinal degenerations

  • Text
  • PDF
Abstract

Syndromic ciliopathies and retinal degenerations are large heterogeneous groups of genetic diseases. Pathogenic variants in the CFAP418 gene may cause both disorders, and its protein sequence is evolutionarily conserved. However, the disease mechanism underlying CFAP418 mutations has not been explored. Here, we apply quantitative lipidomic, proteomic, and phosphoproteomic profiling and affinity purification coupled with mass spectrometry to address the molecular function of CFAP418 in the retina. We show that CFAP418 protein binds to the lipid metabolism precursor phosphatidic acid (PA) and mitochondrion-specific lipid cardiolipin but does not form a tight and static complex with proteins. Loss of Cfap418 in mice disturbs membrane lipid homeostasis and membrane-protein associations, which subsequently causes mitochondrial defects and membrane-remodeling abnormalities across multiple vesicular trafficking pathways in photoreceptors, especially the endosomal sorting complexes required for transport (ESCRT) pathway. Ablation of Cfap418 also increases the activity of PA-binding protein kinase Cα in the retina. Overall, our results indicate that membrane lipid imbalance is a pathological mechanism underlying syndromic ciliopathies and retinal degenerations which is associated with other known causative genes of these diseases.

Authors

Anna M. Clark, Dongmei Yu, Grace Neiswanger, Daniel Zhu, Junhuang Zou, J. Alan Maschek, Thomas Burgoyne, Jun Yang

×

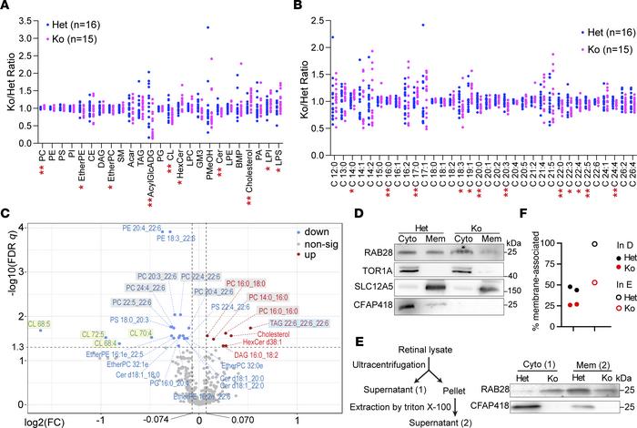
Figure 9

Abnormal membrane lipid composition and membrane-protein association in developing Cfap418–/– retinas.

Options: View larger image (or click on image) Download as PowerPoint
Abnormal membrane lipid composition and membrane-protein association in ...
(A) Membrane lipid categories affected in P10 Cfap418–/– (Ko) retinas. (B) Acyl chains affected in P10 Cfap418–/– retinal membrane lipids. (C) Volcano plot showing fold changes of individual lipid species between Cfap418+/– and Cfap418–/– retinas at P10. (D and E) RAB28 is increased in the cytosol (Cyto) and decreased in the membrane (Mem) in Cfap418–/– retinas, compared with Cfap418+/– retinas at P21 (using a commercial membrane protein extraction kit, D) and P30 (using a Triton X-100 protocol, E). TOR1A and SLC12A5 blots were used to verify the separation between cytosolic and membrane fractions. (F) Quantification of the percentage of RAB28 present in the membrane fraction. Dot plots in A and B show data from individual mice. *P < 0.05, **P < 0.01 (2-tailed Student’s t test). The dot plot in F shows data from independent experiments. See complete unedited blots in the supplemental material.

Copyright © 2026 American Society for Clinical Investigation
ISSN 2379-3708

Sign up for email alerts