Go to The Journal of Clinical Investigation
  • About
  • Editors
  • Consulting Editors
  • For authors
  • Publication ethics
  • Publication alerts by email
  • Transfers
  • Advertising
  • Job board
  • Contact
  • Physician-Scientist Development
  • Current issue
  • Past issues
  • By specialty
    • COVID-19
    • Cardiology
    • Immunology
    • Metabolism
    • Nephrology
    • Oncology
    • Pulmonology
    • All ...
  • Videos
  • Collections
    • In-Press Preview
    • Resource and Technical Advances
    • Clinical Research and Public Health
    • Research Letters
    • Editorials
    • Perspectives
    • Physician-Scientist Development
    • Reviews
    • Top read articles

  • Current issue
  • Past issues
  • Specialties
  • In-Press Preview
  • Resource and Technical Advances
  • Clinical Research and Public Health
  • Research Letters
  • Editorials
  • Perspectives
  • Physician-Scientist Development
  • Reviews
  • Top read articles
  • About
  • Editors
  • Consulting Editors
  • For authors
  • Publication ethics
  • Publication alerts by email
  • Transfers
  • Advertising
  • Job board
  • Contact
Endothelial HIFα/PDGF-B to smooth muscle Beclin1 signaling sustains pathological muscularization in pulmonary hypertension
Fatima Z. Saddouk, Andrew Kuzemczak, Junichi Saito, Daniel M. Greif
Fatima Z. Saddouk, Andrew Kuzemczak, Junichi Saito, Daniel M. Greif
View: Text | PDF
Research Article Pulmonology Vascular biology

Endothelial HIFα/PDGF-B to smooth muscle Beclin1 signaling sustains pathological muscularization in pulmonary hypertension

  • Text
  • PDF
Abstract

Mechanisms underlying maintenance of pathological vascular hypermuscularization are poorly delineated. Herein, we investigated retention of smooth muscle cells (SMCs) coating normally unmuscularized distal pulmonary arterioles in pulmonary hypertension (PH) mediated by chronic hypoxia with or without Sugen 5416, and reversal of this pathology. With hypoxia in mice or culture, lung endothelial cells (ECs) upregulated hypoxia-inducible factor 1α (HIF1-α) and HIF2-α, which induce platelet-derived growth factor B (PDGF-B), and these factors were reduced to normoxic levels with re-normoxia. Re-normoxia reversed hypoxia-induced pulmonary vascular remodeling, but with EC HIFα overexpression during re-normoxia, pathological changes persisted. Conversely, after establishment of distal muscularization and PH, EC-specific deletion of Hif1a, Hif2a, or Pdgfb induced reversal. In human idiopathic pulmonary artery hypertension, HIF1-α, HIF2-α, PDGF-B, and autophagy-mediating gene products, including Beclin1, were upregulated in pulmonary artery SMCs and/or lung lysates. Furthermore, in mice, hypoxia-induced EC-derived PDGF-B upregulated Beclin1 in distal arteriole SMCs, and after distal muscularization was established, re-normoxia, EC Pdgfb deletion, or treatment with STI571 (which inhibits PDGF receptors) downregulated SMC Beclin1 and other autophagy products. Finally, SMC-specific Becn1 deletion induced apoptosis, reversing distal muscularization and PH mediated by hypoxia with or without Sugen 5416. Thus, chronic hypoxia induction of the HIFα/PDGF-B axis in ECs is required for non–cell-autonomous Beclin1-mediated survival of pathological distal arteriole SMCs.

Authors

Fatima Z. Saddouk, Andrew Kuzemczak, Junichi Saito, Daniel M. Greif

×

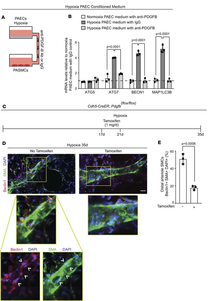
Figure 8

Pharmacological or genetic inhibition of EC-derived PDGF-B in mice or in culture, respectively, downregulates Beclin1 in SMCs.

Options: View larger image (or click on image) Download as PowerPoint
Pharmacological or genetic inhibition of EC-derived PDGF-B in mice or in...
(A) Experimental strategy for B. (B) Human PAECs were exposed to normoxia or hypoxia (3% O2) for 16 hours, and the conditioned medium was collected and pretreated with either anti–PDGF-B blocking antibody or IgG isotype control for 1 hour. Human PASMCs were incubated with the pretreated PAEC-conditioned medium in normoxic conditions for 48 hours, and then qRT-PCR was used to assess mRNA levels of ATG5, ATG7, BECN1, and MAP1LC3B in the PASMCs. Transcript levels relative to 18S rRNA were normalized to normoxia PAEC medium treated with IgG (dashed line). n = 3. Significance assessed by multifactor ANOVA with Tukey’s multiple-comparison test. (C) Experimental strategy for D and E. (D) Cdh5-CreERT2 Pdgfbfl/fl mice were exposed to hypoxia for 35 days and tamoxifen (1 mg/day) was or was not administered on hypoxia days 17–21. Vibratome lung sections were stained for Beclin1, SMA, and nuclei (DAPI). Closeups of boxed region are shown below. Arrowheads indicate Beclin1+SMA+ cells. (E) Quantification of the percentage of distal arteriole SMCs that are Beclin1+. n = 3 mice (2 males, 1 female) per experimental group, 3–4 arterioles analyzed per mouse. Significance assessed by 2-tailed Student’s t test. Scale bar: 20 μm.

Copyright © 2026 American Society for Clinical Investigation
ISSN 2379-3708

Sign up for email alerts