Go to The Journal of Clinical Investigation
  • About
  • Editors
  • Consulting Editors
  • For authors
  • Publication ethics
  • Publication alerts by email
  • Transfers
  • Advertising
  • Job board
  • Contact
  • Physician-Scientist Development
  • Current issue
  • Past issues
  • By specialty
    • COVID-19
    • Cardiology
    • Immunology
    • Metabolism
    • Nephrology
    • Oncology
    • Pulmonology
    • All ...
  • Videos
  • Collections
    • In-Press Preview
    • Resource and Technical Advances
    • Clinical Research and Public Health
    • Research Letters
    • Editorials
    • Perspectives
    • Physician-Scientist Development
    • Reviews
    • Top read articles

  • Current issue
  • Past issues
  • Specialties
  • In-Press Preview
  • Resource and Technical Advances
  • Clinical Research and Public Health
  • Research Letters
  • Editorials
  • Perspectives
  • Physician-Scientist Development
  • Reviews
  • Top read articles
  • About
  • Editors
  • Consulting Editors
  • For authors
  • Publication ethics
  • Publication alerts by email
  • Transfers
  • Advertising
  • Job board
  • Contact
Essential role of obscurin kinase-1 in cardiomyocyte coupling via N-cadherin phosphorylation
Li Wang, Panagiotis Tsakiroglou, Rex Gonzales, Suhan Cho, Amy Li, Cristobal dos Remedios, Nathan Wright, Aikaterini Kontrogianni-Konstantopoulos
Li Wang, Panagiotis Tsakiroglou, Rex Gonzales, Suhan Cho, Amy Li, Cristobal dos Remedios, Nathan Wright, Aikaterini Kontrogianni-Konstantopoulos
View: Text | PDF
Research Article Cell biology

Essential role of obscurin kinase-1 in cardiomyocyte coupling via N-cadherin phosphorylation

  • Text
  • PDF
Abstract

Obscurins are giant cytoskeletal proteins with structural and regulatory roles. Obscurin-B (~870 kDa), the largest known isoform, contains 2 enzymatically active Ser/Thr kinase (kin) domains, kin1 and kin2, which belong to the myosin light chain kinase family. Kin1 binds to and phosphorylates N-cadherin, a major component of the intercalated disc, the unique sarcolemmal microdomain that mediates the mechanochemical coupling of adjacent cardiomyocytes. Obscurin-B containing kin1 and N-cadherin colocalize at cell junctions in embryonic rat ventricular myocytes (ERVMs), and their codistribution is regulated by Ca2+. Phosphoproteomics analysis revealed that obscurin-kin1 phosphorylates N-cadherin at Ser-788 located within the juxtamembrane region of its cytoplasmic domain, with an apparent Kcat of approximately 5.05 min–1. Overexpression of obscurin-kin1 or phosphomimic-Ser-788-Glu N-cadherin in ERVMs markedly increases cell adhesion and chemical coupling. Importantly, phosphomimic Ser-788-Glu N-cadherin exhibits significantly reduced binding to p120-catenin, while overexpression of phosphoablated Ser-788-Ala N-cadherin increases RhoA activity. Consistent with an essential role of the obscurin-kin1/N-cadherin axis in cardiomyocyte coupling, it is deregulated in end-stage human heart failure. Given the nearly ubiquitous expression of obscurin and N-cadherin, our findings may have broad applicability in deciphering the obscurin-kin1/N-cadherin axis that likely mediates cell coupling in diverse tissues and organs.

Authors

Li Wang, Panagiotis Tsakiroglou, Rex Gonzales, Suhan Cho, Amy Li, Cristobal dos Remedios, Nathan Wright, Aikaterini Kontrogianni-Konstantopoulos

×

Figure 3

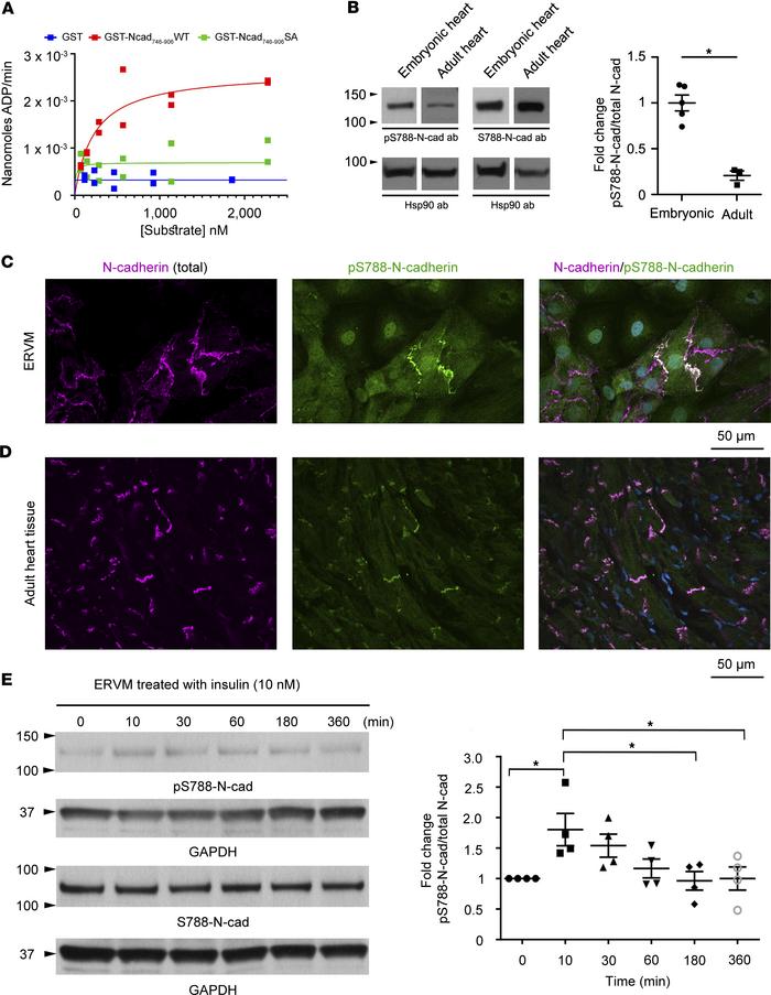
Obscurin-kin1 phosphorylates N-cadherin at Ser-788.

Options: View larger image (or click on image) Download as PowerPoint
Obscurin-kin1 phosphorylates N-cadherin at Ser-788.
(A) Michaelis-Menten...
(A) Michaelis-Menten plot showing the nanomoles of ADP produced per minute at constant amount of His-Kin1-CA (26 nM) and ATP (100 μM) and varying substrate concentrations (70–2272 nM). An apparent Vmax (2.63 × 10–3 nanomoles ADP/min), KM (232.8 nM), and Kcat (5.05 min–1) for GST-Ncad746–906-WT were calculated, while use of GST and GST-Ncad746–906-SA did not yield any appreciable ADP formation. Values from 2 technical repeats at each substrate concentration are shown. (B) Representative immunoblots using custom-made affinity-purified phospho-Ser-788 N-cadherin (pS788-N-cad) and total Ser-788 (S788-N-cad) antibodies with protein lysates prepared from E21 and adult (3-month-old) rat hearts. Although baseline phosphorylation of N-cadherin at Ser-788 was observed in both embryonic and adult hearts, the former contain a 2-fold higher ratio of pS788-N-cad/total N-cad compared with the latter. Quantification was performed following normalization to Hsp90 that was used as loading control. Noncontinuous lanes are separated with white space (please see supplemental material); n = 5 biological samples for embryonic rat hearts and n = 3 biological samples for adult rat hearts run in duplicate. Unpaired, 2-tailed Mann-Whitney t test, *P = 0.0357. (C and D) Immunofluorescent staining of ERVM cultures (C) and 1-month-old mouse myocardia (D) with pS788-N-cad and total N-cadherin antibodies followed by confocal evaluation showed the presence of S788-N-cad at cell junctions and ICDs, respectively; ERVM cultures and tissue sections were counterstained with Hoechst to identify nuclei. Scale bars: 50 μm. (E) Immunoblotting of ERVM protein lysates with pS788-N-cad and S788-N-cad antibodies following treatment with 10 nM insulin indicated a statistically significant increase in the phosphorylation levels of N-cadherin at Ser-788 at 10 minutes, which returned to pretreatment levels by 180 minutes; quantification of the pS788-N-cad/total N-cad ratio at the indicated time points was performed following normalization to GAPDH that was used as loading control with the pS788-N-cad/total N-cad ratio at 0 minutes set to 1 and ratios at remaining time points expressed relative to it; n = 4. One-way ANOVA followed by Tukey’s multiple-comparison test, *P = 0.0486 (10 minutes vs. 0 minutes), *P = 0.0365 (10 minutes vs. 180 minutes), and *P = 0.0491 (10 minutes vs. 360 minutes). Data are expressed as mean ± SEM.

Copyright © 2026 American Society for Clinical Investigation
ISSN 2379-3708

Sign up for email alerts