Go to The Journal of Clinical Investigation
  • About
  • Editors
  • Consulting Editors
  • For authors
  • Publication ethics
  • Publication alerts by email
  • Transfers
  • Advertising
  • Job board
  • Contact
  • Physician-Scientist Development
  • Current issue
  • Past issues
  • By specialty
    • COVID-19
    • Cardiology
    • Immunology
    • Metabolism
    • Nephrology
    • Oncology
    • Pulmonology
    • All ...
  • Videos
  • Collections
    • In-Press Preview
    • Resource and Technical Advances
    • Clinical Research and Public Health
    • Research Letters
    • Editorials
    • Perspectives
    • Physician-Scientist Development
    • Reviews
    • Top read articles

  • Current issue
  • Past issues
  • Specialties
  • In-Press Preview
  • Resource and Technical Advances
  • Clinical Research and Public Health
  • Research Letters
  • Editorials
  • Perspectives
  • Physician-Scientist Development
  • Reviews
  • Top read articles
  • About
  • Editors
  • Consulting Editors
  • For authors
  • Publication ethics
  • Publication alerts by email
  • Transfers
  • Advertising
  • Job board
  • Contact
Combined heterozygosity of FLT3ITD, TET2, and DNMT3A results in aggressive leukemia
Baskar Ramdas, Palam Lakshmi Reddy, Raghuveer Singh Mali, Santhosh Kumar Pasupuleti, Ji Zhang, Mark R. Kelley, Sophie Paczesny, Chi Zhang, Reuben Kapur
Baskar Ramdas, Palam Lakshmi Reddy, Raghuveer Singh Mali, Santhosh Kumar Pasupuleti, Ji Zhang, Mark R. Kelley, Sophie Paczesny, Chi Zhang, Reuben Kapur
View: Text | PDF
Research Article Hematology

Combined heterozygosity of FLT3ITD, TET2, and DNMT3A results in aggressive leukemia

  • Text
  • PDF
Abstract

Heterozygous mutations in FLT3ITD, TET2, and DNMT3A are associated with hematologic malignancies in humans. In patients, cooccurrence of mutations in FLT3ITD combined with TET2 (TF) or FLT3ITD combined with DNMT3A (DF) are frequent. However, in some rare complex acute myeloid leukemia (AML), all 3 mutations cooccur — i.e., FLT3ITD, TET2, and DNMT3A (TFD). Whether the presence of these mutations in combination result in quantitative or qualitative differences in disease manifestation has not been investigated. We generated mice expressing heterozygous Flt3ITD and concomitant for either heterozygous loss of Tet2 (TF) or Dnmt3a (DF) or both (TFD). TF and DF mice did not induce disease early on, in spite of similar changes in gene expression; during the same time frame, an aggressive form of transplantable leukemia was observed in TFD mice, which was mostly associated with quantitative but not qualitative differences in gene expression relative to TF or DF mice. The gene expression signature of TFD mice showed remarkable similarity to the human TFD gene signature at the single-cell RNA level. Importantly, TFD-driven AML responded to a combination of drugs that target Flt3ITD, inflammation, and methylation in a mouse model, as well as in a PDX model of AML bearing 3 mutations.

Authors

Baskar Ramdas, Palam Lakshmi Reddy, Raghuveer Singh Mali, Santhosh Kumar Pasupuleti, Ji Zhang, Mark R. Kelley, Sophie Paczesny, Chi Zhang, Reuben Kapur

×

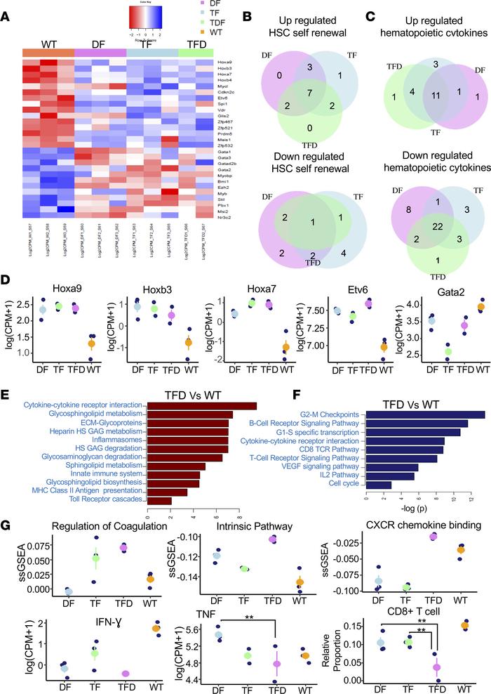
Figure 4

Dysregulated gene expression of HSC self-renewal and hematopoietic cytokines in TF, DF, and TFD leukemia.

Options: View larger image (or click on image) Download as PowerPoint
Dysregulated gene expression of HSC self-renewal and hematopoietic cytok...
(A) Heatmap showing gene expression profile of dysregulated HSC self-renewal genes in mutants versus WT. (B) Venn diagram showing the number of overlap of differentially expressed HSC self-renewal genes between TF, DF, and TFD groups. (C) Venn diagram showing the number of overlap of dysregulated hematopoietic cytokines between TF, DF, and TFD mutant groups. (D) Plots showing the gene expression of selected HSC self-renewal related genes. In each plot, WT, DF, TF, and TFD are labeled by orange, violet, blue, and green, respectively. (E) Pathway enrichment analysis of upregulated genes. (F) Pathway enrichment analysis of downregulated genes. (G) Differentially expressed genes, cell proportions, and pathways in TFD versus DF and TF. The y axes are ssGSEA enrichment score for pathways, log(CPM+1) for gene expression, and relative proportion for cell type.

Copyright © 2026 American Society for Clinical Investigation
ISSN 2379-3708

Sign up for email alerts