Go to The Journal of Clinical Investigation
  • About
  • Editors
  • Consulting Editors
  • For authors
  • Publication ethics
  • Publication alerts by email
  • Transfers
  • Advertising
  • Job board
  • Contact
  • Physician-Scientist Development
  • Current issue
  • Past issues
  • By specialty
    • COVID-19
    • Cardiology
    • Immunology
    • Metabolism
    • Nephrology
    • Oncology
    • Pulmonology
    • All ...
  • Videos
  • Collections
    • In-Press Preview
    • Resource and Technical Advances
    • Clinical Research and Public Health
    • Research Letters
    • Editorials
    • Perspectives
    • Physician-Scientist Development
    • Reviews
    • Top read articles

  • Current issue
  • Past issues
  • Specialties
  • In-Press Preview
  • Resource and Technical Advances
  • Clinical Research and Public Health
  • Research Letters
  • Editorials
  • Perspectives
  • Physician-Scientist Development
  • Reviews
  • Top read articles
  • About
  • Editors
  • Consulting Editors
  • For authors
  • Publication ethics
  • Publication alerts by email
  • Transfers
  • Advertising
  • Job board
  • Contact
T follicular helper cells contribute to pathophysiology in a model of neuromyelitis optica spectrum disorders
Leung-Wah Yick, Oscar Ka-Fai Ma, Ethel Yin-Ying Chan, Krystal Xiwing Yau, Jason Shing-Cheong Kwan, Koon-Ho Chan
Leung-Wah Yick, Oscar Ka-Fai Ma, Ethel Yin-Ying Chan, Krystal Xiwing Yau, Jason Shing-Cheong Kwan, Koon-Ho Chan
View: Text | PDF
Research Article Neuroscience

T follicular helper cells contribute to pathophysiology in a model of neuromyelitis optica spectrum disorders

  • Text
  • PDF
Abstract

Neuromyelitis optica spectrum disorders (NMOSD) are inflammatory autoimmune disorders of the CNS. IgG autoantibodies targeting the aquaporin-4 water channel (AQP4-IgGs) are the pathogenic effector of NMOSD. Dysregulated T follicular helper (Tfh) cells have been implicated in loss of B cell tolerance in autoimmune diseases. The contribution of Tfh cells to disease activity and therapeutic potential of targeting these cells in NMOSD remain unclear. Here, we established an autoimmune model of NMOSD by immunizing mice against AQP4 via in vivo electroporation. After AQP4 immunization, mice displayed AQP4 autoantibodies in blood circulation, blood-brain barrier disruption, and IgG infiltration in spinal cord parenchyma. Moreover, AQP4 immunization induced motor impairments and NMOSD-like pathologies, including astrocytopathy, demyelination, axonal loss, and microglia activation. These were associated with increased splenic Tfh, Th1, and Th17 cells; memory B cells; and plasma cells. Aqp4-deficient mice did not display motor impairments and NMOSD-like pathologies after AQP4 immunization. Importantly, abrogating ICOS/ICOS-L signaling using anti–ICOS-L antibody depleted Tfh cells and suppressed the response of Th1 and Th17 cells, memory B cells, and plasma cells in AQP4-immunized mice. These findings were associated with ameliorated motor impairments and spinal cord pathologies. This study suggests a role of Tfh cells in the pathophysiology of NMOSD in a mouse model with AQP4 autoimmunity and provides an animal model for investigating the immunological mechanisms underlying AQP4 autoimmunity and developing therapeutic interventions targeting autoimmune reactions in NMOSD.

Authors

Leung-Wah Yick, Oscar Ka-Fai Ma, Ethel Yin-Ying Chan, Krystal Xiwing Yau, Jason Shing-Cheong Kwan, Koon-Ho Chan

×

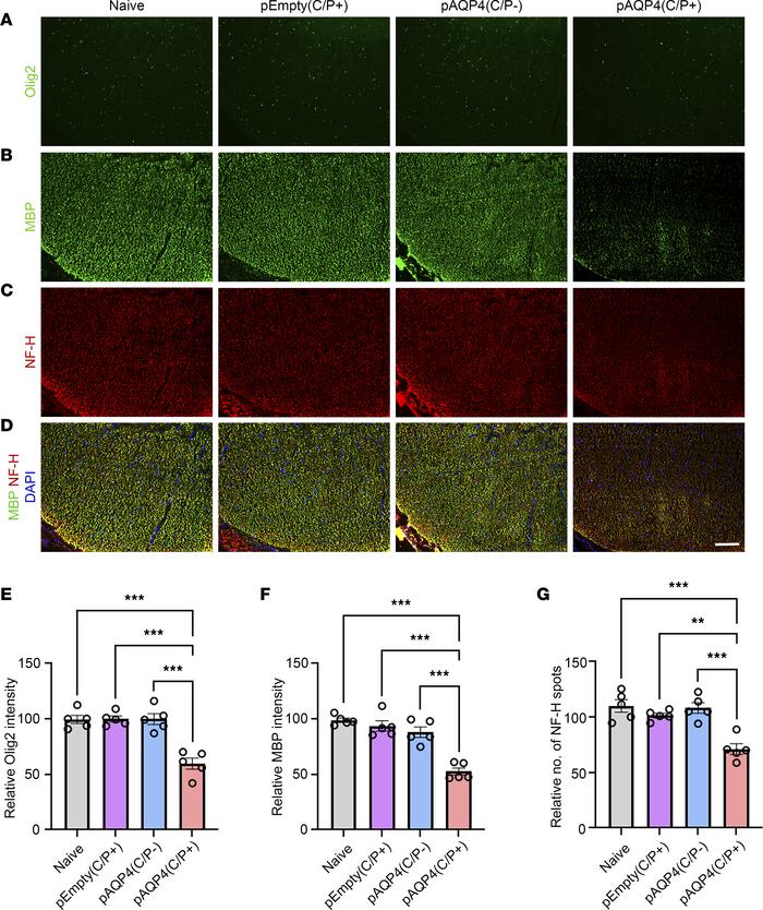
Figure 5

Oligodendrocyte loss, demyelination, and axonal loss after AQP4 immunization.

Options: View larger image (or click on image) Download as PowerPoint
Oligodendrocyte loss, demyelination, and axonal loss after AQP4 immuniza...
(A–C) Immunostaining for Olig2 (A), MBP (B), and NF-H (C) in the spinal cord of naive, pEmpty(C/P+), pAQP4(C/P–), and pAQP4(C/P+) mice. (D) Merged images of MBP and NF-H coimmunostaining. (E and F) Quantification of Olig2 and MBP immunofluorescence intensities. (G) Quantification of the number of NF-H spots. Images are representative photomicrographs showing the ventrolateral white matter of cervical spinal cord cross sections from 5 mice per group. Nuclei were counterstained with DAPI. Data are mean ± SEM; n = 5 per group. **P < 0.01, ***P < 0.001, 1-way ANOVA with post hoc Tukey’s test. Scale bar: 50 μm.

Copyright © 2026 American Society for Clinical Investigation
ISSN 2379-3708

Sign up for email alerts