Go to The Journal of Clinical Investigation
  • About
  • Editors
  • Consulting Editors
  • For authors
  • Publication ethics
  • Publication alerts by email
  • Transfers
  • Advertising
  • Job board
  • Contact
  • Physician-Scientist Development
  • Current issue
  • Past issues
  • By specialty
    • COVID-19
    • Cardiology
    • Immunology
    • Metabolism
    • Nephrology
    • Oncology
    • Pulmonology
    • All ...
  • Videos
  • Collections
    • In-Press Preview
    • Resource and Technical Advances
    • Clinical Research and Public Health
    • Research Letters
    • Editorials
    • Perspectives
    • Physician-Scientist Development
    • Reviews
    • Top read articles

  • Current issue
  • Past issues
  • Specialties
  • In-Press Preview
  • Resource and Technical Advances
  • Clinical Research and Public Health
  • Research Letters
  • Editorials
  • Perspectives
  • Physician-Scientist Development
  • Reviews
  • Top read articles
  • About
  • Editors
  • Consulting Editors
  • For authors
  • Publication ethics
  • Publication alerts by email
  • Transfers
  • Advertising
  • Job board
  • Contact
TSLP/dendritic cell axis promotes CD4+ T cell tolerance to the gut microbiome
Jonathan L. Messerschmidt, … , Kaitlin E. Dempsey, Shadmehr Demehri
Jonathan L. Messerschmidt, … , Kaitlin E. Dempsey, Shadmehr Demehri
Published July 10, 2023
Citation Information: JCI Insight. 2023;8(13):e160690. https://doi.org/10.1172/jci.insight.160690.
View: Text | PDF
Research Article Gastroenterology Immunology

TSLP/dendritic cell axis promotes CD4+ T cell tolerance to the gut microbiome

  • Text
  • PDF
Abstract

Thymic stromal lymphopoietin (TSLP) overexpression is widely associated with atopy. However, TSLP is expressed in normal barrier organs, suggesting a homeostatic function. To determine the function of TSLP in barrier sites, we investigated the impact of endogenous TSLP signaling on the homeostatic expansion of CD4+ T cells in adult mice. Surprisingly, incoming CD4+ T cells induced lethal colitis in adult Rag1-knockout animals that lacked the TSLP receptor (Rag1KOTslprKO). Endogenous TSLP signaling was required for reduced CD4+ T cell proliferation, Treg differentiation, and homeostatic cytokine production. CD4+ T cell expansion in Rag1KOTslprKO mice was dependent on the gut microbiome. The lethal colitis was rescued by parabiosis between Rag1KOTslprKO and Rag1KO animals and wild-type dendritic cells (DCs) suppressed CD4+ T cell–induced colitis in Rag1KOTslprKO mice. A compromised T cell tolerance was noted in TslprKO adult colon, which was exacerbated by anti–PD-1 and anti–CTLA-4 therapy. These results reveal a critical peripheral tolerance axis between TSLP and DCs in the colon that blocks CD4+ T cell activation against the commensal gut microbiome.

Authors

Jonathan L. Messerschmidt, Marjan Azin, Kaitlin E. Dempsey, Shadmehr Demehri

×

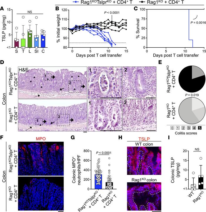
Figure 1

TSLP signaling is required to prevent acute, lethal colitis following adoptive CD4+ T cell transfer.

Options: View larger image (or click on image) Download as PowerPoint
TSLP signaling is required to prevent acute, lethal colitis following ad...
(A) TSLP protein concentration in WT mice (n = 5) skin (S), trachea (T), lung (L), small intestine (SI), and colon (C). Each dot represents 1 mouse. Ordinary 1-way ANOVA. (B and C) Weight (B) and survival (C) of Rag1KOTslprKO (n = 5) and Rag1KO (n = 5) mice following adoptive transfer of 2 million purified WT CD4+CD25– T cells. Weight: unpaired, 2-tailed t test; survival: log-rank test. Experimental data were verified in a second independent experiment. (D) Representative H&E staining of Rag1KOTslprKO cells and Rag1KO colon at the moribund state or 15 days after T cell transfer. Colon mucosal (solid arrows) and submucosal (dotted arrows) inflammation and crypt abscess formation (arrowheads) are highlighted. 1, High-power view (×800) of crypt abscess with luminal neutrophilic infiltration. 2, High-power view (×400) of goblet cell loss, cryptitis, and a dense lymphocyte-dominated inflammatory environment in Rag1KOTslprKO colon and inflammatory environment of Rag1KO colon. (E) Colitis scoring of Rag1KOTslprKO (n = 5) and Rag1KO (n = 5) mice (Fisher’s exact test). (F) Representative myeloperoxidase (MPO) staining of Rag1KOTslprKO and Rag1KO colons after CD4+ T cell transfer. (G) Quantification of MPO+ neutrophils in Rag1KOTslprKO (n = 5) and Rag1KO (n = 5) colons. MPO+ cells were quantified in 10 randomly selected high-power fields (HPFs) per colon. Each dot represents 1 HPF. (H) Representative immunofluorescent staining of TSLP (red) in WT and Rag1KO colons. Dashed lines highlight the epithelial basement membrane. (I) TSLP protein concentration in Rag1KO (n = 5) versus WT (n = 5) colon. Each dot represents 1 mouse. Scale bars: 50 μm. Bar graphs show mean + SD. Unpaired, 2-tailed t test (G and I). NS, not significant.

Copyright © 2025 American Society for Clinical Investigation
ISSN 2379-3708

Sign up for email alerts