Go to The Journal of Clinical Investigation
  • About
  • Editors
  • Consulting Editors
  • For authors
  • Publication ethics
  • Publication alerts by email
  • Transfers
  • Advertising
  • Job board
  • Contact
  • Physician-Scientist Development
  • Current issue
  • Past issues
  • By specialty
    • COVID-19
    • Cardiology
    • Immunology
    • Metabolism
    • Nephrology
    • Oncology
    • Pulmonology
    • All ...
  • Videos
  • Collections
    • In-Press Preview
    • Resource and Technical Advances
    • Clinical Research and Public Health
    • Research Letters
    • Editorials
    • Perspectives
    • Physician-Scientist Development
    • Reviews
    • Top read articles

  • Current issue
  • Past issues
  • Specialties
  • In-Press Preview
  • Resource and Technical Advances
  • Clinical Research and Public Health
  • Research Letters
  • Editorials
  • Perspectives
  • Physician-Scientist Development
  • Reviews
  • Top read articles
  • About
  • Editors
  • Consulting Editors
  • For authors
  • Publication ethics
  • Publication alerts by email
  • Transfers
  • Advertising
  • Job board
  • Contact
Rapamycin improves Graves’ orbitopathy by suppressing CD4+ cytotoxic T lymphocytes
Meng Zhang, Kelvin K.L. Chong, Zi-yi Chen, Hui Guo, Yu-feng Liu, Yong-yong Kang, Yang-jun Li, Ting-ting Shi, Kenneth K.H. Lai, Ming-qian He, Kai Ye, George J. Kahaly, Bing-yin Shi, Yue Wang
Meng Zhang, Kelvin K.L. Chong, Zi-yi Chen, Hui Guo, Yu-feng Liu, Yong-yong Kang, Yang-jun Li, Ting-ting Shi, Kenneth K.H. Lai, Ming-qian He, Kai Ye, George J. Kahaly, Bing-yin Shi, Yue Wang
View: Text | PDF
Research Article Endocrinology

Rapamycin improves Graves’ orbitopathy by suppressing CD4+ cytotoxic T lymphocytes

  • Text
  • PDF
Abstract

CD4+ cytotoxic T lymphocytes (CTLs) were recently implicated in immune-mediated inflammation and fibrosis progression of Graves’ orbitopathy (GO). However, little is known about therapeutic targeting of CD4+ CTLs. Herein, we studied the effect of rapamycin, an approved mTOR complex 1 (mTORC1) inhibitor, in a GO mouse model, in vitro, and in patients with refractory GO. In the adenovirus-induced model, rapamycin significantly decreased the incidence of GO. This was accompanied by the reduction of both CD4+ CTLs and the reduction of orbital inflammation, adipogenesis, and fibrosis. CD4+ CTLs from patients with active GO showed upregulation of the mTOR pathway, while rapamycin decreased their proportions and cytotoxic function. Low-dose rapamycin treatment substantially improved diplopia and the clinical activity score in steroid-refractory patients with GO. Single-cell RNA-Seq revealed that eye motility improvement was closely related to suppression of inflammation and chemotaxis in CD4+ CTLs. In conclusion, rapamycin is a promising treatment for CD4+ CTL-mediated inflammation and fibrosis in GO.

Authors

Meng Zhang, Kelvin K.L. Chong, Zi-yi Chen, Hui Guo, Yu-feng Liu, Yong-yong Kang, Yang-jun Li, Ting-ting Shi, Kenneth K.H. Lai, Ming-qian He, Kai Ye, George J. Kahaly, Bing-yin Shi, Yue Wang

×

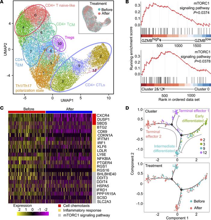
Figure 7

Single-cell sequencing of CD4+ T cells demonstrates rapamycin suppresses mTORC1 pathway and cytotoxic and inflammatory functions of CD4+ CTLs in patients with GO.

Options: View larger image (or click on image) Download as PowerPoint
Single-cell sequencing of CD4+ T cells demonstrates rapamycin suppresses...
(A) The graph-based clustering and uniform manifold approximation and projection (UMAP) algorithm were applied in 23,317 CD4+ T cells from 2 patients before and after rapamycin treatment. Clusters denoted by the same color scheme were labeled with inferred cell types: CD4+ T naive-like cells (CCR7+SELL+), CD4+ TCM cells (SELL+CD27+), CD4+ TEM cells (LIMS1+GPR183+), CD4+ Tregs (FOXP3+IKZF2+), CD4+ Th1/Th17-polarized cells (CCR6+CXCR3+), and CD4+ CTLs (GZMA+CCL5+). The clusters (upper right) denoted by blue and red were labeled with treatment status (before or after rapamycin treatment). (B) GSEA enrichment plots for mTORC1 signaling gene set in the transcriptome of CD4+GZMBhi versus CD4+GZMBlo cells (upper), and in the transcriptome of clusters 2 and 12 versus cluster 0 (bottom), respectively. (C) Heatmap of gene expression related to cell chemotaxis, the inflammatory responses, and the mTORC1 signaling pathway in CD4+ CTLs before and after rapamycin treatment. The expression was indicated by color. (D) Trajectory analysis of CD4+ CTLs. Cells on the trajectories are aligned in the order of differentiation (the arrow shape) representing the gradual transition from initial state to cell fate state. The upper trajectory shows the cells colored by cluster. The trajectory below shows the cells colored by treatment status (before or after rapamycin treatment).

Copyright © 2026 American Society for Clinical Investigation
ISSN 2379-3708

Sign up for email alerts