Go to The Journal of Clinical Investigation
  • About
  • Editors
  • Consulting Editors
  • For authors
  • Publication ethics
  • Publication alerts by email
  • Transfers
  • Advertising
  • Job board
  • Contact
  • Physician-Scientist Development
  • Current issue
  • Past issues
  • By specialty
    • COVID-19
    • Cardiology
    • Immunology
    • Metabolism
    • Nephrology
    • Oncology
    • Pulmonology
    • All ...
  • Videos
  • Collections
    • In-Press Preview
    • Resource and Technical Advances
    • Clinical Research and Public Health
    • Research Letters
    • Editorials
    • Perspectives
    • Physician-Scientist Development
    • Reviews
    • Top read articles

  • Current issue
  • Past issues
  • Specialties
  • In-Press Preview
  • Resource and Technical Advances
  • Clinical Research and Public Health
  • Research Letters
  • Editorials
  • Perspectives
  • Physician-Scientist Development
  • Reviews
  • Top read articles
  • About
  • Editors
  • Consulting Editors
  • For authors
  • Publication ethics
  • Publication alerts by email
  • Transfers
  • Advertising
  • Job board
  • Contact
Rapamycin improves Graves’ orbitopathy by suppressing CD4+ cytotoxic T lymphocytes
Meng Zhang, Kelvin K.L. Chong, Zi-yi Chen, Hui Guo, Yu-feng Liu, Yong-yong Kang, Yang-jun Li, Ting-ting Shi, Kenneth K.H. Lai, Ming-qian He, Kai Ye, George J. Kahaly, Bing-yin Shi, Yue Wang
Meng Zhang, Kelvin K.L. Chong, Zi-yi Chen, Hui Guo, Yu-feng Liu, Yong-yong Kang, Yang-jun Li, Ting-ting Shi, Kenneth K.H. Lai, Ming-qian He, Kai Ye, George J. Kahaly, Bing-yin Shi, Yue Wang
View: Text | PDF
Research Article Endocrinology

Rapamycin improves Graves’ orbitopathy by suppressing CD4+ cytotoxic T lymphocytes

  • Text
  • PDF
Abstract

CD4+ cytotoxic T lymphocytes (CTLs) were recently implicated in immune-mediated inflammation and fibrosis progression of Graves’ orbitopathy (GO). However, little is known about therapeutic targeting of CD4+ CTLs. Herein, we studied the effect of rapamycin, an approved mTOR complex 1 (mTORC1) inhibitor, in a GO mouse model, in vitro, and in patients with refractory GO. In the adenovirus-induced model, rapamycin significantly decreased the incidence of GO. This was accompanied by the reduction of both CD4+ CTLs and the reduction of orbital inflammation, adipogenesis, and fibrosis. CD4+ CTLs from patients with active GO showed upregulation of the mTOR pathway, while rapamycin decreased their proportions and cytotoxic function. Low-dose rapamycin treatment substantially improved diplopia and the clinical activity score in steroid-refractory patients with GO. Single-cell RNA-Seq revealed that eye motility improvement was closely related to suppression of inflammation and chemotaxis in CD4+ CTLs. In conclusion, rapamycin is a promising treatment for CD4+ CTL-mediated inflammation and fibrosis in GO.

Authors

Meng Zhang, Kelvin K.L. Chong, Zi-yi Chen, Hui Guo, Yu-feng Liu, Yong-yong Kang, Yang-jun Li, Ting-ting Shi, Kenneth K.H. Lai, Ming-qian He, Kai Ye, George J. Kahaly, Bing-yin Shi, Yue Wang

×

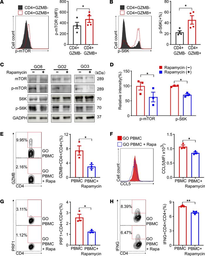
Figure 5

The inhibition of mTORC1 by rapamycin decreases the frequency and functions of CD4+ CTLs in PBMCs of patients with GO.

Options: View larger image (or click on image) Download as PowerPoint
The inhibition of mTORC1 by rapamycin decreases the frequency and functi...
(A and B) Flow cytometric analysis of key signaling molecules in mTORC1 signaling pathways in CD4+GZMB+ cells and CD4+GZMB– cells from patients with GO (n = 4). FACS plots and bar plots were presented for intracellular p-mTOR (A) and its downstream molecule p-S6K (B). CD4+GZMB+ cells expressed higher levels of p-mTOR and p-S6K than CD4+GZMB– cells. (C) Representative images of Western blot, which analyzed the key signaling molecules involved in mTORC1 signaling pathways from PBMCs treated with or without rapamycin. The PBMCs were obtained from patients with GO and incubated with or without rapamycin (100 nM, 48 hours). (D) Bar plots for relative intensities in the Western blot of p-mTOR and p-S6K in PBMCs treated with or without rapamycin (n = 3). (E) Flow cytometric analysis of the proportions of CD4+ CTLs expressing GZMB in PBMCs treated with or without rapamycin (n = 3). FACS plots and bar plots are presented. (F) Flow cytometric analysis of CCL5 in CD4+GZMB+ cells treated with or without rapamycin (n = 3). FACS plots and bar plots are presented. (G and H) Flow cytometric analysis of the proportions of CD4+PRF1+ and CD4+IFNG+ cells in PBMCs treated with or without rapamycin (n = 3). FACS plots and bar plots are presented. Values represent the mean ± SEM. *P < 0.05 and **P < 0.01, by 2-tailed, paired samples t tests for A and B and 2-tailed, independent samples t tests for D–H;

Copyright © 2026 American Society for Clinical Investigation
ISSN 2379-3708

Sign up for email alerts