Go to The Journal of Clinical Investigation
  • About
  • Editors
  • Consulting Editors
  • For authors
  • Publication ethics
  • Publication alerts by email
  • Transfers
  • Advertising
  • Job board
  • Contact
  • Physician-Scientist Development
  • Current issue
  • Past issues
  • By specialty
    • COVID-19
    • Cardiology
    • Immunology
    • Metabolism
    • Nephrology
    • Oncology
    • Pulmonology
    • All ...
  • Videos
  • Collections
    • In-Press Preview
    • Resource and Technical Advances
    • Clinical Research and Public Health
    • Research Letters
    • Editorials
    • Perspectives
    • Physician-Scientist Development
    • Reviews
    • Top read articles

  • Current issue
  • Past issues
  • Specialties
  • In-Press Preview
  • Resource and Technical Advances
  • Clinical Research and Public Health
  • Research Letters
  • Editorials
  • Perspectives
  • Physician-Scientist Development
  • Reviews
  • Top read articles
  • About
  • Editors
  • Consulting Editors
  • For authors
  • Publication ethics
  • Publication alerts by email
  • Transfers
  • Advertising
  • Job board
  • Contact
A reengineered common chain cytokine augments CD8+ T cell–dependent immunotherapy
Anirban Banerjee, Dongge Li, Yizhan Guo, Zhongcheng Mei, Christine Lau, Kelly Chen, John Westwick, Jeffery B. Klauda, Adam Schrum, Eric R. Lazear, Alexander S. Krupnick
Anirban Banerjee, Dongge Li, Yizhan Guo, Zhongcheng Mei, Christine Lau, Kelly Chen, John Westwick, Jeffery B. Klauda, Adam Schrum, Eric R. Lazear, Alexander S. Krupnick
View: Text | PDF
Research Article Immunology Therapeutics

A reengineered common chain cytokine augments CD8+ T cell–dependent immunotherapy

  • Text
  • PDF
Abstract

Cytokine therapy is limited by undesirable off-target side effects as well as terminal differentiation and exhaustion of chronically stimulated T cells. Here, we describe the signaling properties of a potentially unique cytokine by design, where T cell surface binding and signaling are separated between 2 different families of receptors. This fusion protein cytokine, called OMCPmutIL-2, bound with high affinity to the cytotoxic lymphocyte-defining immunoreceptor NKG2D but signaled through the common γ chain cytokine receptor. In addition to precise activation of cytotoxic T cells due to redirected binding, OMCPmutIL-2 resulted in superior activation of both human and murine CD8+ T cells by improving their survival and memory cell generation and decreasing exhaustion. This functional improvement was the direct result of altered signal transduction based on the reorganization of surface membrane lipid rafts that led to Janus kinase-3–mediated phosphorylation of the T cell receptor rather than STAT/AKT signaling intermediates. This potentially novel signaling pathway increased CD8+ T cell response to low-affinity antigens, activated nuclear factor of activated T cells transcription factors, and promoted mitochondrial biogenesis. OMCPmutIL-2 thus outperformed other common γ chain cytokines as a catalyst for in vitro CD8+ T cell expansion and in vivo CD8+ T cell–based immunotherapy.

Authors

Anirban Banerjee, Dongge Li, Yizhan Guo, Zhongcheng Mei, Christine Lau, Kelly Chen, John Westwick, Jeffery B. Klauda, Adam Schrum, Eric R. Lazear, Alexander S. Krupnick

×

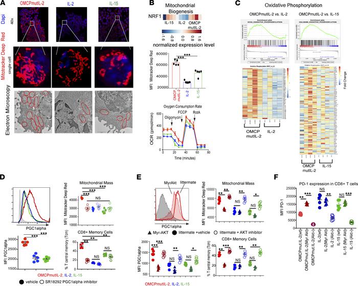
Figure 8

OMCPmutIL-2 facilitates mitochondrial biogenesis by avoiding chronic AKT activation.

Options: View larger image (or click on image) Download as PowerPoint
OMCPmutIL-2 facilitates mitochondrial biogenesis by avoiding chronic AKT...
(A) Quantification of mitochondria using high-resolution confocal microscopy using MitoTracker Deep Red dye (upper 2 panels) and electron microscopy (lower panel) depicting increased number of fused mitochondria in OMCPmutIL-2–treated CD8+ T cells. Original magnification, ×63 (middle panel) and ×1000 (lower panel). (B) Gene expression analysis showing increased NRF1 transcription factors in OMCPmutIL-2–expanded CD8+ T cells (upper panel). Flow cytometric analysis of mitochondrial membrane potential (middle) and oxygen consumption rate by Seahorse assay (lower) in murine CD8+ T cells expanded in IL-2 (blue), IL-15 (green), or OMCPmutIL-2 (red). (C) Analysis of differential expression of genes involved in oxidative phosphorylation as expressed by enrichment scores and heatmaps. (D) Flow cytometric quantification of PGC-1α and mitochondrial mass and Tcm after inhibition of PGC-1α. (E) PGC-1α levels, mitochondrial mass, and relative proportion of Tcm in the presence of constitutively active AKT (myrAKT mice) or pharmacologic AKT inhibition. (F) PD-1 expression as measured by MFI of murine CD8+ T cells in the presence of constitutively active AKT (myrAKT) or AKT inhibition. *P < 0.05; **P < 0.01; ***P < 0.001; t test.

Copyright © 2026 American Society for Clinical Investigation
ISSN 2379-3708

Sign up for email alerts