Go to The Journal of Clinical Investigation
  • About
  • Editors
  • Consulting Editors
  • For authors
  • Publication ethics
  • Publication alerts by email
  • Transfers
  • Advertising
  • Job board
  • Contact
  • Physician-Scientist Development
  • Current issue
  • Past issues
  • By specialty
    • COVID-19
    • Cardiology
    • Immunology
    • Metabolism
    • Nephrology
    • Oncology
    • Pulmonology
    • All ...
  • Videos
  • Collections
    • In-Press Preview
    • Resource and Technical Advances
    • Clinical Research and Public Health
    • Research Letters
    • Editorials
    • Perspectives
    • Physician-Scientist Development
    • Reviews
    • Top read articles

  • Current issue
  • Past issues
  • Specialties
  • In-Press Preview
  • Resource and Technical Advances
  • Clinical Research and Public Health
  • Research Letters
  • Editorials
  • Perspectives
  • Physician-Scientist Development
  • Reviews
  • Top read articles
  • About
  • Editors
  • Consulting Editors
  • For authors
  • Publication ethics
  • Publication alerts by email
  • Transfers
  • Advertising
  • Job board
  • Contact
A reengineered common chain cytokine augments CD8+ T cell–dependent immunotherapy
Anirban Banerjee, Dongge Li, Yizhan Guo, Zhongcheng Mei, Christine Lau, Kelly Chen, John Westwick, Jeffery B. Klauda, Adam Schrum, Eric R. Lazear, Alexander S. Krupnick
Anirban Banerjee, Dongge Li, Yizhan Guo, Zhongcheng Mei, Christine Lau, Kelly Chen, John Westwick, Jeffery B. Klauda, Adam Schrum, Eric R. Lazear, Alexander S. Krupnick
View: Text | PDF
Research Article Immunology Therapeutics

A reengineered common chain cytokine augments CD8+ T cell–dependent immunotherapy

  • Text
  • PDF
Abstract

Cytokine therapy is limited by undesirable off-target side effects as well as terminal differentiation and exhaustion of chronically stimulated T cells. Here, we describe the signaling properties of a potentially unique cytokine by design, where T cell surface binding and signaling are separated between 2 different families of receptors. This fusion protein cytokine, called OMCPmutIL-2, bound with high affinity to the cytotoxic lymphocyte-defining immunoreceptor NKG2D but signaled through the common γ chain cytokine receptor. In addition to precise activation of cytotoxic T cells due to redirected binding, OMCPmutIL-2 resulted in superior activation of both human and murine CD8+ T cells by improving their survival and memory cell generation and decreasing exhaustion. This functional improvement was the direct result of altered signal transduction based on the reorganization of surface membrane lipid rafts that led to Janus kinase-3–mediated phosphorylation of the T cell receptor rather than STAT/AKT signaling intermediates. This potentially novel signaling pathway increased CD8+ T cell response to low-affinity antigens, activated nuclear factor of activated T cells transcription factors, and promoted mitochondrial biogenesis. OMCPmutIL-2 thus outperformed other common γ chain cytokines as a catalyst for in vitro CD8+ T cell expansion and in vivo CD8+ T cell–based immunotherapy.

Authors

Anirban Banerjee, Dongge Li, Yizhan Guo, Zhongcheng Mei, Christine Lau, Kelly Chen, John Westwick, Jeffery B. Klauda, Adam Schrum, Eric R. Lazear, Alexander S. Krupnick

×

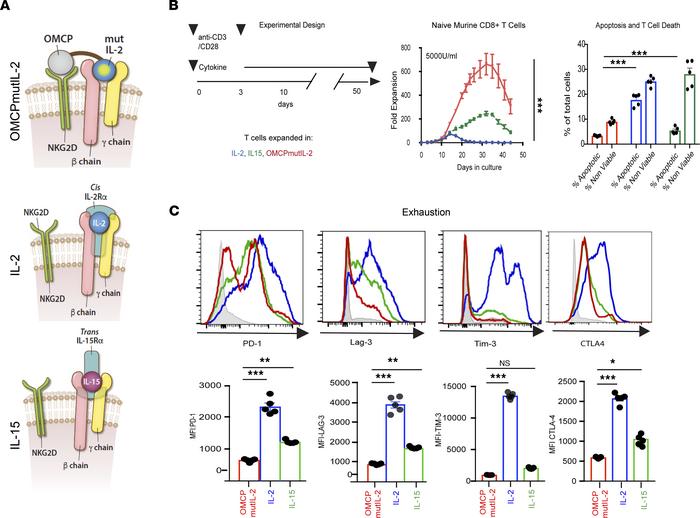
Figure 1

OMCPmutIL-2 mediates superior CD8+ T cell expansion accompanied by less exhaustion.

Options: View larger image (or click on image) Download as PowerPoint
OMCPmutIL-2 mediates superior CD8+ T cell expansion accompanied by less ...
(A) Schematic rendition of OMCPmutIL-2 binding to cell surface and variability in common γ chain cytokine surface receptor capture, relying on high-affinity α chain in cis for IL-2 and in trans for IL-15. (B) Experimental design and expansion of peripheral blood lymphocyte–derived (PBL-derived) naive CD8+CD44lo62Lhi murine T cells as measured by fold expansion and viability. Apoptotic cells defined as Annexin viability dye– and nonviable cells defined as Annexin viability dye+. (C) Expression of exhaustion markers on cells expanded in respective cytokines. *P < 0.05; **P < 0.01; ***P < 0.001; t test. CTLA-4, cytotoxic T lymphocyte–associated protein 4; Lag-3, lymphocyte activating 3; PD-1, programmed cell death 1.

Copyright © 2026 American Society for Clinical Investigation
ISSN 2379-3708

Sign up for email alerts