Go to The Journal of Clinical Investigation
  • About
  • Editors
  • Consulting Editors
  • For authors
  • Publication ethics
  • Publication alerts by email
  • Transfers
  • Advertising
  • Job board
  • Contact
  • Physician-Scientist Development
  • Current issue
  • Past issues
  • By specialty
    • COVID-19
    • Cardiology
    • Immunology
    • Metabolism
    • Nephrology
    • Oncology
    • Pulmonology
    • All ...
  • Videos
  • Collections
    • In-Press Preview
    • Resource and Technical Advances
    • Clinical Research and Public Health
    • Research Letters
    • Editorials
    • Perspectives
    • Physician-Scientist Development
    • Reviews
    • Top read articles

  • Current issue
  • Past issues
  • Specialties
  • In-Press Preview
  • Resource and Technical Advances
  • Clinical Research and Public Health
  • Research Letters
  • Editorials
  • Perspectives
  • Physician-Scientist Development
  • Reviews
  • Top read articles
  • About
  • Editors
  • Consulting Editors
  • For authors
  • Publication ethics
  • Publication alerts by email
  • Transfers
  • Advertising
  • Job board
  • Contact
The synovial and blood monocyte DNA methylomes mirror prognosis, evolution, and treatment in early arthritis
Carlos de la Calle-Fabregat, Javier Rodríguez-Ubreva, Laura Ciudad, Julio Ramírez, Raquel Celis, Ana Belén Azuaga, Andrea Cuervo, Eduard Graell, Carolina Pérez-García, César Díaz-Torné, Georgina Salvador, José A. Gómez-Puerta, Isabel Haro, Raimon Sanmartí, Juan D. Cañete, Esteban Ballestar
Carlos de la Calle-Fabregat, Javier Rodríguez-Ubreva, Laura Ciudad, Julio Ramírez, Raquel Celis, Ana Belén Azuaga, Andrea Cuervo, Eduard Graell, Carolina Pérez-García, César Díaz-Torné, Georgina Salvador, José A. Gómez-Puerta, Isabel Haro, Raimon Sanmartí, Juan D. Cañete, Esteban Ballestar
View: Text | PDF
Research Article Inflammation

The synovial and blood monocyte DNA methylomes mirror prognosis, evolution, and treatment in early arthritis

  • Text
  • PDF
Abstract

Identifying predictive biomarkers at early stages of inflammatory arthritis is crucial for starting appropriate therapies to avoid poor outcomes. Monocytes (MOs) and macrophages, largely associated with arthritis, are contributors and sensors of inflammation through epigenetic modifications. In this study, we investigated associations between clinical features and DNA methylation in blood and synovial fluid (SF) MOs in a prospective cohort of patients with early inflammatory arthritis. DNA methylation profiles of undifferentiated arthritis (UA) blood MOs exhibited marked alterations in comparison with those from healthy donors. We identified additional differences both in blood and SF MOs after comparing patients with UA grouped by their future outcomes, i.e., good versus poor. Patient profiles in subsequent visits revealed a reversion toward a healthy level in both groups, those requiring disease-modifying antirheumatic drugs and those who remitted spontaneously. Changes in disease activity between visits also affected DNA methylation, which was partially concomitant in the SF of UA and in blood MOs of patients with rheumatoid arthritis. Epigenetic similarities between arthritis types allow a common prediction of disease activity. Our results constitute a resource of DNA methylation–based biomarkers of poor prognosis, disease activity, and treatment efficacy for the personalized clinical management of early inflammatory arthritis.

Authors

Carlos de la Calle-Fabregat, Javier Rodríguez-Ubreva, Laura Ciudad, Julio Ramírez, Raquel Celis, Ana Belén Azuaga, Andrea Cuervo, Eduard Graell, Carolina Pérez-García, César Díaz-Torné, Georgina Salvador, José A. Gómez-Puerta, Isabel Haro, Raimon Sanmartí, Juan D. Cañete, Esteban Ballestar

×

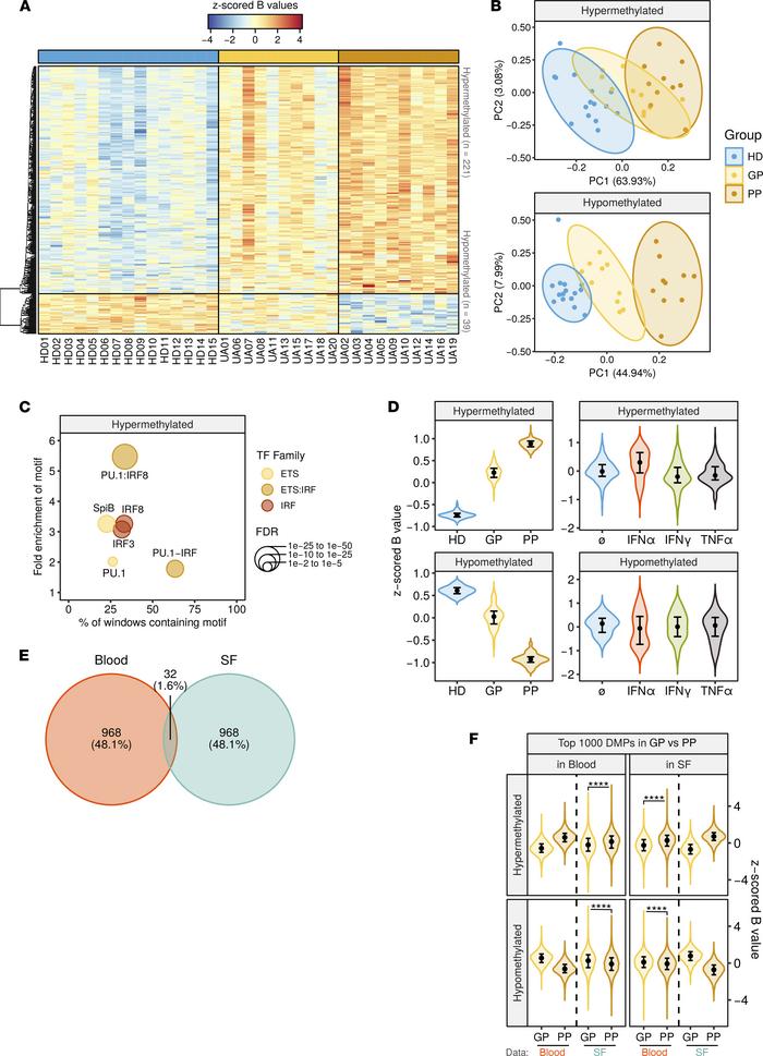
Figure 2

DNA methylation differences between GP, PP, and HD.

Options: View larger image (or click on image) Download as PowerPoint
DNA methylation differences between GP, PP, and HD.
(A) Heatmap showing ...
(A) Heatmap showing DMPs (FDR < 0.05) between GP group (n = 10), PP group (n = 10), and HD group (n = 15). Blue and red indicate lower and higher methylation, respectively. (B) PCA of the DMPs in A. Ellipses show the 95% CI of the distribution of every sample group. (C) Significantly enriched TF motifs in the hypermethylated cluster regions, identified by HOMER. (D) Violin plots showing z-scored β values of the hypermethylated and hypomethylated clusters, in data from A and in public data from MOs purified after PBMC stimulation with cytokines for 4 days (n = 3). (E) Venn diagram showing overlap between the top 1000 most significant DMPs in the GP versus PP comparison, in blood (n = 10 patients in each group) and SF MOs (n = 8 patients in each group). (F) Violin plot showing the top 1000 most significant DMPs in GP versus PP comparison in blood and SF. The x axis indicates which data are contained in every violin plot, while column facets indicate the data set from which the top DMPs were selected. For the data sets not included in the DMP selection, differences in the medians were verified by a Wilcoxon’s test. ****P < 0.0001. In D and F, violin plots show density curves, and circles and vertical lines show the median and the 25th to 75th percentiles.

Copyright © 2026 American Society for Clinical Investigation
ISSN 2379-3708

Sign up for email alerts