Go to The Journal of Clinical Investigation
  • About
  • Editors
  • Consulting Editors
  • For authors
  • Publication ethics
  • Publication alerts by email
  • Transfers
  • Advertising
  • Job board
  • Contact
  • Physician-Scientist Development
  • Current issue
  • Past issues
  • By specialty
    • COVID-19
    • Cardiology
    • Immunology
    • Metabolism
    • Nephrology
    • Oncology
    • Pulmonology
    • All ...
  • Videos
  • Collections
    • In-Press Preview
    • Resource and Technical Advances
    • Clinical Research and Public Health
    • Research Letters
    • Editorials
    • Perspectives
    • Physician-Scientist Development
    • Reviews
    • Top read articles

  • Current issue
  • Past issues
  • Specialties
  • In-Press Preview
  • Resource and Technical Advances
  • Clinical Research and Public Health
  • Research Letters
  • Editorials
  • Perspectives
  • Physician-Scientist Development
  • Reviews
  • Top read articles
  • About
  • Editors
  • Consulting Editors
  • For authors
  • Publication ethics
  • Publication alerts by email
  • Transfers
  • Advertising
  • Job board
  • Contact
The synovial and blood monocyte DNA methylomes mirror prognosis, evolution, and treatment in early arthritis
Carlos de la Calle-Fabregat, Javier Rodríguez-Ubreva, Laura Ciudad, Julio Ramírez, Raquel Celis, Ana Belén Azuaga, Andrea Cuervo, Eduard Graell, Carolina Pérez-García, César Díaz-Torné, Georgina Salvador, José A. Gómez-Puerta, Isabel Haro, Raimon Sanmartí, Juan D. Cañete, Esteban Ballestar
Carlos de la Calle-Fabregat, Javier Rodríguez-Ubreva, Laura Ciudad, Julio Ramírez, Raquel Celis, Ana Belén Azuaga, Andrea Cuervo, Eduard Graell, Carolina Pérez-García, César Díaz-Torné, Georgina Salvador, José A. Gómez-Puerta, Isabel Haro, Raimon Sanmartí, Juan D. Cañete, Esteban Ballestar
View: Text | PDF
Research Article Inflammation

The synovial and blood monocyte DNA methylomes mirror prognosis, evolution, and treatment in early arthritis

  • Text
  • PDF
Abstract

Identifying predictive biomarkers at early stages of inflammatory arthritis is crucial for starting appropriate therapies to avoid poor outcomes. Monocytes (MOs) and macrophages, largely associated with arthritis, are contributors and sensors of inflammation through epigenetic modifications. In this study, we investigated associations between clinical features and DNA methylation in blood and synovial fluid (SF) MOs in a prospective cohort of patients with early inflammatory arthritis. DNA methylation profiles of undifferentiated arthritis (UA) blood MOs exhibited marked alterations in comparison with those from healthy donors. We identified additional differences both in blood and SF MOs after comparing patients with UA grouped by their future outcomes, i.e., good versus poor. Patient profiles in subsequent visits revealed a reversion toward a healthy level in both groups, those requiring disease-modifying antirheumatic drugs and those who remitted spontaneously. Changes in disease activity between visits also affected DNA methylation, which was partially concomitant in the SF of UA and in blood MOs of patients with rheumatoid arthritis. Epigenetic similarities between arthritis types allow a common prediction of disease activity. Our results constitute a resource of DNA methylation–based biomarkers of poor prognosis, disease activity, and treatment efficacy for the personalized clinical management of early inflammatory arthritis.

Authors

Carlos de la Calle-Fabregat, Javier Rodríguez-Ubreva, Laura Ciudad, Julio Ramírez, Raquel Celis, Ana Belén Azuaga, Andrea Cuervo, Eduard Graell, Carolina Pérez-García, César Díaz-Torné, Georgina Salvador, José A. Gómez-Puerta, Isabel Haro, Raimon Sanmartí, Juan D. Cañete, Esteban Ballestar

×

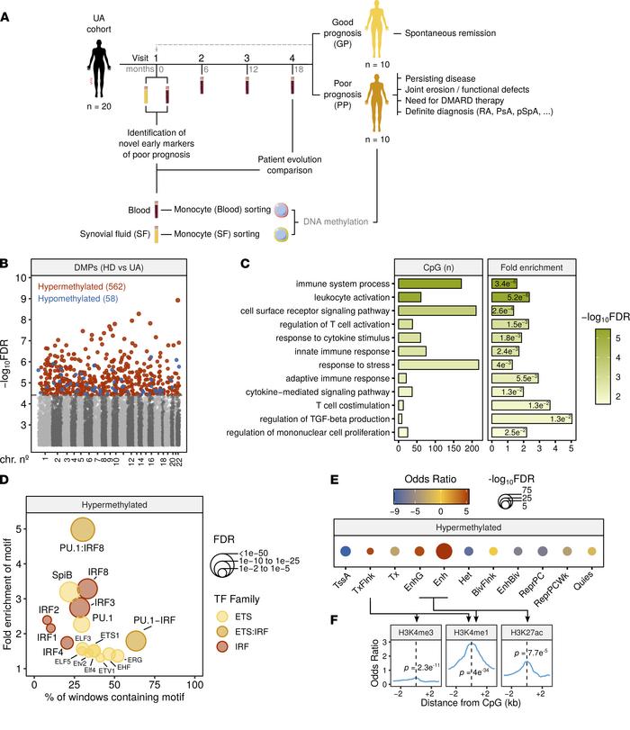
Figure 1

DNA methylation differences between UA and HD blood MOs.

Options: View larger image (or click on image) Download as PowerPoint
DNA methylation differences between UA and HD blood MOs.
(A) Flowchart s...
(A) Flowchart summarizing the cohort timeline characteristics and the analytical workflow. (B) Manhattan plot depicting differential methylation significance results, by autosome. Colored dots indicate significant DMPs (limma FDR < 0.05) between UA (n = 20) and HD (n = 15). Blue indicates hypomethylation in UA, and red indicates hypermethylation in UA, relative to HD. (C) Significant GO categories selected from the analysis with GREAT of the hypermethylated DMPs. The number of CpGs, fold enrichment, and hypergeometric test P value are depicted for every category. (D) Significantly enriched TF motifs in the hypermethylated cluster regions, identified by HOMER. (E) Chromatin functional state enrichment analysis of the hypermethylated DMPs on CD14 primary cells ChromHMM public data from Roadmap Epigenomics Project. (F) Enrichment of MO histone mark ChIP-Seq public data around the hypermethylated DMP coordinates. P values are derived from Fisher’s exact tests. Arrows specify which histone marks are contained in each of the chromatin state categories in E. TssA, active TSS; TxFlnk, transcript at gene 5′ and 3′; Tx, strong transcription; EnhG, genic enhancers; Enh, enhancers; Het, heterochromatin; BivFlnk, flanking bivalent TSS/Enh; EnhBiv, bivalent enhancer; ReprPC, repressed PolyComb; ReprPCWk, weak repressed PolyComb; Quies, quiescent.

Copyright © 2026 American Society for Clinical Investigation
ISSN 2379-3708

Sign up for email alerts