Go to The Journal of Clinical Investigation
  • About
  • Editors
  • Consulting Editors
  • For authors
  • Publication ethics
  • Publication alerts by email
  • Transfers
  • Advertising
  • Job board
  • Contact
  • Physician-Scientist Development
  • Current issue
  • Past issues
  • By specialty
    • COVID-19
    • Cardiology
    • Immunology
    • Metabolism
    • Nephrology
    • Oncology
    • Pulmonology
    • All ...
  • Videos
  • Collections
    • In-Press Preview
    • Resource and Technical Advances
    • Clinical Research and Public Health
    • Research Letters
    • Editorials
    • Perspectives
    • Physician-Scientist Development
    • Reviews
    • Top read articles

  • Current issue
  • Past issues
  • Specialties
  • In-Press Preview
  • Resource and Technical Advances
  • Clinical Research and Public Health
  • Research Letters
  • Editorials
  • Perspectives
  • Physician-Scientist Development
  • Reviews
  • Top read articles
  • About
  • Editors
  • Consulting Editors
  • For authors
  • Publication ethics
  • Publication alerts by email
  • Transfers
  • Advertising
  • Job board
  • Contact
T cell response to intact SARS-CoV-2 includes coronavirus cross-reactive and variant-specific components
Lichen Jing, Xia Wu, Maxwell P. Krist, Tien-Ying Hsiang, Victoria L. Campbell, Christopher L. McClurkan, Sydney M. Favors, Lawrence A. Hemingway, Charmie Godornes, Denise Q. Tong, Stacy Selke, Angela C. LeClair, Chu-Woo Pyo, Daniel E. Geraghty, Kerry J. Laing, Anna Wald, Michael Gale Jr., David M. Koelle
Lichen Jing, Xia Wu, Maxwell P. Krist, Tien-Ying Hsiang, Victoria L. Campbell, Christopher L. McClurkan, Sydney M. Favors, Lawrence A. Hemingway, Charmie Godornes, Denise Q. Tong, Stacy Selke, Angela C. LeClair, Chu-Woo Pyo, Daniel E. Geraghty, Kerry J. Laing, Anna Wald, Michael Gale Jr., David M. Koelle
View: Text | PDF
Research Article Infectious disease

T cell response to intact SARS-CoV-2 includes coronavirus cross-reactive and variant-specific components

  • Text
  • PDF
Abstract

SARS-CoV-2 provokes a robust T cell response. Peptide-based studies exclude antigen processing and presentation biology, which may influence T cell detection studies. To focus on responses to whole virus and complex antigens, we used intact SARS-CoV-2 and full-length proteins with DCs to activate CD8 and CD4 T cells from convalescent people. T cell receptor (TCR) sequencing showed partial repertoire preservation after expansion. Resultant CD8 T cells recognize SARS-CoV-2–infected respiratory tract cells, and CD4 T cells detect inactivated whole viral antigen. Specificity scans with proteome-covering protein/peptide arrays show that CD8 T cells are oligospecific per subject and that CD4 T cell breadth is higher. Some CD4 T cell lines enriched using SARS-CoV-2 cross-recognize whole seasonal coronavirus (sCoV) antigens, with protein, peptide, and HLA restriction validation. Conversely, recognition of some epitopes is eliminated for SARS-CoV-2 variants, including spike (S) epitopes in the Alpha, Beta, Gamma, and Delta variant lineages.

Authors

Lichen Jing, Xia Wu, Maxwell P. Krist, Tien-Ying Hsiang, Victoria L. Campbell, Christopher L. McClurkan, Sydney M. Favors, Lawrence A. Hemingway, Charmie Godornes, Denise Q. Tong, Stacy Selke, Angela C. LeClair, Chu-Woo Pyo, Daniel E. Geraghty, Kerry J. Laing, Anna Wald, Michael Gale Jr., David M. Koelle

×

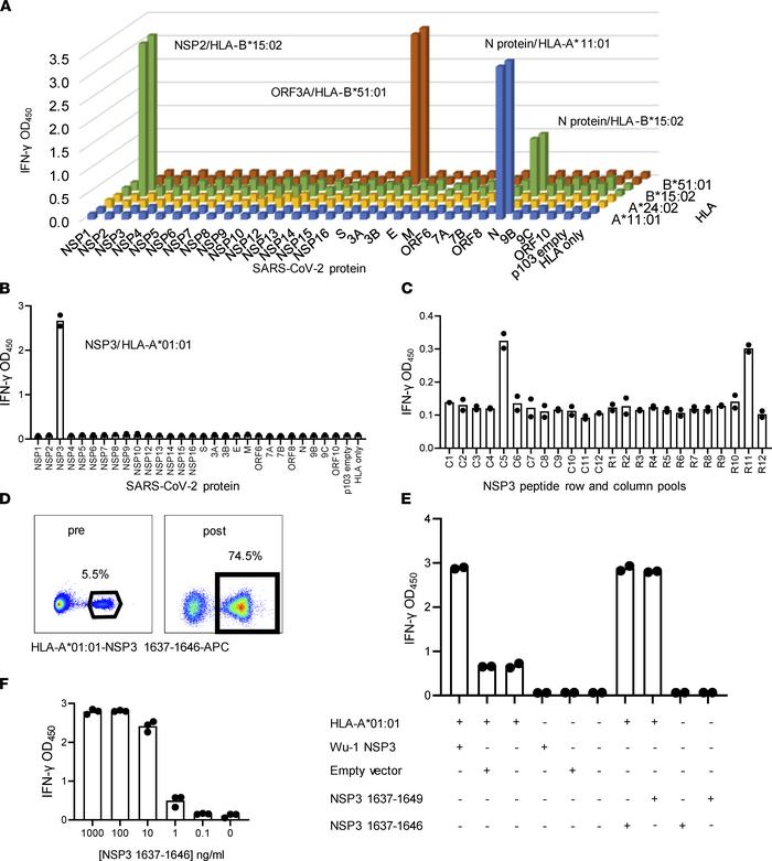
Figure 3

SARS-CoV-2 CD8 T cell antigens and epitopes from PBMC stimulation with whole SARS-CoV-2 antigen.

Options: View larger image (or click on image) Download as PowerPoint
SARS-CoV-2 CD8 T cell antigens and epitopes from PBMC stimulation with w...
(A) Subject W005, specimen 1 CD8 TCL were assayed with aAPC expressing each SARS-CoV-2 protein and relevant HLA-A and -B. Four reactivities were noted. (B) Subject W010 CD8 TCL is reactive with HLA-A*01:01 aAPC cotransfected with NSP3. For A and B, negative controls are at right. (C) CD8 TCL from B assayed against column (C) and row (R) pooled NSP3 peptides with autologous EBV-LCL as APC. (D) Tetramer stain of CD8 TCL before and after sorting and expansion of tetramer+ cells. Percentages of tetramer+ cells shown. (E) Reactivity of tetramer-enriched cells for aAPC transfected with the indicated plasmids or treated with the indicated peptides. (F) Dose response for HLA-A*01:01 aAPC with the indicated concentrations of NSP3 aa 1637–1646. Duplicate or triplicate IFN-γ release assays show raw data as bars (A) or dots for each value and means as bars (B, C, E, and F). Results are representative of 1–3 repeat experiments per panel.

Copyright © 2026 American Society for Clinical Investigation
ISSN 2379-3708

Sign up for email alerts