Go to The Journal of Clinical Investigation
  • About
  • Editors
  • Consulting Editors
  • For authors
  • Publication ethics
  • Publication alerts by email
  • Transfers
  • Advertising
  • Job board
  • Contact
  • Physician-Scientist Development
  • Current issue
  • Past issues
  • By specialty
    • COVID-19
    • Cardiology
    • Immunology
    • Metabolism
    • Nephrology
    • Oncology
    • Pulmonology
    • All ...
  • Videos
  • Collections
    • In-Press Preview
    • Resource and Technical Advances
    • Clinical Research and Public Health
    • Research Letters
    • Editorials
    • Perspectives
    • Physician-Scientist Development
    • Reviews
    • Top read articles

  • Current issue
  • Past issues
  • Specialties
  • In-Press Preview
  • Resource and Technical Advances
  • Clinical Research and Public Health
  • Research Letters
  • Editorials
  • Perspectives
  • Physician-Scientist Development
  • Reviews
  • Top read articles
  • About
  • Editors
  • Consulting Editors
  • For authors
  • Publication ethics
  • Publication alerts by email
  • Transfers
  • Advertising
  • Job board
  • Contact
EPCR-PAR1 biased signaling regulates perfusion recovery and neovascularization in peripheral ischemia
Magdalena L. Bochenek, Rajinikanth Gogiraju, Stefanie Großmann, Janina Krug, Jennifer Orth, Sabine Reyda, George S. Georgiadis, Henri M. Spronk, Stavros Konstantinides, Thomas Münzel, John H. Griffin, Philipp Wild, Christine Espinola-Klein, Wolfram Ruf, Katrin Schäfer
Magdalena L. Bochenek, Rajinikanth Gogiraju, Stefanie Großmann, Janina Krug, Jennifer Orth, Sabine Reyda, George S. Georgiadis, Henri M. Spronk, Stavros Konstantinides, Thomas Münzel, John H. Griffin, Philipp Wild, Christine Espinola-Klein, Wolfram Ruf, Katrin Schäfer
View: Text | PDF
Research Article Angiogenesis Vascular biology

EPCR-PAR1 biased signaling regulates perfusion recovery and neovascularization in peripheral ischemia

  • Text
  • PDF
Abstract

Blood clot formation initiates ischemic events, but coagulation roles during postischemic tissue repair are poorly understood. The endothelial protein C receptor (EPCR) regulates coagulation, as well as immune and vascular signaling, by protease activated receptors (PARs). Here, we show that endothelial EPCR-PAR1 signaling supports reperfusion and neovascularization in hindlimb ischemia in mice. Whereas deletion of PAR2 or PAR4 did not impair angiogenesis, EPCR and PAR1 deficiency or PAR1 resistance to cleavage by activated protein C caused markedly reduced postischemic reperfusion in vivo and angiogenesis in vitro. These findings were corroborated by biased PAR1 agonism in isolated primary endothelial cells. Loss of EPCR-PAR1 signaling upregulated hemoglobin expression and reduced endothelial nitric oxide (NO) bioavailability. Defective angiogenic sprouting was rescued by the NO donor DETA-NO, whereas NO scavenging increased hemoglobin and mesenchymal marker expression in human and mouse endothelial cells. Vascular specimens from patients with ischemic peripheral artery disease exhibited increased hemoglobin expression, and soluble EPCR and NO levels were reduced in plasma. Our data implicate endothelial EPCR-PAR1 signaling in the hypoxic response of endothelial cells and identify suppression of hemoglobin expression as an unexpected link between coagulation signaling, preservation of endothelial cell NO bioavailability, support of neovascularization, and prevention of fibrosis.

Authors

Magdalena L. Bochenek, Rajinikanth Gogiraju, Stefanie Großmann, Janina Krug, Jennifer Orth, Sabine Reyda, George S. Georgiadis, Henri M. Spronk, Stavros Konstantinides, Thomas Münzel, John H. Griffin, Philipp Wild, Christine Espinola-Klein, Wolfram Ruf, Katrin Schäfer

×

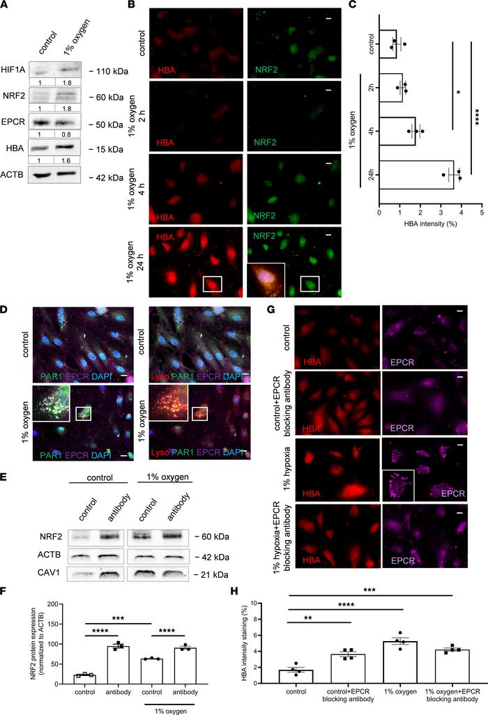
Figure 7

Effect of hypoxia on endothelial hemoglobin and EPCR expression.

Options: View larger image (or click on image) Download as PowerPoint
Effect of hypoxia on endothelial hemoglobin and EPCR expression.
(A) Rep...
(A) Representative Western blot of human cardiac microvascular endothelial cells cultured under hypoxia (1% oxygen) showing HIF1A, NRF2, EPCR, HBA, and ACTB as a protein loading control; n = 3 biological replicates. Values under each blot image indicate fold changes versus results in control cells (as determined by normalization to the loading control run on the same blot). (B and C) Representative immunofluorescent images and quantification of human microvascular endothelial cells cultured under hypoxia at different time points, as indicated, and stained for HBA (red) and NRF2 (green). Small image in 24-hour NRF2 panel shows overlay image of the cell. *P < 0.05 and ****P < 0.0001 versus control calculated using 1-way ANOVA, Bonferroni’s multiple-comparison test. (D) Representative immunofluorescent high-resolution images showing human microvascular endothelial cells cultured under hypoxia (1% oxygen) and stained for PAR1 (green) and EPCR (purple) at the left panel or for PAR1 (green), EPCR (purple), and lysosomal tracker (Lyso; red) at the right panel; n = 3 biological replicates. Scale bars: 10 μm. (E and F) Western blot and quantification analysis of human microvascular endothelial cells cultured under hypoxia (1% oxygen) showing NRF2, caveolin-1, and β-actin (ACTB) as a loading control; n = 3 biological replicates. ***P < 0.001 and ****P < 0.0001; 1-way ANOVA, Bonferroni’s multiple-comparison test. (G and H) Representative immunofluorescent images and quantification analysis showing human microvascular endothelial cells cultured under hypoxia (1% oxygen), treated with EPCR-blocking antibody (20 μg/mL), as indicated, and stained for HBA (red) and EPCR (purple). Scale bars: 10 μm. **P < 0.01, ***P < 0.001, and ****P < 0.0001 versus control cells; 1-way ANOVA, Bonferroni’s multiple-comparison test.

Copyright © 2026 American Society for Clinical Investigation
ISSN 2379-3708

Sign up for email alerts