Go to The Journal of Clinical Investigation
  • About
  • Editors
  • Consulting Editors
  • For authors
  • Publication ethics
  • Publication alerts by email
  • Transfers
  • Advertising
  • Job board
  • Contact
  • Physician-Scientist Development
  • Current issue
  • Past issues
  • By specialty
    • COVID-19
    • Cardiology
    • Immunology
    • Metabolism
    • Nephrology
    • Oncology
    • Pulmonology
    • All ...
  • Videos
  • Collections
    • In-Press Preview
    • Resource and Technical Advances
    • Clinical Research and Public Health
    • Research Letters
    • Editorials
    • Perspectives
    • Physician-Scientist Development
    • Reviews
    • Top read articles

  • Current issue
  • Past issues
  • Specialties
  • In-Press Preview
  • Resource and Technical Advances
  • Clinical Research and Public Health
  • Research Letters
  • Editorials
  • Perspectives
  • Physician-Scientist Development
  • Reviews
  • Top read articles
  • About
  • Editors
  • Consulting Editors
  • For authors
  • Publication ethics
  • Publication alerts by email
  • Transfers
  • Advertising
  • Job board
  • Contact
Notch-mediated Ephrin signaling disrupts islet architecture and β cell function
Alberto Bartolomé, Nina Suda, Junjie Yu, Changyu Zhu, Jinsook Son, Hongxu Ding, Andrea Califano, Domenico Accili, Utpal B. Pajvani
Alberto Bartolomé, Nina Suda, Junjie Yu, Changyu Zhu, Jinsook Son, Hongxu Ding, Andrea Califano, Domenico Accili, Utpal B. Pajvani
View: Text | PDF
Research Article Endocrinology

Notch-mediated Ephrin signaling disrupts islet architecture and β cell function

  • Text
  • PDF
Abstract

Altered islet architecture is associated with β cell dysfunction and type 2 diabetes (T2D) progression, but molecular effectors of islet spatial organization remain mostly unknown. Although Notch signaling is known to regulate pancreatic development, we observed “reactivated” β cell Notch activity in obese mouse models. To test the repercussions and reversibility of Notch effects, we generated doxycycline-dependent, β cell–specific Notch gain-of-function mice. As predicted, we found that Notch activation in postnatal β cells impaired glucose-stimulated insulin secretion and glucose intolerance, but we observed a surprising remnant glucose intolerance after doxycycline withdrawal and cessation of Notch activity, associated with a marked disruption of normal islet architecture. Transcriptomic screening of Notch-active islets revealed increased Ephrin signaling. Commensurately, exposure to Ephrin ligands increased β cell repulsion and impaired murine and human pseudoislet formation. Consistent with our mouse data, Notch and Ephrin signaling were increased in metabolically inflexible β cells in patients with T2D. These studies suggest that β cell Notch/Ephrin signaling can permanently alter islet architecture during a morphogenetic window in early life.

Authors

Alberto Bartolomé, Nina Suda, Junjie Yu, Changyu Zhu, Jinsook Son, Hongxu Ding, Andrea Califano, Domenico Accili, Utpal B. Pajvani

×

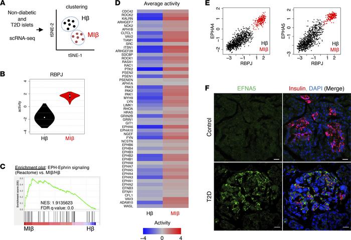
Figure 7

Increased Notch and Ephrin signaling in metabolically inflexible human β cells.

Options: View larger image (or click on image) Download as PowerPoint
Increased Notch and Ephrin signaling in metabolically inflexible human β...
(A) scRNA-Seq of islets from nondiabetic and T2D patients, with β cells subclustered by metabolic pathways to define healthy (Hβ) and metabolically inflexible (MIβ) as per a previous report (48). tSNE, t-distributed stochastic neighbor embedding. (B) Violin plots of RBPJ activity in Hβ and MIβ cell populations. (C) GSEA of EPH-Ephrin signaling in DEGs of MIβ versus Hβ populations. NES, normalized enrichment score. (D) Average activity of EPH-Ephrin signaling components in Hβ and MIβ populations. (E) RBPJ activity as compared with EPH-Ephrin signaling components, with each dot representing a single Hβ (black) and MIβ (red) cell. Extended figure with all EPH-Ephrin signaling components and Pearson’s r values in Supplemental Figure 11A. (F) Representative images of pancreatic sections stained with antibodies against EFNA5 and insulin from nondiabetic and T2D patients. Extended figure with additional staining in Supplemental Figure 12B. Scale bars: 20 μm.

Copyright © 2026 American Society for Clinical Investigation
ISSN 2379-3708

Sign up for email alerts