Go to The Journal of Clinical Investigation
  • About
  • Editors
  • Consulting Editors
  • For authors
  • Publication ethics
  • Publication alerts by email
  • Transfers
  • Advertising
  • Job board
  • Contact
  • Physician-Scientist Development
  • Current issue
  • Past issues
  • By specialty
    • COVID-19
    • Cardiology
    • Immunology
    • Metabolism
    • Nephrology
    • Oncology
    • Pulmonology
    • All ...
  • Videos
  • Collections
    • In-Press Preview
    • Resource and Technical Advances
    • Clinical Research and Public Health
    • Research Letters
    • Editorials
    • Perspectives
    • Physician-Scientist Development
    • Reviews
    • Top read articles

  • Current issue
  • Past issues
  • Specialties
  • In-Press Preview
  • Resource and Technical Advances
  • Clinical Research and Public Health
  • Research Letters
  • Editorials
  • Perspectives
  • Physician-Scientist Development
  • Reviews
  • Top read articles
  • About
  • Editors
  • Consulting Editors
  • For authors
  • Publication ethics
  • Publication alerts by email
  • Transfers
  • Advertising
  • Job board
  • Contact
Protein expression of the gp78 E3 ligase predicts poor breast cancer outcome based on race
Sandeep K. Singhal, Jung S. Byun, Tingfen Yan, Ryan Yancey, Ambar Caban, Sara Gil Hernandez, Sediqua Bufford, Stephen M. Hewitt, Joy Winfield, Jaya Pradhan, Vesco Mustkov, Jasmine A. McDonald, Eliseo J. Pérez-Stable, Anna María Nápoles, Nasreen Vohra, Adriana De Siervi, Clayton Yates, Melissa B. Davis, Mei Yang, Yien Che Tsai, Allan M. Weissman, Kevin Gardner
Sandeep K. Singhal, Jung S. Byun, Tingfen Yan, Ryan Yancey, Ambar Caban, Sara Gil Hernandez, Sediqua Bufford, Stephen M. Hewitt, Joy Winfield, Jaya Pradhan, Vesco Mustkov, Jasmine A. McDonald, Eliseo J. Pérez-Stable, Anna María Nápoles, Nasreen Vohra, Adriana De Siervi, Clayton Yates, Melissa B. Davis, Mei Yang, Yien Che Tsai, Allan M. Weissman, Kevin Gardner
View: Text | PDF
Research Article Cell biology Oncology

Protein expression of the gp78 E3 ligase predicts poor breast cancer outcome based on race

  • Text
  • PDF
Abstract

Women of African ancestry suffer higher rates of breast cancer mortality compared with all other groups in the United States. Though the precise reasons for these disparities remain unclear, many recent studies have implicated a role for differences in tumor biology. Using an epitope-validated antibody against the endoplasmic reticulum–associated E3 ligase, gp78, we show that elevated levels of gp78 in patient breast cancer cells predict poor survival. Moreover, high levels of gp78 are associated with poor outcomes in both ER+ and ER– tumors, and breast cancers expressing elevated amounts of gp78 protein are enriched in gene expression pathways that influence cell cycle, metabolism, receptor-mediated signaling, and cell stress response pathways. In multivariate analysis adjusted for subtype and grade, gp78 protein is an independent predictor of poor outcomes in women of African ancestry. Furthermore, gene expression signatures, derived from patients stratified by gp78 protein expression, are strong predictors of recurrence and pathological complete response in retrospective clinical trial data and share many common features with gene sets previously identified to be overrepresented in breast cancers based on race. These findings implicate a prominent role for gp78 in tumor progression and offer insights into our understanding of racial differences in breast cancer outcomes.

Authors

Sandeep K. Singhal, Jung S. Byun, Tingfen Yan, Ryan Yancey, Ambar Caban, Sara Gil Hernandez, Sediqua Bufford, Stephen M. Hewitt, Joy Winfield, Jaya Pradhan, Vesco Mustkov, Jasmine A. McDonald, Eliseo J. Pérez-Stable, Anna María Nápoles, Nasreen Vohra, Adriana De Siervi, Clayton Yates, Melissa B. Davis, Mei Yang, Yien Che Tsai, Allan M. Weissman, Kevin Gardner

×

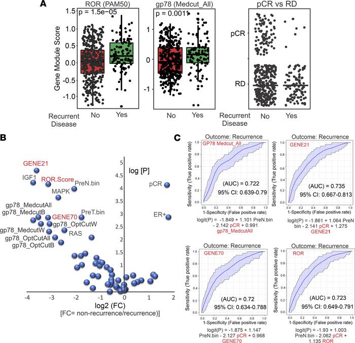
Figure 5

Gene modules derived from stratification by gp78 protein expression are predictive of recurrent disease.

Options: View larger image (or click on image) Download as PowerPoint
Gene modules derived from stratification by gp78 protein expression are ...
(A) Box plot comparing patient scores based on PAM50 (left) compared with gene modules derived from patients stratified by gp78 protein using median cutoff (center) and the pathological complete response (pCR) status of patients in patients with recurrent and nonrecurrent breast cancer. (B) Volcano plots of scores of patients with nonrecurrent versus a patient with recurrent (log2 fold change) disease with P values using patients scored by gp78 modules and known gene signatures. (C) Receiver operating curve analysis shows AUCs from logistic regression analysis using gp78 median cutoff modules, compared with Gene21, Gene70, and ROR (OncotypeDx, MammaPrint, and Prosigna) gene signatures to predict recurrence.

Copyright © 2026 American Society for Clinical Investigation
ISSN 2379-3708

Sign up for email alerts