Go to The Journal of Clinical Investigation
  • About
  • Editors
  • Consulting Editors
  • For authors
  • Publication ethics
  • Publication alerts by email
  • Transfers
  • Advertising
  • Job board
  • Contact
  • Physician-Scientist Development
  • Current issue
  • Past issues
  • By specialty
    • COVID-19
    • Cardiology
    • Immunology
    • Metabolism
    • Nephrology
    • Oncology
    • Pulmonology
    • All ...
  • Videos
  • Collections
    • In-Press Preview
    • Resource and Technical Advances
    • Clinical Research and Public Health
    • Research Letters
    • Editorials
    • Perspectives
    • Physician-Scientist Development
    • Reviews
    • Top read articles

  • Current issue
  • Past issues
  • Specialties
  • In-Press Preview
  • Resource and Technical Advances
  • Clinical Research and Public Health
  • Research Letters
  • Editorials
  • Perspectives
  • Physician-Scientist Development
  • Reviews
  • Top read articles
  • About
  • Editors
  • Consulting Editors
  • For authors
  • Publication ethics
  • Publication alerts by email
  • Transfers
  • Advertising
  • Job board
  • Contact
Calcineurin regulates aldosterone production via dephosphorylation of NFATC4
Mesut Berber, Sining Leng, Agnieszka Wengi, Denise V. Winter, Alex Odermatt, Felix Beuschlein, Johannes Loffing, David T. Breault, David Penton
Mesut Berber, Sining Leng, Agnieszka Wengi, Denise V. Winter, Alex Odermatt, Felix Beuschlein, Johannes Loffing, David T. Breault, David Penton
View: Text | PDF
Research Article Endocrinology Metabolism

Calcineurin regulates aldosterone production via dephosphorylation of NFATC4

  • Text
  • PDF
Abstract

The mineralocorticoid aldosterone, secreted by the adrenal zona glomerulosa (ZG), is critical for life, maintaining ion homeostasis and blood pressure. Therapeutic inhibition of protein phosphatase 3 (calcineurin, Cn) results in inappropriately low plasma aldosterone levels despite concomitant hyperkalemia and hyperreninemia. We tested the hypothesis that Cn participates in the signal transduction pathway regulating aldosterone synthesis. Inhibition of Cn with tacrolimus abolished the potassium-stimulated (K+-stimulated) expression of aldosterone synthase, encoded by CYP11B2, in the NCI-H295R human adrenocortical cell line as well as ex vivo in mouse and human adrenal tissue. ZG-specific deletion of the regulatory Cn subunit CnB1 diminished Cyp11b2 expression in vivo and disrupted K+-mediated aldosterone synthesis. Phosphoproteomics analysis identified nuclear factor of activated T cells, cytoplasmic 4 (NFATC4), as a target for Cn-mediated dephosphorylation. Deletion of NFATC4 impaired K+-dependent stimulation of CYP11B2 expression and aldosterone production while expression of a constitutively active form of NFATC4 increased expression of CYP11B2 in NCI-H295R cells. Chromatin immunoprecipitation revealed NFATC4 directly regulated CYP11B2 expression. Thus, Cn controls aldosterone production via the Cn/NFATC4 pathway. Inhibition of Cn/NFATC4 signaling may explain low plasma aldosterone levels and hyperkalemia in patients treated with tacrolimus, and the Cn/NFATC4 pathway may provide novel molecular targets to treat primary aldosteronism.

Authors

Mesut Berber, Sining Leng, Agnieszka Wengi, Denise V. Winter, Alex Odermatt, Felix Beuschlein, Johannes Loffing, David T. Breault, David Penton

×

Figure 4

The Cn/NFATC4 pathway is activated upon K+ stimulation in NCI-H295R cells.

Options: View larger image (or click on image) Download as PowerPoint
The Cn/NFATC4 pathway is activated upon K+ stimulation in NCI-H295R cell...
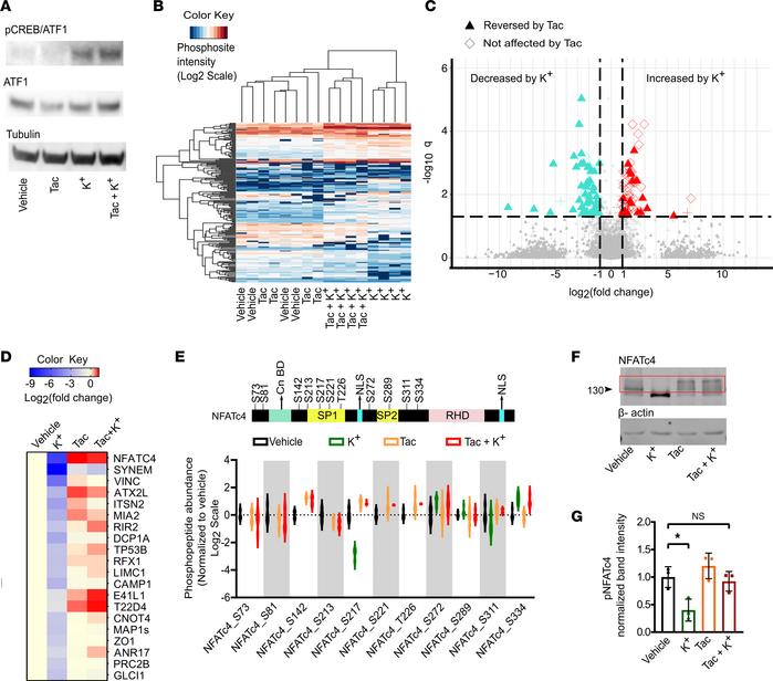
(A) Representative immunoblot (n = 4) showing phosphorylation of CREB-ATF1 at Ser133 in response to K+ stimulation in the presence or absence of tacrolimus in NCI-H295R cells. Tubulin served as a loading control. Molecular weight is indicated on the left in kDa. (B) Unsupervised clustering of differentially regulated phosphosites after K+ stimulation in the presence or absence of tacrolimus in NCI-H295R cell line (n = 4 biological replicates per group). (q < 0.05 and log2FC > 1.) (C) Volcano plot visualization of the phosphosites that have been differentially regulated after K+ stimulation. Filled triangles indicate the significantly deregulated phosphosites by K+ stimulation and those reversed by tacrolimus treatment while unfilled diamonds indicate the tacrolimus-irreversible deregulated phosphosites after K+ stimulation. (D) Heatmap of the top 20 proteins dephosphorylated at Ser or Thr after K+ stimulation and the dephosphorylation inhibited by tacrolimus treatment. Data are normalized to vehicle. (E) Schematic representation of NFATC4 protein domains gathered from UniProt (top). Regulation of all NFATC4 phosphosites found in the phosphoproteomics data for the conditions shown (bottom). P, phosphate; Cn BD, Cn binding domain; SP1 and SP2, serine-proline rich domain; RHD, Rel homology domain; NLS, nuclear localization signal. The phosphorylation of residues S73, S81, S142, S213, S221, and T226 fell below the detection limit of MS upon K+ treatment. (F) Representative immunoblot showing total NFATC4 and β-actin in response to K+ stimulation in the presence or absence of tacrolimus in NCI-H295R cell line. (G) Densitometric quantification of phosphorylated NFATC4 bands in red rectangle blot from 3 independent experiments. Statistical differences assessed by 1-way ANOVA with Tukey’s multiple-comparison posttest. (*P < 0.05.)

Copyright © 2026 American Society for Clinical Investigation
ISSN 2379-3708

Sign up for email alerts