Go to The Journal of Clinical Investigation
  • About
  • Editors
  • Consulting Editors
  • For authors
  • Publication ethics
  • Publication alerts by email
  • Transfers
  • Advertising
  • Job board
  • Contact
  • Physician-Scientist Development
  • Current issue
  • Past issues
  • By specialty
    • COVID-19
    • Cardiology
    • Immunology
    • Metabolism
    • Nephrology
    • Oncology
    • Pulmonology
    • All ...
  • Videos
  • Collections
    • In-Press Preview
    • Resource and Technical Advances
    • Clinical Research and Public Health
    • Research Letters
    • Editorials
    • Perspectives
    • Physician-Scientist Development
    • Reviews
    • Top read articles

  • Current issue
  • Past issues
  • Specialties
  • In-Press Preview
  • Resource and Technical Advances
  • Clinical Research and Public Health
  • Research Letters
  • Editorials
  • Perspectives
  • Physician-Scientist Development
  • Reviews
  • Top read articles
  • About
  • Editors
  • Consulting Editors
  • For authors
  • Publication ethics
  • Publication alerts by email
  • Transfers
  • Advertising
  • Job board
  • Contact
Calcineurin regulates aldosterone production via dephosphorylation of NFATC4
Mesut Berber, … , David T. Breault, David Penton
Mesut Berber, … , David T. Breault, David Penton
Published June 13, 2023
Citation Information: JCI Insight. 2023;8(14):e157027. https://doi.org/10.1172/jci.insight.157027.
View: Text | PDF
Research Article Endocrinology Metabolism

Calcineurin regulates aldosterone production via dephosphorylation of NFATC4

  • Text
  • PDF
Abstract

The mineralocorticoid aldosterone, secreted by the adrenal zona glomerulosa (ZG), is critical for life, maintaining ion homeostasis and blood pressure. Therapeutic inhibition of protein phosphatase 3 (calcineurin, Cn) results in inappropriately low plasma aldosterone levels despite concomitant hyperkalemia and hyperreninemia. We tested the hypothesis that Cn participates in the signal transduction pathway regulating aldosterone synthesis. Inhibition of Cn with tacrolimus abolished the potassium-stimulated (K+-stimulated) expression of aldosterone synthase, encoded by CYP11B2, in the NCI-H295R human adrenocortical cell line as well as ex vivo in mouse and human adrenal tissue. ZG-specific deletion of the regulatory Cn subunit CnB1 diminished Cyp11b2 expression in vivo and disrupted K+-mediated aldosterone synthesis. Phosphoproteomics analysis identified nuclear factor of activated T cells, cytoplasmic 4 (NFATC4), as a target for Cn-mediated dephosphorylation. Deletion of NFATC4 impaired K+-dependent stimulation of CYP11B2 expression and aldosterone production while expression of a constitutively active form of NFATC4 increased expression of CYP11B2 in NCI-H295R cells. Chromatin immunoprecipitation revealed NFATC4 directly regulated CYP11B2 expression. Thus, Cn controls aldosterone production via the Cn/NFATC4 pathway. Inhibition of Cn/NFATC4 signaling may explain low plasma aldosterone levels and hyperkalemia in patients treated with tacrolimus, and the Cn/NFATC4 pathway may provide novel molecular targets to treat primary aldosteronism.

Authors

Mesut Berber, Sining Leng, Agnieszka Wengi, Denise V. Winter, Alex Odermatt, Felix Beuschlein, Johannes Loffing, David T. Breault, David Penton

×

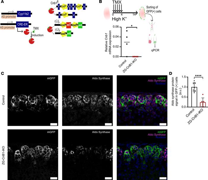
Figure 3

Inducible deletion of CnB1 in mouse ZG impairs the expression of AS.

Options: View larger image (or click on image) Download as PowerPoint
Inducible deletion of CnB1 in mouse ZG impairs the expression of AS.
(A)...
(A) Schematic representation of the tamoxifen-inducible ZG-CnB1-iKO mouse model and experimental timeline. Mice were doubly heterozygous for ASCreER/+ R26RmTmG/+ and homozygous for Cnb1fl/fl or Cnb1+/+ alleles. Tamoxifen-induced Cre recombination results in excision of exons 3–5 of the Cnb1 gene, deletion of the mTomato cassette, and expression of the mGFP cassette. TMX, tamoxifen; CRE-ERT, tamoxifen-inducible Cre-estrogen receptor recombinase; mT, membrane-targeted Tomato; mG, membrane-targeted GFP; pCA, chicken promoter core promoter. (B) Tamoxifen was administered to female mice (8 to 16 weeks old) fed an HK diet for 5 consecutive days, 2 weeks prior to the experiments. Cells from the adrenal glands of female control and ZG-CnB1-iKO mice on HK diet were isolated (n = 4 mice), GFP+ cells were sorted, and Cnb1 mRNA expression was assessed by qPCR. Statistical differences were assessed by 2-tailed Student’s t test. (*P < 0.05.) (C) Representative AS immunofluorescence staining in adrenal gland sections from control and ZG-Cnb1-KO female mice under HK diet (mGFP signal in green, AS signal in magenta, and nuclear signal in blue). Scale bars, 25 μm. (D) Quantification of AS immunofluorescence staining in GFP+ ZG cells from control (n = 7) and ZG-Cnb1-KO (n = 6) mice. Each data point in the graph represents 1 animal. Statistical differences assessed by 2-tailed Student’s t test. (****P < 0.0001.)

Copyright © 2025 American Society for Clinical Investigation
ISSN 2379-3708

Sign up for email alerts