Go to The Journal of Clinical Investigation
  • About
  • Editors
  • Consulting Editors
  • For authors
  • Publication ethics
  • Publication alerts by email
  • Transfers
  • Advertising
  • Job board
  • Contact
  • Physician-Scientist Development
  • Current issue
  • Past issues
  • By specialty
    • COVID-19
    • Cardiology
    • Immunology
    • Metabolism
    • Nephrology
    • Oncology
    • Pulmonology
    • All ...
  • Videos
  • Collections
    • In-Press Preview
    • Resource and Technical Advances
    • Clinical Research and Public Health
    • Research Letters
    • Editorials
    • Perspectives
    • Physician-Scientist Development
    • Reviews
    • Top read articles

  • Current issue
  • Past issues
  • Specialties
  • In-Press Preview
  • Resource and Technical Advances
  • Clinical Research and Public Health
  • Research Letters
  • Editorials
  • Perspectives
  • Physician-Scientist Development
  • Reviews
  • Top read articles
  • About
  • Editors
  • Consulting Editors
  • For authors
  • Publication ethics
  • Publication alerts by email
  • Transfers
  • Advertising
  • Job board
  • Contact
Calcineurin regulates aldosterone production via dephosphorylation of NFATC4
Mesut Berber, Sining Leng, Agnieszka Wengi, Denise V. Winter, Alex Odermatt, Felix Beuschlein, Johannes Loffing, David T. Breault, David Penton
Mesut Berber, Sining Leng, Agnieszka Wengi, Denise V. Winter, Alex Odermatt, Felix Beuschlein, Johannes Loffing, David T. Breault, David Penton
View: Text | PDF
Research Article Endocrinology Metabolism

Calcineurin regulates aldosterone production via dephosphorylation of NFATC4

  • Text
  • PDF
Abstract

The mineralocorticoid aldosterone, secreted by the adrenal zona glomerulosa (ZG), is critical for life, maintaining ion homeostasis and blood pressure. Therapeutic inhibition of protein phosphatase 3 (calcineurin, Cn) results in inappropriately low plasma aldosterone levels despite concomitant hyperkalemia and hyperreninemia. We tested the hypothesis that Cn participates in the signal transduction pathway regulating aldosterone synthesis. Inhibition of Cn with tacrolimus abolished the potassium-stimulated (K+-stimulated) expression of aldosterone synthase, encoded by CYP11B2, in the NCI-H295R human adrenocortical cell line as well as ex vivo in mouse and human adrenal tissue. ZG-specific deletion of the regulatory Cn subunit CnB1 diminished Cyp11b2 expression in vivo and disrupted K+-mediated aldosterone synthesis. Phosphoproteomics analysis identified nuclear factor of activated T cells, cytoplasmic 4 (NFATC4), as a target for Cn-mediated dephosphorylation. Deletion of NFATC4 impaired K+-dependent stimulation of CYP11B2 expression and aldosterone production while expression of a constitutively active form of NFATC4 increased expression of CYP11B2 in NCI-H295R cells. Chromatin immunoprecipitation revealed NFATC4 directly regulated CYP11B2 expression. Thus, Cn controls aldosterone production via the Cn/NFATC4 pathway. Inhibition of Cn/NFATC4 signaling may explain low plasma aldosterone levels and hyperkalemia in patients treated with tacrolimus, and the Cn/NFATC4 pathway may provide novel molecular targets to treat primary aldosteronism.

Authors

Mesut Berber, Sining Leng, Agnieszka Wengi, Denise V. Winter, Alex Odermatt, Felix Beuschlein, Johannes Loffing, David T. Breault, David Penton

×

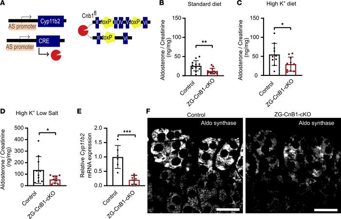
Figure 2

Targeted deletion of CnB1 in mouse ZG impairs the expression of aldosterone synthase and aldosterone production.

Options: View larger image (or click on image) Download as PowerPoint
Targeted deletion of CnB1 in mouse ZG impairs the expression of aldoster...
(A) Schematic representation of ZG-CnB1-cKO mouse model. Mice were heterozygous for ASCreER/+ and homozygous for Cnb1fl/fl or Cnb1+/+ alleles. Constitutive Cre expression and recombination results in excision of exons 3–5 of the Cnb1 gene. A 24-hour urinary aldosterone in female ZG-CnB1-cKO mice (6 to 9 weeks old) under standard diet (n = 12) (B), HK diet (n = 10) (C), and HK+LS diet (n = 10) (D) was assessed via ELISA and adjusted to urinary concentration via normalization to creatinine. Statistical differences assessed by 2-tailed Student’s t test. (*P < 0.05; **P < 0.01.) (E) Mice were sacrificed under HK+LS diet, and expression of AS in adrenals was assessed by qPCR (n = 6–7). Statistical differences assessed by 2-tailed Student’s t test. (***P < 0.001.) (F) Representative AS immunofluorescence staining in adrenal gland sections from control (n = 4) and ZG-CnB1-cKO (n = 3) mice. Scale bars, 25 μm. AS, aldosterone synthase.

Copyright © 2026 American Society for Clinical Investigation
ISSN 2379-3708

Sign up for email alerts