Go to The Journal of Clinical Investigation
  • About
  • Editors
  • Consulting Editors
  • For authors
  • Publication ethics
  • Publication alerts by email
  • Transfers
  • Advertising
  • Job board
  • Contact
  • Physician-Scientist Development
  • Current issue
  • Past issues
  • By specialty
    • COVID-19
    • Cardiology
    • Immunology
    • Metabolism
    • Nephrology
    • Oncology
    • Pulmonology
    • All ...
  • Videos
  • Collections
    • In-Press Preview
    • Resource and Technical Advances
    • Clinical Research and Public Health
    • Research Letters
    • Editorials
    • Perspectives
    • Physician-Scientist Development
    • Reviews
    • Top read articles

  • Current issue
  • Past issues
  • Specialties
  • In-Press Preview
  • Resource and Technical Advances
  • Clinical Research and Public Health
  • Research Letters
  • Editorials
  • Perspectives
  • Physician-Scientist Development
  • Reviews
  • Top read articles
  • About
  • Editors
  • Consulting Editors
  • For authors
  • Publication ethics
  • Publication alerts by email
  • Transfers
  • Advertising
  • Job board
  • Contact
ATR represents a therapeutic vulnerability in clear cell renal cell carcinoma
Philipp Seidel, Anne Rubarth, Kyra Zodel, Asin Peighambari, Felix Neumann, Yannick Federkiel, Hsin Huang, Rouven Hoefflin, Mojca Adlesic, Christian Witt, David J. Hoffmann, Patrick Metzger, Ralph K. Lindemann, Frank T. Zenke, Christoph Schell, Melanie Boerries, Dominik von Elverfeldt, Wilfried Reichardt, Marie Follo, Joachim Albers, Ian J. Frew
Philipp Seidel, Anne Rubarth, Kyra Zodel, Asin Peighambari, Felix Neumann, Yannick Federkiel, Hsin Huang, Rouven Hoefflin, Mojca Adlesic, Christian Witt, David J. Hoffmann, Patrick Metzger, Ralph K. Lindemann, Frank T. Zenke, Christoph Schell, Melanie Boerries, Dominik von Elverfeldt, Wilfried Reichardt, Marie Follo, Joachim Albers, Ian J. Frew
View: Text | PDF
Research Article Oncology

ATR represents a therapeutic vulnerability in clear cell renal cell carcinoma

  • Text
  • PDF
Abstract

Metastatic clear cell renal cell carcinomas (ccRCCs) are resistant to DNA-damaging chemotherapies, limiting therapeutic options for patients whose tumors are resistant to tyrosine kinase inhibitors and/or immune checkpoint therapies. Here we show that mouse and human ccRCCs were frequently characterized by high levels of endogenous DNA damage and that cultured ccRCC cells exhibited intact cellular responses to chemotherapy-induced DNA damage. We identify that pharmacological inhibition of the DNA damage–sensing kinase ataxia telangiectasia and Rad3-related protein (ATR) with the orally administered, potent, and selective drug M4344 (gartisertib) induced antiproliferative effects in ccRCC cells. This effect was due to replication stress and accumulation of DNA damage in S phase. In some cells, DNA damage persisted into subsequent G2/M and G1 phases, leading to the frequent accumulation of micronuclei. Daily single-agent treatment with M4344 inhibited the growth of ccRCC xenograft tumors. M4344 synergized with chemotherapeutic drugs including cisplatin and carboplatin and the poly(ADP-ribose) polymerase inhibitor olaparib in mouse and human ccRCC cells. Weekly M4344 plus cisplatin treatment showed therapeutic synergy in ccRCC xenografts and was efficacious in an autochthonous mouse ccRCC model. These studies identify ATR inhibition as a potential novel therapeutic option for ccRCC.

Authors

Philipp Seidel, Anne Rubarth, Kyra Zodel, Asin Peighambari, Felix Neumann, Yannick Federkiel, Hsin Huang, Rouven Hoefflin, Mojca Adlesic, Christian Witt, David J. Hoffmann, Patrick Metzger, Ralph K. Lindemann, Frank T. Zenke, Christoph Schell, Melanie Boerries, Dominik von Elverfeldt, Wilfried Reichardt, Marie Follo, Joachim Albers, Ian J. Frew

×

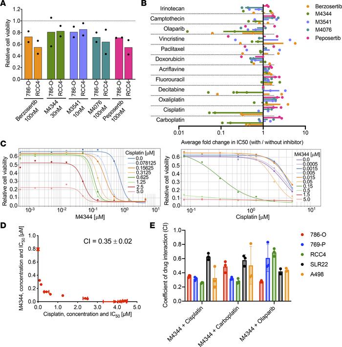
Figure 6

Chemotherapeutic synergies in ccRCC cells.

Options: View larger image (or click on image) Download as PowerPoint
Chemotherapeutic synergies in ccRCC cells.
(A) Effects of the indicated ...
(A) Effects of the indicated doses of ATRi, ATMi, and DNA-PKi as single agents on cell viabilities of the listed cell lines. Mean values obtained in 2 independent (represented by dots) drug screens are shown. (B) Change in IC50 values (bars show mean values of screens using 786-O and RCC4, represented by dots) for each agent in the presence compared with absence of ATMi, ATRi, and DNA-PKi. (C) Representative drug interaction dose-response curves of M4344 and cisplatin in 786-O cells. (D) Isobologram visualization of drug synergy analysis of M4344 and cisplatin in 786-O cells. Data depict mean ± std. dev. of 3 independent experiments, and the calculated coefficient of drug interaction (CI) is shown. (E) CI values for the indicated combinations of drugs in the indicated ccRCC cell lines. Data depict mean ± std. dev. of 3 independent experiments.

Copyright © 2026 American Society for Clinical Investigation
ISSN 2379-3708

Sign up for email alerts