Go to The Journal of Clinical Investigation
  • About
  • Editors
  • Consulting Editors
  • For authors
  • Publication ethics
  • Publication alerts by email
  • Transfers
  • Advertising
  • Job board
  • Contact
  • Physician-Scientist Development
  • Current issue
  • Past issues
  • By specialty
    • COVID-19
    • Cardiology
    • Immunology
    • Metabolism
    • Nephrology
    • Oncology
    • Pulmonology
    • All ...
  • Videos
  • Collections
    • In-Press Preview
    • Resource and Technical Advances
    • Clinical Research and Public Health
    • Research Letters
    • Editorials
    • Perspectives
    • Physician-Scientist Development
    • Reviews
    • Top read articles

  • Current issue
  • Past issues
  • Specialties
  • In-Press Preview
  • Resource and Technical Advances
  • Clinical Research and Public Health
  • Research Letters
  • Editorials
  • Perspectives
  • Physician-Scientist Development
  • Reviews
  • Top read articles
  • About
  • Editors
  • Consulting Editors
  • For authors
  • Publication ethics
  • Publication alerts by email
  • Transfers
  • Advertising
  • Job board
  • Contact
ATR represents a therapeutic vulnerability in clear cell renal cell carcinoma
Philipp Seidel, Anne Rubarth, Kyra Zodel, Asin Peighambari, Felix Neumann, Yannick Federkiel, Hsin Huang, Rouven Hoefflin, Mojca Adlesic, Christian Witt, David J. Hoffmann, Patrick Metzger, Ralph K. Lindemann, Frank T. Zenke, Christoph Schell, Melanie Boerries, Dominik von Elverfeldt, Wilfried Reichardt, Marie Follo, Joachim Albers, Ian J. Frew
Philipp Seidel, Anne Rubarth, Kyra Zodel, Asin Peighambari, Felix Neumann, Yannick Federkiel, Hsin Huang, Rouven Hoefflin, Mojca Adlesic, Christian Witt, David J. Hoffmann, Patrick Metzger, Ralph K. Lindemann, Frank T. Zenke, Christoph Schell, Melanie Boerries, Dominik von Elverfeldt, Wilfried Reichardt, Marie Follo, Joachim Albers, Ian J. Frew
View: Text | PDF
Research Article Oncology

ATR represents a therapeutic vulnerability in clear cell renal cell carcinoma

  • Text
  • PDF
Abstract

Metastatic clear cell renal cell carcinomas (ccRCCs) are resistant to DNA-damaging chemotherapies, limiting therapeutic options for patients whose tumors are resistant to tyrosine kinase inhibitors and/or immune checkpoint therapies. Here we show that mouse and human ccRCCs were frequently characterized by high levels of endogenous DNA damage and that cultured ccRCC cells exhibited intact cellular responses to chemotherapy-induced DNA damage. We identify that pharmacological inhibition of the DNA damage–sensing kinase ataxia telangiectasia and Rad3-related protein (ATR) with the orally administered, potent, and selective drug M4344 (gartisertib) induced antiproliferative effects in ccRCC cells. This effect was due to replication stress and accumulation of DNA damage in S phase. In some cells, DNA damage persisted into subsequent G2/M and G1 phases, leading to the frequent accumulation of micronuclei. Daily single-agent treatment with M4344 inhibited the growth of ccRCC xenograft tumors. M4344 synergized with chemotherapeutic drugs including cisplatin and carboplatin and the poly(ADP-ribose) polymerase inhibitor olaparib in mouse and human ccRCC cells. Weekly M4344 plus cisplatin treatment showed therapeutic synergy in ccRCC xenografts and was efficacious in an autochthonous mouse ccRCC model. These studies identify ATR inhibition as a potential novel therapeutic option for ccRCC.

Authors

Philipp Seidel, Anne Rubarth, Kyra Zodel, Asin Peighambari, Felix Neumann, Yannick Federkiel, Hsin Huang, Rouven Hoefflin, Mojca Adlesic, Christian Witt, David J. Hoffmann, Patrick Metzger, Ralph K. Lindemann, Frank T. Zenke, Christoph Schell, Melanie Boerries, Dominik von Elverfeldt, Wilfried Reichardt, Marie Follo, Joachim Albers, Ian J. Frew

×

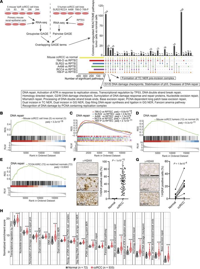
Figure 1

Endogenous DNA damage in ccRCC.

Options: View larger image (or click on image) Download as PowerPoint
Endogenous DNA damage in ccRCC.
(A) Experimental overview and summary of...
(A) Experimental overview and summary of overlaps in enriched Reactome gene sets between comparisons of mouse ccRCC with normal primary cells and human ccRCC cell lines with RPTECs. UpSetR plot depicts the number of significantly enriched terms (Benjamini-Hochberg adj. P < 0.05) within each individual comparison (x axis) and of overlapping terms (y axis) between the indicated comparisons (dots). Box lists DNA damage–relevant terms that overlap between at least 5 individual comparisons. (B–E) Gene set enrichment plots for Reactome term “DNA repair” for mouse ccRCC cell line versus normal primary cells (B), human ccRCC cell lines versus RPTECs (C), mouse ccRCC tumors versus normal mouse renal cortex (D), and human ccRCC tumors (TCGA-KIRC) versus matched normal (E). Numbers in brackets represent number of samples. Colored lines show the running enrichment score (RES). Ranked list metric (RLM) is shown (bottom). P values were adjusted using Benjamini-Hochberg correction. (F) Immunohistochemical staining for γ-H2AX in normal mouse renal cortex and ccRCC in Vhl/Trp53/Rb1 mutant mice and quantification of positively stained nuclei in normal (n = 10) and ccRCC (n = 92 tumors from 16 mice). Mean ± standard deviation (std. dev.). Two-sided P value calculated by Student’s unpaired t test with Welch’s correction. Scale bar = 50 μm. (G) Immunohistochemical staining for γ-H2AX in normal human renal cortex and ccRCC and quantification of positively stained nuclei in paired samples of normal and ccRCC (n = 10). Two-sided P value calculated by Student’s paired t test. Scale bar = 50 μm. (H) Distribution of TCGA-KIRC sample-specific normalized enrichment scores (NESs) for Reactome pathways. Violins show the kernel probability density of the NES deriving from ssGSEA; boxes indicate median and interquartile range (between 25th and 75th percentiles). Groups were compared using 2-sided Mann-Whitney U tests without multiple comparisons (****P < 0.0001). VpR, Vhl/Trp53/Rb1 mutant cell lines.

Copyright © 2026 American Society for Clinical Investigation
ISSN 2379-3708

Sign up for email alerts