Go to The Journal of Clinical Investigation
  • About
  • Editors
  • Consulting Editors
  • For authors
  • Publication ethics
  • Publication alerts by email
  • Transfers
  • Advertising
  • Job board
  • Contact
  • Physician-Scientist Development
  • Current issue
  • Past issues
  • By specialty
    • COVID-19
    • Cardiology
    • Immunology
    • Metabolism
    • Nephrology
    • Oncology
    • Pulmonology
    • All ...
  • Videos
  • Collections
    • In-Press Preview
    • Resource and Technical Advances
    • Clinical Research and Public Health
    • Research Letters
    • Editorials
    • Perspectives
    • Physician-Scientist Development
    • Reviews
    • Top read articles

  • Current issue
  • Past issues
  • Specialties
  • In-Press Preview
  • Resource and Technical Advances
  • Clinical Research and Public Health
  • Research Letters
  • Editorials
  • Perspectives
  • Physician-Scientist Development
  • Reviews
  • Top read articles
  • About
  • Editors
  • Consulting Editors
  • For authors
  • Publication ethics
  • Publication alerts by email
  • Transfers
  • Advertising
  • Job board
  • Contact
The TBK1/IKKε inhibitor amlexanox improves dyslipidemia and prevents atherosclerosis
Peng Zhao, … , Joseph L. Witztum, Alan R. Saltiel
Peng Zhao, … , Joseph L. Witztum, Alan R. Saltiel
Published August 2, 2022
Citation Information: JCI Insight. 2022;7(17):e155552. https://doi.org/10.1172/jci.insight.155552.
View: Text | PDF
Research Article Metabolism

The TBK1/IKKε inhibitor amlexanox improves dyslipidemia and prevents atherosclerosis

  • Text
  • PDF
Abstract

Cardiovascular diseases, especially atherosclerosis and its complications, are a leading cause of death. Inhibition of the noncanonical IκB kinases TANK-binding kinase 1 and IKKε with amlexanox restores insulin sensitivity and glucose homeostasis in diabetic mice and human patients. Here we report that amlexanox improves diet-induced hypertriglyceridemia and hypercholesterolemia in Western diet–fed (WD-fed) Ldlr–/– mice and protects against atherogenesis. Amlexanox ameliorated dyslipidemia, inflammation, and vascular dysfunction through synergistic actions that involve upregulation of bile acid synthesis to increase cholesterol excretion. Transcriptomic profiling demonstrated an elevated expression of key bile acid synthesis genes. Furthermore, we found that amlexanox attenuated monocytosis, eosinophilia, and vascular dysfunction during WD-induced atherosclerosis. These findings demonstrate the potential of amlexanox as a therapy for hypercholesterolemia and atherosclerosis.

Authors

Peng Zhao, Xiaoli Sun, Zhongji Liao, Hong Yu, Dan Li, Zeyang Shen, Christopher K. Glass, Joseph L. Witztum, Alan R. Saltiel

×

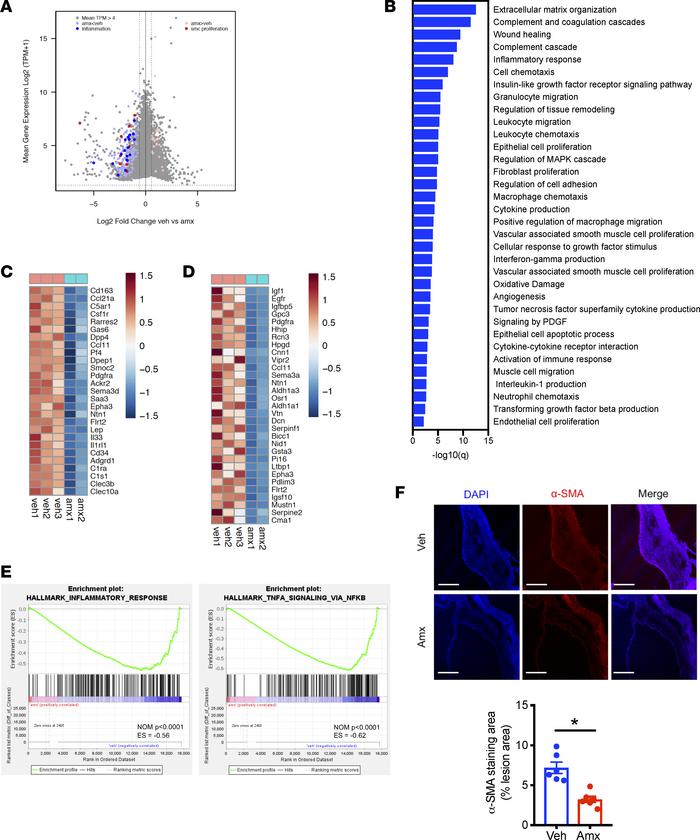
Figure 5

Amlexanox affects aortic transcriptome during atherogenesis.

Options: View larger image (or click on image) Download as PowerPoint
Amlexanox affects aortic transcriptome during atherogenesis.
(A–E) Trans...
(A–E) Transcriptomic profiling of aortas from Ldlr–/– mice fed WD for 3 weeks, then orally gavaged with vehicle or amlexanox for 8 weeks with the continuation of WD feeding. (A) MA plot of mRNA expression. (B) Functional annotation associated with genes expressed lower in amlexanox-treated mice. (C and D) Relative expression values (Z-scaled log2[TPM+1]) for genes involved in inflammation (C) or SMC proliferation and migration (D). (E) Gene set enrichment analysis of differentially expressed transcripts related to inflammatory response and TNF-α signaling in aortas of vehicle- or amlexanox-treated WD-fed Ldlr–/– mice. (F) Staining for α-SMA of aortic roots and quantification. Scale bar, 200 μm. Ldlr–/– mice were fed WD for 3 weeks, then orally gavaged with vehicle or amlexanox for 8 weeks with the continuation of WD feeding. Mean ± SEM. *, P < 0.05, Student’s unpaired t test.

Copyright © 2025 American Society for Clinical Investigation
ISSN 2379-3708

Sign up for email alerts