Go to The Journal of Clinical Investigation
  • About
  • Editors
  • Consulting Editors
  • For authors
  • Publication ethics
  • Publication alerts by email
  • Transfers
  • Advertising
  • Job board
  • Contact
  • Physician-Scientist Development
  • Current issue
  • Past issues
  • By specialty
    • COVID-19
    • Cardiology
    • Immunology
    • Metabolism
    • Nephrology
    • Oncology
    • Pulmonology
    • All ...
  • Videos
  • Collections
    • In-Press Preview
    • Resource and Technical Advances
    • Clinical Research and Public Health
    • Research Letters
    • Editorials
    • Perspectives
    • Physician-Scientist Development
    • Reviews
    • Top read articles

  • Current issue
  • Past issues
  • Specialties
  • In-Press Preview
  • Resource and Technical Advances
  • Clinical Research and Public Health
  • Research Letters
  • Editorials
  • Perspectives
  • Physician-Scientist Development
  • Reviews
  • Top read articles
  • About
  • Editors
  • Consulting Editors
  • For authors
  • Publication ethics
  • Publication alerts by email
  • Transfers
  • Advertising
  • Job board
  • Contact
Placental dysfunction influences fetal monocyte subpopulation gene expression in preterm birth
Abhineet M. Sharma, Robert Birkett, Erika T. Lin, Linda M. Ernst, William A. Grobman, Suchitra Swaminathan, Hiam Abdala-Valencia, Alexander V. Misharin, Elizabeth T. Bartom, Karen K. Mestan
Abhineet M. Sharma, Robert Birkett, Erika T. Lin, Linda M. Ernst, William A. Grobman, Suchitra Swaminathan, Hiam Abdala-Valencia, Alexander V. Misharin, Elizabeth T. Bartom, Karen K. Mestan
View: Text | PDF
Research Article Reproductive biology Vascular biology

Placental dysfunction influences fetal monocyte subpopulation gene expression in preterm birth

  • Text
  • PDF
Abstract

The placenta is the primary organ for immune regulation, nutrient delivery, gas exchange, protection against environmental toxins, and physiologic perturbations during pregnancy. Placental inflammation and vascular dysfunction during pregnancy are associated with a growing list of prematurity-related complications. The goal of this study was to identify differences in gene expression profiles in fetal monocytes — cells that persist and differentiate postnatally — according to distinct placental histologic domains. Here, by using bulk RNA-Seq, we report that placental lesions are associated with gene expression changes in fetal monocyte subsets. Specifically, we found that fetal monocytes exposed to acute placental inflammation upregulate biological processes related to monocyte activation, monocyte chemotaxis, and platelet function, while monocytes exposed to maternal vascular malperfusion lesions downregulate these processes. Additionally, we show that intermediate monocytes might be a source of mitogens, such as HBEGF, NRG1, and VEGFA, implicated in different outcomes related to prematurity. This is the first study to our knowledge to show that placental lesions are associated with unique changes in fetal monocytes and monocyte subsets. As fetal monocytes persist and differentiate into various phagocytic cells following birth, our study may provide insight into morbidity related to prematurity and ultimately potential therapeutic targets.

Authors

Abhineet M. Sharma, Robert Birkett, Erika T. Lin, Linda M. Ernst, William A. Grobman, Suchitra Swaminathan, Hiam Abdala-Valencia, Alexander V. Misharin, Elizabeth T. Bartom, Karen K. Mestan

×

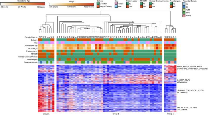
Figure 10

Intermediate monocyte gene expression clusters by GA, clinical phenotypes, and placental domains.

Options: View larger image (or click on image) Download as PowerPoint
Intermediate monocyte gene expression clusters by GA, clinical phenotype...
Similar to classical monocytes, intermediate monocyte samples (n = 66) show hierarchical clustering based primarily based on GA. Cluster 1 included genes related to angiogenesis and cytokine production. Cluster 2 contained genes involved in biosynthetic processes, and Cluster 3 contained genes related to leukocyte activation, chemotaxis, and defense response. Differentially expressed genes were assessed with DeSeq2 using FDR < 0.05 and 2-fold change.

Copyright © 2026 American Society for Clinical Investigation
ISSN 2379-3708

Sign up for email alerts