Go to The Journal of Clinical Investigation
  • About
  • Editors
  • Consulting Editors
  • For authors
  • Publication ethics
  • Publication alerts by email
  • Transfers
  • Advertising
  • Job board
  • Contact
  • Physician-Scientist Development
  • Current issue
  • Past issues
  • By specialty
    • COVID-19
    • Cardiology
    • Immunology
    • Metabolism
    • Nephrology
    • Oncology
    • Pulmonology
    • All ...
  • Videos
  • Collections
    • In-Press Preview
    • Resource and Technical Advances
    • Clinical Research and Public Health
    • Research Letters
    • Editorials
    • Perspectives
    • Physician-Scientist Development
    • Reviews
    • Top read articles

  • Current issue
  • Past issues
  • Specialties
  • In-Press Preview
  • Resource and Technical Advances
  • Clinical Research and Public Health
  • Research Letters
  • Editorials
  • Perspectives
  • Physician-Scientist Development
  • Reviews
  • Top read articles
  • About
  • Editors
  • Consulting Editors
  • For authors
  • Publication ethics
  • Publication alerts by email
  • Transfers
  • Advertising
  • Job board
  • Contact
An ELF4 hypomorphic variant results in NK cell deficiency
Sandra Andrea Salinas, Emily M. Mace, Matilde I. Conte, Chun Shik Park, Yu Li, Joshua I. Rosario-Sepulveda, Sanjana Mahapatra, Emily K. Moore, Evelyn R. Hernandez, Ivan K. Chinn, Abigail E. Reed, Barclay J. Lee, Alexander Frumovitz, Richard A. Gibbs, Jennifer E. Posey, Lisa R. Forbes Satter, Akaluck Thatayatikom, Eric J. Allenspach, Theodore G. Wensel, James R. Lupski, H. Daniel Lacorazza, Jordan S. Orange
Sandra Andrea Salinas, Emily M. Mace, Matilde I. Conte, Chun Shik Park, Yu Li, Joshua I. Rosario-Sepulveda, Sanjana Mahapatra, Emily K. Moore, Evelyn R. Hernandez, Ivan K. Chinn, Abigail E. Reed, Barclay J. Lee, Alexander Frumovitz, Richard A. Gibbs, Jennifer E. Posey, Lisa R. Forbes Satter, Akaluck Thatayatikom, Eric J. Allenspach, Theodore G. Wensel, James R. Lupski, H. Daniel Lacorazza, Jordan S. Orange
View: Text | PDF
Research Article Cell biology Immunology

An ELF4 hypomorphic variant results in NK cell deficiency

  • Text
  • PDF
Abstract

NK cell deficiencies (NKD) are a type of primary immune deficiency in which the major immunologic abnormality affects NK cell number, maturity, or function. Since NK cells contribute to immune defense against virally infected cells, patients with NKD experience higher susceptibility to chronic, recurrent, and fatal viral infections. An individual with recurrent viral infections and mild hypogammaglobulinemia was identified to have an X-linked damaging variant in the transcription factor gene ELF4. The variant does not decrease expression but disrupts ELF4 protein interactions and DNA binding, reducing transcriptional activation of target genes and selectively impairing ELF4 function. Corroborating previous murine models of ELF4 deficiency (Elf4–/–) and using a knockdown human NK cell line, we determined that ELF4 is necessary for normal NK cell development, terminal maturation, and function. Through characterization of the NK cells of the proband, expression of the proband’s variant in Elf4–/– mouse hematopoietic precursor cells, and a human in vitro NK cell maturation model, we established this ELF4 variant as a potentially novel cause of NKD.

Authors

Sandra Andrea Salinas, Emily M. Mace, Matilde I. Conte, Chun Shik Park, Yu Li, Joshua I. Rosario-Sepulveda, Sanjana Mahapatra, Emily K. Moore, Evelyn R. Hernandez, Ivan K. Chinn, Abigail E. Reed, Barclay J. Lee, Alexander Frumovitz, Richard A. Gibbs, Jennifer E. Posey, Lisa R. Forbes Satter, Akaluck Thatayatikom, Eric J. Allenspach, Theodore G. Wensel, James R. Lupski, H. Daniel Lacorazza, Jordan S. Orange

×

Figure 2

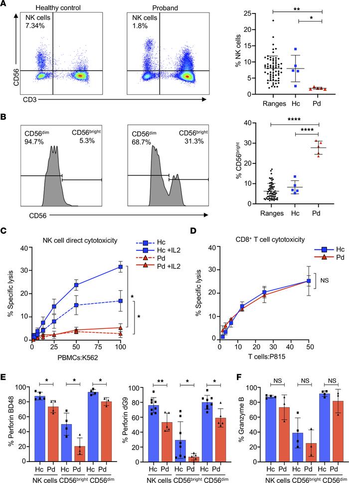
Reduced NK cell frequency is accompanied by impaired NK cell function and decreased perforin expression in the proband.

Options: View larger image (or click on image) Download as PowerPoint
Reduced NK cell frequency is accompanied by impaired NK cell function an...
PBMCs from proband (red) and healthy control (blue) were used to assess NK cell phenotype. (A) NK cell frequency in the proband compared with healthy control and previously determined normal ranges (20) with FACS plots of NK cells defined as CD56+CD3–. (B) CD56bright NK cell frequency with histograms delineating CD56bright and CD56dim in the proband and healthy control (left) and compared with previously defined normal ranges and healthy control (right). (C) 51Cr release assay using PBMCs against K562 target cells with (solid line) and without (dashed line) IL-2 stimulation cell-mediated direct NK cell cytotoxicity. (D) CD8+ T cell cytotoxicity assay using in vitro expanded cytotoxic T lymphocytes against P815 target cells preincubated with anti-CD3. (E) Frequency of nascent (left) and processed (right) perforin in total NK cells and CD56bright/CD56dim subsets using perforin antibody clones BD48 and δG9, respectively. (F) Frequency of granzyme B in total NK cells and CD56bright/CD56dim subsets. Data represent mean ± SEM of ≥3 biological replicates (4 for NK cell cytotoxicity and 3 for T cell cytotoxicity, n ≥ 4 for all other); *P < 0.05, **P < 0.01, ****P < 0.0001; 2-tailed Student’s t test with Bonferroni’s correction for multiple comparisons and Wilcoxon matched pairs signed-rank test for specific lysis curves.

Copyright © 2026 American Society for Clinical Investigation
ISSN 2379-3708

Sign up for email alerts