Go to The Journal of Clinical Investigation
  • About
  • Editors
  • Consulting Editors
  • For authors
  • Publication ethics
  • Publication alerts by email
  • Transfers
  • Advertising
  • Job board
  • Contact
  • Physician-Scientist Development
  • Current issue
  • Past issues
  • By specialty
    • COVID-19
    • Cardiology
    • Immunology
    • Metabolism
    • Nephrology
    • Oncology
    • Pulmonology
    • All ...
  • Videos
  • Collections
    • In-Press Preview
    • Resource and Technical Advances
    • Clinical Research and Public Health
    • Research Letters
    • Editorials
    • Perspectives
    • Physician-Scientist Development
    • Reviews
    • Top read articles

  • Current issue
  • Past issues
  • Specialties
  • In-Press Preview
  • Resource and Technical Advances
  • Clinical Research and Public Health
  • Research Letters
  • Editorials
  • Perspectives
  • Physician-Scientist Development
  • Reviews
  • Top read articles
  • About
  • Editors
  • Consulting Editors
  • For authors
  • Publication ethics
  • Publication alerts by email
  • Transfers
  • Advertising
  • Job board
  • Contact
Inactivation of Hippo pathway characterizes a poor-prognosis subtype of esophageal cancer
Zihang Mai, Jianye Yuan, Hong Yang, Shuogui Fang, Xiuying Xie, Xinye Wang, Jiaxin Xie, Jing Wen, Jianhua Fu
Zihang Mai, Jianye Yuan, Hong Yang, Shuogui Fang, Xiuying Xie, Xinye Wang, Jiaxin Xie, Jing Wen, Jianhua Fu
View: Text | PDF
Research Article Gastroenterology Oncology

Inactivation of Hippo pathway characterizes a poor-prognosis subtype of esophageal cancer

  • Text
  • PDF
Abstract

Identification of molecular subtypes that reflect different prognoses and treatment responses, especially immune checkpoint inhibitors (ICIs) in esophageal squamous cell carcinoma (ESCC), is essential for treatment decisions. We performed targeted sequencing in 201 patients with ESCC to discover genetic subtypes and validate our findings via multiple data sets. We identified 3 driver genes (FCGBP, GRIN2B, and FRY), and recurrent truncating mutations in FRY impaired its tumor-suppressive function and promoted tumor proliferation. A 3-gene mutation signature (FAT1, FAT3, and FRY) recognized a molecular subtype named “FAT/FRY” with frequent Hippo pathway–related mutations. In multiple ESCC cohorts, the patients with the FAT/FRY subtype had poorer prognosis than did patients in the WT group. Transcriptome analysis indicated that the FAT/FRY subtype was characterized by inactivation of the Hippo pathway, hypoxia, chemoresistance, higher infiltration of CD8+ T cells and activated DCs, and a transcriptome similar to that of cancer responders. Furthermore, the 3-gene signature predicted better survival for patients treated with ICIs, partially explained by its positive correlation with the tumor mutation burden and neoantigen burden. The 3-gene signature is a biomarker to recognize the FAT/FRY molecular subtype, evaluate prognosis, and select potential beneficiaries of ICIs in ESCC.

Authors

Zihang Mai, Jianye Yuan, Hong Yang, Shuogui Fang, Xiuying Xie, Xinye Wang, Jiaxin Xie, Jing Wen, Jianhua Fu

×

Figure 3

Molecular characterization of mutational driver FRY.

Options: View larger image (or click on image) Download as PowerPoint
Molecular characterization of mutational driver FRY.
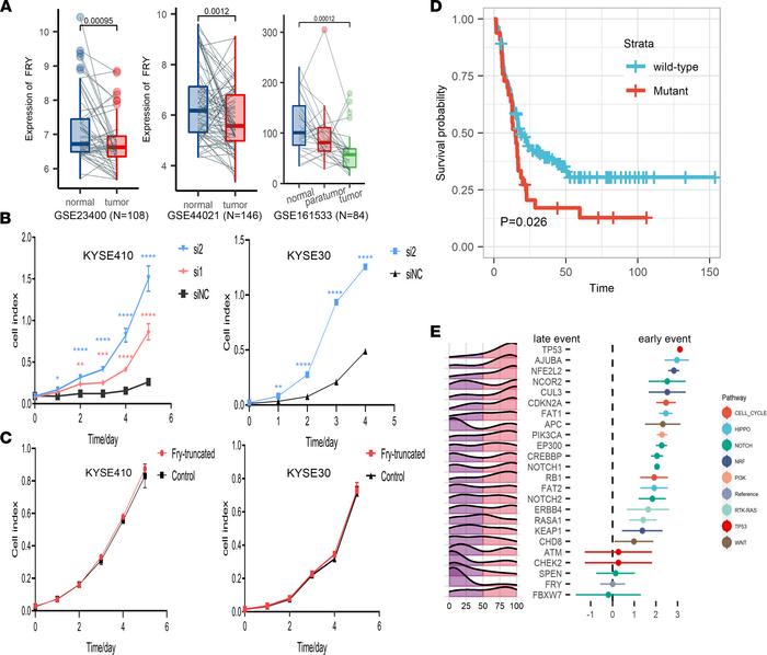
(A) FRY mRNA levels...
(A) FRY mRNA levels in ESCC tumor, paratumor, and normal tissues calculated from 3 independent data sets. (B) Proliferation assays of KYSE410 and KYSE30 cells transfected with 2 siRNAs against FRY (si1 and si2) or control siRNA (siNC). (C) Proliferation assays of the FRY-truncating mutant and the corresponding control in KYSE30 and KYSE410 cells. The data in A–C represent mean ± SD; n = 3. P values were calculated by Student’s t test. (D) Survival analysis showed that the mutation status of FRY was significantly associated with a shorter DFS. The P value was calculated by log-rank test. (E) Inference of the relative temporal order of mutations by the Bradley-Terry model. The mountain plot in the left panel displays the distribution over cancer cell fraction of mutations in each gene. The right panel shows the temporal order of mutations, and the error bar represents the quasi-SEs.

Copyright © 2026 American Society for Clinical Investigation
ISSN 2379-3708

Sign up for email alerts