Go to The Journal of Clinical Investigation
  • About
  • Editors
  • Consulting Editors
  • For authors
  • Publication ethics
  • Publication alerts by email
  • Transfers
  • Advertising
  • Job board
  • Contact
  • Physician-Scientist Development
  • Current issue
  • Past issues
  • By specialty
    • COVID-19
    • Cardiology
    • Immunology
    • Metabolism
    • Nephrology
    • Oncology
    • Pulmonology
    • All ...
  • Videos
  • Collections
    • In-Press Preview
    • Resource and Technical Advances
    • Clinical Research and Public Health
    • Research Letters
    • Editorials
    • Perspectives
    • Physician-Scientist Development
    • Reviews
    • Top read articles

  • Current issue
  • Past issues
  • Specialties
  • In-Press Preview
  • Resource and Technical Advances
  • Clinical Research and Public Health
  • Research Letters
  • Editorials
  • Perspectives
  • Physician-Scientist Development
  • Reviews
  • Top read articles
  • About
  • Editors
  • Consulting Editors
  • For authors
  • Publication ethics
  • Publication alerts by email
  • Transfers
  • Advertising
  • Job board
  • Contact
Inhibition of mTOR or MAPK ameliorates vmhcl/myh7 cardiomyopathy in zebrafish
Haisong Bu, Yonghe Ding, Jiarong Li, Ping Zhu, Yu-Huan Shih, Mingmin Wang, Yuji Zhang, Xueying Lin, Xiaolei Xu
Haisong Bu, Yonghe Ding, Jiarong Li, Ping Zhu, Yu-Huan Shih, Mingmin Wang, Yuji Zhang, Xueying Lin, Xiaolei Xu
View: Text | PDF
Research Article Cardiology Genetics

Inhibition of mTOR or MAPK ameliorates vmhcl/myh7 cardiomyopathy in zebrafish

  • Text
  • PDF
Abstract

Myosin heavy chain 7 (MYH7) is a major causative gene for hypertrophic cardiomyopathy, but the affected signaling pathways and therapeutics remain elusive. In this research, we identified ventricle myosin heavy chain like (vmhcl) as a zebrafish homolog of human MYH7, and we generated vmhcl frameshift mutants. We noted vmhcl-based embryonic cardiac dysfunction (VEC) in the vmhcl homozygous mutants and vmhcl-based adult cardiomyopathy (VAC) phenotypes in the vmhcl heterozygous mutants. Using the VEC model, we assessed 7 known cardiomyopathy signaling pathways pharmacologically and 11 candidate genes genetically via CRISPR/Cas9 genome editing technology based on microhomology-mediated end joining (MMEJ). Both studies converged on therapeutic benefits of mTOR or mitogen-activated protein kinase (MAPK) inhibition of VEC. While mTOR inhibition rescued the enlarged nuclear size of cardiomyocytes, MAPK inhibition restored the prolonged cell shape in the VEC model. The therapeutic effects of mTOR and MAPK inhibition were later validated in the VAC model. Together, vmhcl/myh7 loss of function is sufficient to induce cardiomyopathy in zebrafish. The VEC and VAC models in zebrafish are amenable to both efficient genetic and chemical genetic tools, offering a rapid in vivo platform for discovering candidate signaling pathways of MYH7 cardiomyopathy.

Authors

Haisong Bu, Yonghe Ding, Jiarong Li, Ping Zhu, Yu-Huan Shih, Mingmin Wang, Yuji Zhang, Xueying Lin, Xiaolei Xu

×

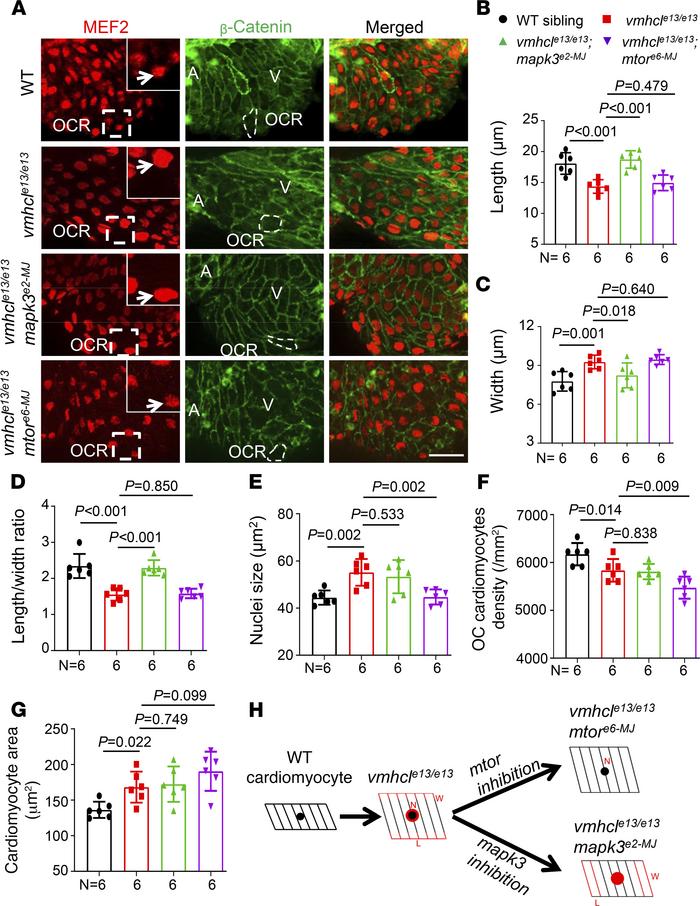
Figure 5

Distinct cellular effects of mtor and mapk3 inhibition on the VEC model.

Options: View larger image (or click on image) Download as PowerPoint
Distinct cellular effects of mtor and mapk3 inhibition on the VEC model....
(A) Representative images of the nucleus and outline of cardiomyocytes were obtained by immunostaining with anti–myocyte enhancer factor-2 (red) and anti–β-catenin (green) antibodies in WT controls and vmhcle13/e13, vmhcle13/e13mapk3e2-MJ, and vmhcle13/e13mtore6-MJ mutants at 3 dpf. The insets show the boxed areas at higher original magnification. The white arrows indicate nuclei of the cardiomyocytes. Representative cardiomyocytes in the OCR are outlined by dashed white lines in panels with β-catenin staining. A, atrium; V, ventricle; scale bar: 25 μm. (B–G) Quantification of the cardiomyocyte length (B), cardiomyocyte width (C), cardiomyocyte length/width ratio (D), cardiomyocyte nuclei size (E), cardiomyocyte density (F), and cardiomyocyte area (G) measured in these mutants and WT controls. n = 6; data are presented as the mean ± SD; 1-way ANOVA. (H) Schematics of different cellular changes observed upon mapk3 and mtor inhibition in the VEC model. Red indicates changes in cardiomyocyte length (L), width (W), or nuclei size (N).

Copyright © 2026 American Society for Clinical Investigation
ISSN 2379-3708

Sign up for email alerts