Go to The Journal of Clinical Investigation
  • About
  • Editors
  • Consulting Editors
  • For authors
  • Publication ethics
  • Publication alerts by email
  • Transfers
  • Advertising
  • Job board
  • Contact
  • Physician-Scientist Development
  • Current issue
  • Past issues
  • By specialty
    • COVID-19
    • Cardiology
    • Immunology
    • Metabolism
    • Nephrology
    • Oncology
    • Pulmonology
    • All ...
  • Videos
  • Collections
    • In-Press Preview
    • Resource and Technical Advances
    • Clinical Research and Public Health
    • Research Letters
    • Editorials
    • Perspectives
    • Physician-Scientist Development
    • Reviews
    • Top read articles

  • Current issue
  • Past issues
  • Specialties
  • In-Press Preview
  • Resource and Technical Advances
  • Clinical Research and Public Health
  • Research Letters
  • Editorials
  • Perspectives
  • Physician-Scientist Development
  • Reviews
  • Top read articles
  • About
  • Editors
  • Consulting Editors
  • For authors
  • Publication ethics
  • Publication alerts by email
  • Transfers
  • Advertising
  • Job board
  • Contact
Single-cell analysis of senescent epithelia reveals targetable mechanisms promoting fibrosis
Eoin D. O’Sullivan, Katie J. Mylonas, Rachel Bell, Cyril Carvalho, David P. Baird, Carolynn Cairns, Kevin M. Gallagher, Ross Campbell, Marie Docherty, Alexander Laird, Neil C. Henderson, Tamir Chandra, Kristina Kirschner, Bryan Conway, Gry H. Dihazi, Michael Zeisberg, Jeremy Hughes, Laura Denby, Hassan Dihazi, David A. Ferenbach
Eoin D. O’Sullivan, Katie J. Mylonas, Rachel Bell, Cyril Carvalho, David P. Baird, Carolynn Cairns, Kevin M. Gallagher, Ross Campbell, Marie Docherty, Alexander Laird, Neil C. Henderson, Tamir Chandra, Kristina Kirschner, Bryan Conway, Gry H. Dihazi, Michael Zeisberg, Jeremy Hughes, Laura Denby, Hassan Dihazi, David A. Ferenbach
View: Text | PDF
Research Article Cell biology Nephrology

Single-cell analysis of senescent epithelia reveals targetable mechanisms promoting fibrosis

  • Text
  • PDF
Abstract

Progressive fibrosis and maladaptive organ repair result in significant morbidity and millions of premature deaths annually. Senescent cells accumulate with aging and after injury and are implicated in organ fibrosis, but the mechanisms by which senescence influences repair are poorly understood. Using 2 murine models of injury and repair, we show that obstructive injury generated senescent epithelia, which persisted after resolution of the original injury, promoted ongoing fibrosis, and impeded adaptive repair. Depletion of senescent cells with ABT-263 reduced fibrosis in reversed ureteric obstruction and after renal ischemia/reperfusion injury. We validated these findings in humans, showing that senescence and fibrosis persisted after relieved renal obstruction. We next characterized senescent epithelia in murine renal injury using single-cell RNA-Seq. We extended our classification to human kidney and liver disease and identified conserved profibrotic proteins, which we validated in vitro and in human disease. We demonstrated that increased levels of protein disulfide isomerase family A member 3 (PDIA3) augmented TGF-β–mediated fibroblast activation. Inhibition of PDIA3 in vivo significantly reduced kidney fibrosis during ongoing renal injury and as such represented a new potential therapeutic pathway. Analysis of the signaling pathways of senescent epithelia connected senescence to organ fibrosis, permitting rational design of antifibrotic therapies.

Authors

Eoin D. O’Sullivan, Katie J. Mylonas, Rachel Bell, Cyril Carvalho, David P. Baird, Carolynn Cairns, Kevin M. Gallagher, Ross Campbell, Marie Docherty, Alexander Laird, Neil C. Henderson, Tamir Chandra, Kristina Kirschner, Bryan Conway, Gry H. Dihazi, Michael Zeisberg, Jeremy Hughes, Laura Denby, Hassan Dihazi, David A. Ferenbach

×

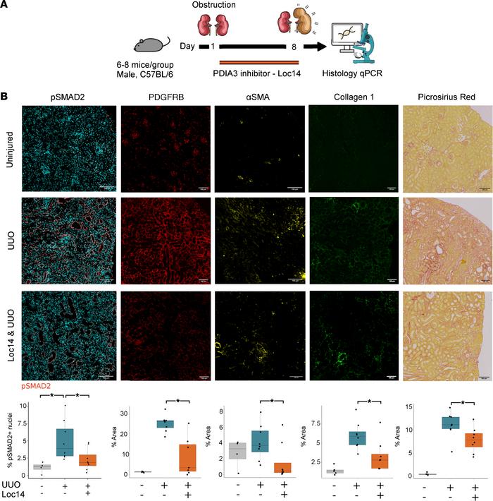
Figure 11

Inhibition of PDIA3 reduces SMAD2 phosphorylation, fibroblast proliferation, and fibrosis deposition after UUO in vivo.

Options: View larger image (or click on image) Download as PowerPoint
Inhibition of PDIA3 reduces SMAD2 phosphorylation, fibroblast proliferat...
(A) Experimental workflow for inhibition of PDIA3 following UUO. (B) Representative images and quantification of immunofluorescence and of Picrosirius red staining of kidneys. Quantification of total staining per renal cortex. * denotes P < 0.05. Loc14 administration results in less p-SMAD2 activation in vivo after UUO in mice. Mean% staining in uninjured group 1.89% (s.d. 0.7) versus vehicle-treated after UUO 4.99% (s.d. 2.8), ANOVA, P adj = 0.02, CI: 0.5–7.2. vehicle-treated 4.99% (s.d. 2.8) versus Loc14-treated 2.27% (s.d. 1.6), ANOVA, P adj = 0.05, 95% CI: –5.44–0.010. Picrosirius red: 11% (s.d. 2.8) in vehicle-treated versus 7.8% (s.d. 2.6) in Loc14-treated mice, 2-sided t test, P = 0.03, 95% CI: 0.2–6.18. Collagen 1: 3.2% (s.d. 2) in vehicle-treated versus 5.9 % (s.d. 1.7) in Loc14-treated, Wilcoxon rank sum test, P = 0.01, CI 1:4.4. Pdgfrb: 25% (s.d. 4) in vehicle-treated versus 8.7% (s.d. 4) in Loc14-treated mice, 2-sided t test, P = 0.003, 95% CI: 7.2–25. α-SMA: 4% in vehicle-treated (s.d. 2.2) versus 1.5% in Loc14-treated mice (s.d. 2.3), 2-sample Wilcoxon test, P = 0.037, CI 0.6–5.2. For box plots, the center line represents the mean, the box limits the first and third quartiles, the whiskers ± 1.5 × IQR and the points all the data. Scale bar = 100 μm.

Copyright © 2026 American Society for Clinical Investigation
ISSN 2379-3708

Sign up for email alerts