Go to The Journal of Clinical Investigation
  • About
  • Editors
  • Consulting Editors
  • For authors
  • Publication ethics
  • Publication alerts by email
  • Transfers
  • Advertising
  • Job board
  • Contact
  • Physician-Scientist Development
  • Current issue
  • Past issues
  • By specialty
    • COVID-19
    • Cardiology
    • Immunology
    • Metabolism
    • Nephrology
    • Oncology
    • Pulmonology
    • All ...
  • Videos
  • Collections
    • In-Press Preview
    • Resource and Technical Advances
    • Clinical Research and Public Health
    • Research Letters
    • Editorials
    • Perspectives
    • Physician-Scientist Development
    • Reviews
    • Top read articles

  • Current issue
  • Past issues
  • Specialties
  • In-Press Preview
  • Resource and Technical Advances
  • Clinical Research and Public Health
  • Research Letters
  • Editorials
  • Perspectives
  • Physician-Scientist Development
  • Reviews
  • Top read articles
  • About
  • Editors
  • Consulting Editors
  • For authors
  • Publication ethics
  • Publication alerts by email
  • Transfers
  • Advertising
  • Job board
  • Contact
Anticachectic regulator analysis reveals Perp-dependent antitumorigenic properties of 3-methyladenine in pancreatic cancer
Aneesha Dasgupta, Paige C. Arneson-Wissink, Rebecca E. Schmitt, Dong Seong Cho, Alexandra M. Ducharme, Tara L. Hogenson, Eugene W. Krueger, William R. Bamlet, Lizhi Zhang, Gina L. Razidlo, Martin E. Fernandez-Zapico, Jason D. Doles
Aneesha Dasgupta, Paige C. Arneson-Wissink, Rebecca E. Schmitt, Dong Seong Cho, Alexandra M. Ducharme, Tara L. Hogenson, Eugene W. Krueger, William R. Bamlet, Lizhi Zhang, Gina L. Razidlo, Martin E. Fernandez-Zapico, Jason D. Doles
View: Text | PDF
Research Article Muscle biology Oncology

Anticachectic regulator analysis reveals Perp-dependent antitumorigenic properties of 3-methyladenine in pancreatic cancer

  • Text
  • PDF
Abstract

Approximately 80% of pancreatic cancer patients suffer from cachexia, and one-third die due to cachexia-related complications such as respiratory failure and cardiac arrest. Although there has been considerable research into cachexia mechanisms and interventions, there are, to date, no FDA-approved therapies. A major contributing factor for the lack of therapy options could be the failure of animal models to accurately recapitulate the human condition. In this study, we generated an aged model of pancreatic cancer cachexia to compare cachexia progression in young versus aged tumor-bearing mice. Comparative skeletal muscle transcriptome analyses identified 3-methyladenine (3-MA) as a candidate antiwasting compound. In vitro analyses confirmed antiwasting capacity, while in vivo analysis revealed potent antitumor effects. Transcriptome analyses of 3-MA–treated tumor cells implicated Perp as a 3-MA target gene. We subsequently (a) observed significantly higher expression of Perp in cancer cell lines compared with control cells, (b) noted a survival disadvantage associated with elevated Perp, and (c) found that 3-MA–associated Perp reduction inhibited tumor cell growth. Finally, we have provided in vivo evidence that survival benefits conferred by 3-MA administration are independent of its effect on tumor progression. Taken together, we report a mechanism linking 3-MA to Perp inhibition, and we further implicate Perp as a tumor-promoting factor in pancreatic cancer.

Authors

Aneesha Dasgupta, Paige C. Arneson-Wissink, Rebecca E. Schmitt, Dong Seong Cho, Alexandra M. Ducharme, Tara L. Hogenson, Eugene W. Krueger, William R. Bamlet, Lizhi Zhang, Gina L. Razidlo, Martin E. Fernandez-Zapico, Jason D. Doles

×

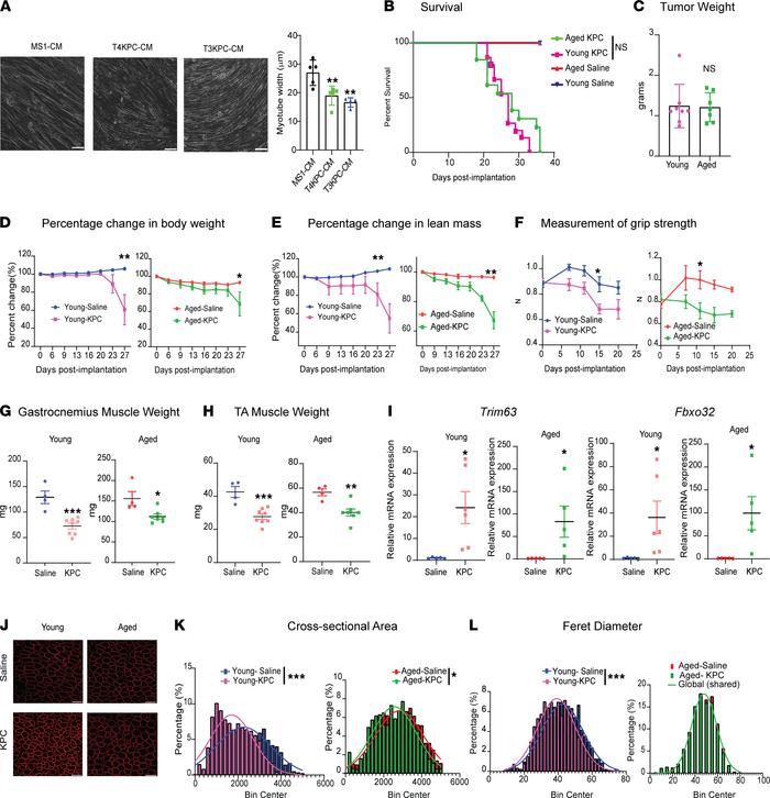
Figure 1

KPC cells promote in vitro myotube atrophy and in vivo muscle wasting.

Options: View larger image (or click on image) Download as PowerPoint
KPC cells promote in vitro myotube atrophy and in vivo muscle wasting.
(...
(A) (Left) Representative micrograph images (200×) of differentiated C2C12 myotubes treated with MS1 CM, T4-KPC CM, and T3-KPC CM for 24 hours. The experiment was conducted at least 3 times .(Right) Quantification of myotube width. Scale bar: 100 μm. (B) Kaplan-Meier survival curve for young and aged mice; saline-injected (n = 5 each) and T4-KPC cell–injected (n = 15 for young and n = 13 for aged). (C) Postnecropsy quantification of tumor weight from young and aged tumor-bearing mice (n = 8 for young KPC; n = 7 for aged KPC). (D–F) Longitudinal quantification of body weight, lean mass, and grip strength. (G and H) Postnecropsy measurement of gastrocnemius and tibialis anterior wet weights in young/aged control and tumor-bearing mice (n = 4 for saline controls, n = 8 for young KPC, n = 7 for aged KPC). (I) mRNA expression of Trim63 and Fbxo32 in the gastrocnemius muscles of young/aged control and tumor-bearing mice (n = 5 in each group). (J) Laminin staining of fixed gastrocnemius tissue cross-sections. Scale bar: 100 μM. (K and L) Quantification of cross-sectional area and minimum feret diameter of the laminin-stained gastrocnemius tissue sections. Minimum feret diameters were binned to a histogram and fit with a nonlinear regression (Gaussian, least-squares regression). Data are mean ± SEM, compared with 1-way ANOVA with Bonferroni’s (A), Log-rank test (Mantel Cox) (B), 2-tailed Student’s t test (C and G–I), and 2-way ANOVA with Bonferroni’s (D–F). *P < 0.05; **P < 0.01; ***P < 0.001.

Copyright © 2026 American Society for Clinical Investigation
ISSN 2379-3708

Sign up for email alerts