Go to The Journal of Clinical Investigation
  • About
  • Editors
  • Consulting Editors
  • For authors
  • Publication ethics
  • Publication alerts by email
  • Transfers
  • Advertising
  • Job board
  • Contact
  • Physician-Scientist Development
  • Current issue
  • Past issues
  • By specialty
    • COVID-19
    • Cardiology
    • Immunology
    • Metabolism
    • Nephrology
    • Oncology
    • Pulmonology
    • All ...
  • Videos
  • Collections
    • In-Press Preview
    • Resource and Technical Advances
    • Clinical Research and Public Health
    • Research Letters
    • Editorials
    • Perspectives
    • Physician-Scientist Development
    • Reviews
    • Top read articles

  • Current issue
  • Past issues
  • Specialties
  • In-Press Preview
  • Resource and Technical Advances
  • Clinical Research and Public Health
  • Research Letters
  • Editorials
  • Perspectives
  • Physician-Scientist Development
  • Reviews
  • Top read articles
  • About
  • Editors
  • Consulting Editors
  • For authors
  • Publication ethics
  • Publication alerts by email
  • Transfers
  • Advertising
  • Job board
  • Contact
Differential importance of endothelial and hematopoietic cell GLP-1Rs for cardiometabolic versus hepatic actions of semaglutide
Brent A. McLean, … , Randy J. Seeley, Daniel J. Drucker
Brent A. McLean, … , Randy J. Seeley, Daniel J. Drucker
Published October 21, 2021
Citation Information: JCI Insight. 2021;6(22):e153732. https://doi.org/10.1172/jci.insight.153732.
View: Text | PDF
Research Article Endocrinology

Differential importance of endothelial and hematopoietic cell GLP-1Rs for cardiometabolic versus hepatic actions of semaglutide

  • Text
  • PDF
Abstract

Glucagon-like peptide-1 receptor agonists (GLP-1RAs) are used to treat diabetes and obesity and reduce rates of major cardiovascular events, such as stroke and myocardial infarction. Nevertheless, the identity of GLP-1R–expressing cell types mediating the cardiovascular benefits of GLP-1RA remains incompletely characterized. Herein, we investigated the importance of murine Glp1r expression within endothelial and hematopoietic cells. Mice with targeted inactivation of Glp1r in Tie2+ cells exhibited reduced levels of Glp1r mRNA transcripts in aorta, liver, spleen, blood, and gut. Glp1r expression in bone marrow cells was very low and not further reduced in Glp1rTie2–/– mice. The GLP-1RA semaglutide reduced the development of atherosclerosis induced by viral PCSK9 expression in both Glp1rTie2+/+ and Glp1rTie2–/– mice. Hepatic Glp1r mRNA transcripts were reduced in Glp1rTie2–/– mice, and liver Glp1r expression was localized to γδ T cells. Moreover, semaglutide reduced hepatic Tnf, Abcg1, Tgfb1, Cd3g, Ccl2, and Il2 expression; triglyceride content; and collagen accumulation in high-fat, high-cholesterol diet–fed Glp1rTie2+/+ mice but not Glp1rTie2–/– mice. Collectively, these findings demonstrate that Tie2+ endothelial or hematopoietic cell GLP-1Rs are dispensable for the antiatherogenic actions of GLP-1RA, whereas Tie2-targeted GLP-1R+ cells are required for a subset of the antiinflammatory actions of semaglutide in the liver.

Authors

Brent A. McLean, Chi Kin Wong, Kiran Deep Kaur, Randy J. Seeley, Daniel J. Drucker

×

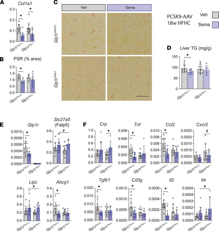
Figure 4

Semaglutide reduces liver fibrosis and hepatic cytokine gene expression in Glp1rTie2+/+ mice but not in Glp1rTie2–/– mice.

Options: View larger image (or click on image) Download as PowerPoint
Semaglutide reduces liver fibrosis and hepatic cytokine gene expression ...
Analysis of liver tissue from PCSK9+HFHC-fed mice treated with vehicle (Veh) or semaglutide (Sema) for 18 weeks: (A) Col1a1 versus Ppia expression, (B) Picrosirius red+ (PSR+) collagen staining quantification (n = 5), and (C) representative images (scale bar: 500 μm). (D) Liver tissue triglycerides (TG), (E) liver expression of Glp1r and metabolic regulators, and (F) inflammation markers versus Ppia (n = 6–14). Data are presented as mean ± SD, with individual data points shown. *P < 0.05 for Sema effect, 2-way ANOVA multiple-comparison test; #P < 0.05, 2-way ANOVA effect for treatment; ‡P < 0.05, 2-way ANOVA effect for genotype.

Copyright © 2025 American Society for Clinical Investigation
ISSN 2379-3708

Sign up for email alerts