Go to The Journal of Clinical Investigation
  • About
  • Editors
  • Consulting Editors
  • For authors
  • Publication ethics
  • Publication alerts by email
  • Transfers
  • Advertising
  • Job board
  • Contact
  • Physician-Scientist Development
  • Current issue
  • Past issues
  • By specialty
    • COVID-19
    • Cardiology
    • Immunology
    • Metabolism
    • Nephrology
    • Oncology
    • Pulmonology
    • All ...
  • Videos
  • Collections
    • In-Press Preview
    • Resource and Technical Advances
    • Clinical Research and Public Health
    • Research Letters
    • Editorials
    • Perspectives
    • Physician-Scientist Development
    • Reviews
    • Top read articles

  • Current issue
  • Past issues
  • Specialties
  • In-Press Preview
  • Resource and Technical Advances
  • Clinical Research and Public Health
  • Research Letters
  • Editorials
  • Perspectives
  • Physician-Scientist Development
  • Reviews
  • Top read articles
  • About
  • Editors
  • Consulting Editors
  • For authors
  • Publication ethics
  • Publication alerts by email
  • Transfers
  • Advertising
  • Job board
  • Contact
Nonretinoid chaperones improve rhodopsin homeostasis in a mouse model of retinitis pigmentosa
Abhishek Vats, Yibo Xi, Bing Feng, Owen D. Clinger, Anthony J. St. Leger, Xujie Liu, Archisha Ghosh, Chase D. Dermond, Kira L. Lathrop, Gregory P. Tochtrop, Serge Picaud, Yuanyuan Chen
Abhishek Vats, Yibo Xi, Bing Feng, Owen D. Clinger, Anthony J. St. Leger, Xujie Liu, Archisha Ghosh, Chase D. Dermond, Kira L. Lathrop, Gregory P. Tochtrop, Serge Picaud, Yuanyuan Chen
View: Text | PDF
Research Article Neuroscience Ophthalmology

Nonretinoid chaperones improve rhodopsin homeostasis in a mouse model of retinitis pigmentosa

  • Text
  • PDF
Abstract

Rhodopsin-associated (RHO-associated) retinitis pigmentosa (RP) is a progressive retinal disease that currently has no cure. RHO protein misfolding leads to disturbed proteostasis and the death of rod photoreceptors, resulting in decreased vision. We previously identified nonretinoid chaperones of RHO, including YC-001 and F5257-0462, by small-molecule high-throughput screening. Here, we profile the chaperone activities of these molecules toward the cell-surface level of 27 RP-causing human RHO mutants in NIH3T3 cells. Furthermore, using retinal explant culture, we show that YC-001 improves retinal proteostasis by supporting RHO homeostasis in RhoP23H/+ mouse retinae, which results in thicker outer nuclear layers (ONL), indicating delayed photoreceptor degeneration. Interestingly, YC-001 ameliorated retinal immune responses and reduced the number of microglia/macrophages in the RhoP23H/+ retinal explants. Similarly, F5257-0462 also protects photoreceptors in RhoP23H/+ retinal explants. In vivo, intravitreal injection of YC-001 or F5257-0462 microparticles in PBS shows that F5257-0462 has a higher efficacy in preserving photoreceptor function and delaying photoreceptor death in RhoP23H/+ mice. Collectively, we provide proof of principle that nonretinoid chaperones are promising drug candidates in treating RHO-associated RP.

Authors

Abhishek Vats, Yibo Xi, Bing Feng, Owen D. Clinger, Anthony J. St. Leger, Xujie Liu, Archisha Ghosh, Chase D. Dermond, Kira L. Lathrop, Gregory P. Tochtrop, Serge Picaud, Yuanyuan Chen

×

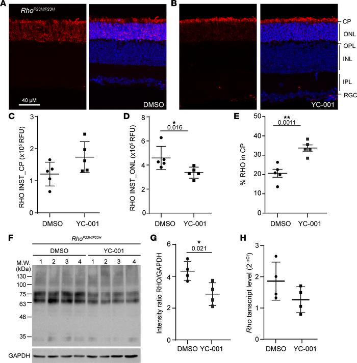
Figure 4

YC-001 rescues RHOP23H from the outer nuclear layer (ONL) to the outer segments (OS) in mouse RhoP23H/P23H retinal explants.

Options: View larger image (or click on image) Download as PowerPoint
YC-001 rescues RHOP23H from the outer nuclear layer (ONL) to the outer s...
Mouse RhoP23H/P23H retinal explants were isolated at P15 and cultured with DMSO or 40 μM YC-001 for 48 hours before analyses. (A and B) Immunofluorescence images of cryosections from retinal explants treated with DMSO (A) and YC-001 (B). Left panels are immunostainings of RHO alone, and right panels are composite images of staining with RHO (red) and Hoechst33343 (blue) for nuclear stain. (C–E) Plots of RHO intensities in the ciliary protrusions (RHO INST_CP) and in the ONL (RHO INST_ONL), as well as the percentage of RHO intensity in the ciliary protrusions (% RHO in CP), respectively. RFU, relative fluorescence unit. Data are shown as mean ± SDs. n = 5. (F) Immunoblots against RHO from retinal explants, with GAPDH as loading control. Each number represents one retina. (G) Plot of RHO/GAPDH intensity ratio from immunoblots in F. n = 4. (H) Plot of Rho transcript level in RhoP23H/P23H retinal explants, with β-actin as endogenous control. n = 4. * and **, P < 0.05 and 0.01, respectively, by the Mann Whitney U test.

Copyright © 2026 American Society for Clinical Investigation
ISSN 2379-3708

Sign up for email alerts