Go to The Journal of Clinical Investigation
  • About
  • Editors
  • Consulting Editors
  • For authors
  • Publication ethics
  • Publication alerts by email
  • Transfers
  • Advertising
  • Job board
  • Contact
  • Physician-Scientist Development
  • Current issue
  • Past issues
  • By specialty
    • COVID-19
    • Cardiology
    • Immunology
    • Metabolism
    • Nephrology
    • Oncology
    • Pulmonology
    • All ...
  • Videos
  • Collections
    • In-Press Preview
    • Resource and Technical Advances
    • Clinical Research and Public Health
    • Research Letters
    • Editorials
    • Perspectives
    • Physician-Scientist Development
    • Reviews
    • Top read articles

  • Current issue
  • Past issues
  • Specialties
  • In-Press Preview
  • Resource and Technical Advances
  • Clinical Research and Public Health
  • Research Letters
  • Editorials
  • Perspectives
  • Physician-Scientist Development
  • Reviews
  • Top read articles
  • About
  • Editors
  • Consulting Editors
  • For authors
  • Publication ethics
  • Publication alerts by email
  • Transfers
  • Advertising
  • Job board
  • Contact
Radiosensitizing the SUMO stress response intensifies single-dose radiotherapy tumor cure
Jin Cheng, Liyang Zhao, Sahra Bodo, Prashanth K.B. Nagesh, Rajvir Singh, Adam O. Michel, Regina Feldman, Zhigang Zhang, Simon Powell, Zvi Fuks, Richard Kolesnick
Jin Cheng, Liyang Zhao, Sahra Bodo, Prashanth K.B. Nagesh, Rajvir Singh, Adam O. Michel, Regina Feldman, Zhigang Zhang, Simon Powell, Zvi Fuks, Richard Kolesnick
View: Text | PDF
Research Article Oncology Vascular biology

Radiosensitizing the SUMO stress response intensifies single-dose radiotherapy tumor cure

  • Text
  • PDF
Abstract

Single-dose radiotherapy (SDRT) is a highly curative modality that may transform radiotherapy practice. Unfortunately, only ~50% of oligometastatic lesions are SDRT treatable due to adjacent radiosensitive normal organs at risk. Here, we address the extent to which an antiangiogenic drug, VEGFR2-antagonist DC101, radiosensitizes SDRT using murine MCA/129 fibrosarcomas and Lewis lung carcinomas, which display a dose range for SDRT lesional eradication virtually identical to that employed clinically (10–30 Gy). SDRT induces unique tumor cure, stimulating rapid endothelial acid sphingomyelinase (ASMase)/ceramide signaling that yields marked vasoconstriction and perfusion defects in tumor xenografts and human oligometastases. Ensuing tumor parenchymal oxidative damage initiates a SUMO stress response (SSR), which inactivates multiple homologous recombination repair enzymes, radiosensitizing all tumor types. While VEGF inhibits neo-angiogenic ASMase, optimal radiosensitization occurs only upon antiangiogenic drug delivery at ~1 hour preceding SDRT. Obeying these principles, we find DC101 radiosensitizes SSR, DNA double-strand break unrepair, and tumor cure by 4–8 Gy at all clinically relevant doses. Critically, DC101 fails to sensitize small intestinal endothelial injury or lethality from the gastrointestinal–acute radiation syndrome. Whereas normal tissues appear not to be under VEGF regulation nor sensitized by our approach, its application might render many currently intractable oligometastatic lesions susceptible to SDRT eradication.

Authors

Jin Cheng, Liyang Zhao, Sahra Bodo, Prashanth K.B. Nagesh, Rajvir Singh, Adam O. Michel, Regina Feldman, Zhigang Zhang, Simon Powell, Zvi Fuks, Richard Kolesnick

×

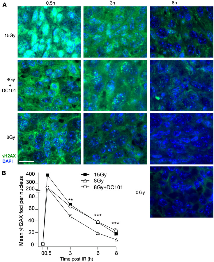
Figure 3

Delivery of the VEGFR2 inhibitor DC101 at 1 hour preceding SDRT attenuates γH2AX focus resolution.

Options: View larger image (or click on image) Download as PowerPoint
Delivery of the VEGFR2 inhibitor DC101 at 1 hour preceding SDRT attenuat...
(A) Representative γH2AX foci in MCA/129 flank fibrosarcomas treated with SDRT as in Figure 1 with or without DC101 pretreatment. Scale bar: 20 µm. (B) Data represent mean ± 95% CI, evaluating 3–5 high-powered fields (magnification, ×40) in 2 mice/group. **P = 0.003, ***P < 0.001 8 Gy + DC101 versus 8 Gy (2-sided Wilcoxon rank sum test).

Copyright © 2026 American Society for Clinical Investigation
ISSN 2379-3708

Sign up for email alerts