Go to The Journal of Clinical Investigation
  • About
  • Editors
  • Consulting Editors
  • For authors
  • Publication ethics
  • Publication alerts by email
  • Transfers
  • Advertising
  • Job board
  • Contact
  • Physician-Scientist Development
  • Current issue
  • Past issues
  • By specialty
    • COVID-19
    • Cardiology
    • Immunology
    • Metabolism
    • Nephrology
    • Oncology
    • Pulmonology
    • All ...
  • Videos
  • Collections
    • In-Press Preview
    • Resource and Technical Advances
    • Clinical Research and Public Health
    • Research Letters
    • Editorials
    • Perspectives
    • Physician-Scientist Development
    • Reviews
    • Top read articles

  • Current issue
  • Past issues
  • Specialties
  • In-Press Preview
  • Resource and Technical Advances
  • Clinical Research and Public Health
  • Research Letters
  • Editorials
  • Perspectives
  • Physician-Scientist Development
  • Reviews
  • Top read articles
  • About
  • Editors
  • Consulting Editors
  • For authors
  • Publication ethics
  • Publication alerts by email
  • Transfers
  • Advertising
  • Job board
  • Contact
Resolving the difference between left-sided and right-sided colorectal cancer by single-cell sequencing
Wei Guo, … , Dawei Chen, Jingxin Li
Wei Guo, … , Dawei Chen, Jingxin Li
Published November 18, 2021
Citation Information: JCI Insight. 2022;7(1):e152616. https://doi.org/10.1172/jci.insight.152616.
View: Text | PDF
Research Article Gastroenterology

Resolving the difference between left-sided and right-sided colorectal cancer by single-cell sequencing

  • Text
  • PDF
Abstract

Colorectal cancers (CRCs) exhibit differences in incidence, pathogenesis, molecular pathways, and outcome depending on the location of the tumor. The transcriptomes of 27,927 single human CRC cells from 3 left-sided and 3 right-sided CRC patients were profiled by single-cell RNA-Seq (scRNA-Seq). Right-sided CRC harbors a significant proportion of exhausted CD8+ T cells of a highly migratory nature. One cluster of cells from left-sided CRC exhibiting states preceding exhaustion and a high ratio of preexhausted/exhausted T cells were favorable prognostic markers. Notably, we identified a potentially novel RBP4+NTS+ subpopulation of cancer cells that exclusively expands in left-sided CRC. Tregs from left-sided CRC showed higher levels of immunotherapy-related genes than those from right-sided CRC, indicating that left-sided CRC may have increased responsiveness to immunotherapy. Antibody-dependent cellular phagocytosis (ADCP) and antibody-dependent cellular cytotoxicity (ADCC) induced by M2-like macrophages were more pronounced in left-sided CRC and correlated with a good prognosis in CRC.

Authors

Wei Guo, Cuiyu Zhang, Xia Wang, Dandan Dou, Dawei Chen, Jingxin Li

×

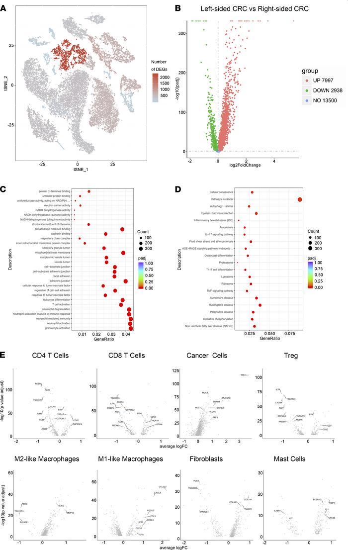
Figure 3

Cell-specific expression changes in left-sided and right-sided CRC.

Options: View larger image (or click on image) Download as PowerPoint
Cell-specific expression changes in left-sided and right-sided CRC.
(A) ...
(A) Number of DEGs between left-sided and right-sided CRC cells within each cluster projected onto the t-SNE map. DEG, |log fold change| > 0.5; adjusted P < 0.05 was derived by a Wilcoxon rank-sum test. (B) A volcano plot of DEGs that are upregulated (red) or downregulated (green) between left-sided and right-sided CRC. (C and D) A cluster profiler identified the enriched gene ontology and Kyoto Encyclopedia of Genes and Genomes (KEGG) processes of DEG. (E) Unique changes in specific cell subsets between left-sided and right-sided CRC within CD4+ T cells, CD8+ T cells, cancer cells, Tregs, M1- and M2-like macrophages, fibroblasts, and mast cells compartments. Two-tailed paired Student’s t test was used to determine significance.

Copyright © 2025 American Society for Clinical Investigation
ISSN 2379-3708

Sign up for email alerts