Go to The Journal of Clinical Investigation
  • About
  • Editors
  • Consulting Editors
  • For authors
  • Publication ethics
  • Publication alerts by email
  • Transfers
  • Advertising
  • Job board
  • Contact
  • Physician-Scientist Development
  • Current issue
  • Past issues
  • By specialty
    • COVID-19
    • Cardiology
    • Immunology
    • Metabolism
    • Nephrology
    • Oncology
    • Pulmonology
    • All ...
  • Videos
  • Collections
    • In-Press Preview
    • Resource and Technical Advances
    • Clinical Research and Public Health
    • Research Letters
    • Editorials
    • Perspectives
    • Physician-Scientist Development
    • Reviews
    • Top read articles

  • Current issue
  • Past issues
  • Specialties
  • In-Press Preview
  • Resource and Technical Advances
  • Clinical Research and Public Health
  • Research Letters
  • Editorials
  • Perspectives
  • Physician-Scientist Development
  • Reviews
  • Top read articles
  • About
  • Editors
  • Consulting Editors
  • For authors
  • Publication ethics
  • Publication alerts by email
  • Transfers
  • Advertising
  • Job board
  • Contact
Maladaptive functional changes in alveolar fibroblasts due to perinatal hyperoxia impair epithelial differentiation
Matthew R. Riccetti, Mereena George Ushakumary, Marion Waltamath, Jenna Green, John Snowball, Sydney E. Dautel, Mehari Endale, Bonny Lami, Jason Woods, Shawn K. Ahlfeld, Anne-Karina T. Perl
Matthew R. Riccetti, Mereena George Ushakumary, Marion Waltamath, Jenna Green, John Snowball, Sydney E. Dautel, Mehari Endale, Bonny Lami, Jason Woods, Shawn K. Ahlfeld, Anne-Karina T. Perl
View: Text | PDF
Research Article Development Pulmonology

Maladaptive functional changes in alveolar fibroblasts due to perinatal hyperoxia impair epithelial differentiation

  • Text
  • PDF
Abstract

Infants born prematurely worldwide have up to a 50% chance of developing bronchopulmonary dysplasia (BPD), a clinical morbidity characterized by dysregulated lung alveolarization and microvascular development. It is known that PDGFR alpha–positive (PDGFRA+) fibroblasts are critical for alveolarization and that PDGFRA+ fibroblasts are reduced in BPD. A better understanding of fibroblast heterogeneity and functional activation status during pathogenesis is required to develop mesenchymal population–targeted therapies for BPD. In this study, we utilized a neonatal hyperoxia mouse model (90% O2 postnatal days 0–7, PN0–PN7) and performed studies on sorted PDGFRA+ cells during injury and room air recovery. After hyperoxia injury, PDGFRA+ matrix and myofibroblasts decreased and PDGFRA+ lipofibroblasts increased by transcriptional signature and population size. PDGFRA+ matrix and myofibroblasts recovered during repair (PN10). After 7 days of in vivo hyperoxia, PDGFRA+ sorted fibroblasts had reduced contractility in vitro, reflecting loss of myofibroblast commitment. Organoids made with PN7 PDGFRA+ fibroblasts from hyperoxia in mice exhibited reduced alveolar type 1 cell differentiation, suggesting reduced alveolar niche-supporting PDGFRA+ matrix fibroblast function. Pathway analysis predicted reduced WNT signaling in hyperoxia fibroblasts. In alveolar organoids from hyperoxia-exposed fibroblasts, WNT activation by CHIR increased the size and number of alveolar organoids and enhanced alveolar type 2 cell differentiation.

Authors

Matthew R. Riccetti, Mereena George Ushakumary, Marion Waltamath, Jenna Green, John Snowball, Sydney E. Dautel, Mehari Endale, Bonny Lami, Jason Woods, Shawn K. Ahlfeld, Anne-Karina T. Perl

×

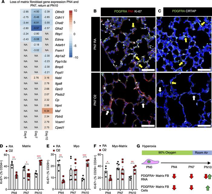
Figure 3

Loss of PDGFRA+ myo/matrix fibroblasts in hyperoxia.

Options: View larger image (or click on image) Download as PowerPoint
Loss of PDGFRA+ myo/matrix fibroblasts in hyperoxia.
(A) Heatmap made in...
(A) Heatmap made in the pheatmap program of significantly changed matrix-fibroblast signature genes, identified using LGEA (https://research.cchmc.org/pbge/lunggens/mainportal.html) (51, 86) (B) PN7 RA and O2 immunofluorescence for PDGFRA (green), FN1 (red), and Ki-67 (white). Yellow arrows point to proliferating (nuclear Ki-67) PDGFRA+FN1+ matrix fibroblasts (FBs), which are largely absent from O2 lungs. White arrows point to nonproliferating PDGFRA+FN1– FBs. (C) PN7 RA and O2 immunofluorescence showing reduced matrix fibroblast marker CRTAP (white) in PDGFRA+ fibroblasts (green) in hyperoxia. Yellow arrows point to PDGFRA+CRTAP+ matrix fibroblasts, white arrows point to PDGFRA+CRTAP– FBs. In B and C, scale bars = 50 μm. (D–F) Flow cytometry. PDGFRA+ fibroblasts were gated using CD29 on the x axis and CD34 on the y axis (16, 17). (D) CD34+Ki-67+ matrix fibroblasts over total CD34+ are reduced in hyperoxia at PN4 and PN7 but are upregulated at PN10. (E) CD29+Ki-67+ myofibroblasts over total CD29+ are reduced in hyperoxia at PN4, unchanged at PN7, and upregulated at PN10. (F) CD29+CD34+Ki-67+ myo/matrix fibroblasts over total CD29+ CD34+ are reduced in hyperoxia at PN4, unchanged at PN7, and upregulated at PN10. In D–F, n = 4–6, control (RA) and experimental (O2) mice were used. A 2-tailed Student’s t test was used, *P < 0.05; **P < 0.01; ***P < 0.001. Error bars show mean ± SEM. (G) Schematic showing dynamic changes in the PDGFRA+ matrix fibroblast RNA signature gene expression and cell population in hyperoxia and RA recovery.

Copyright © 2026 American Society for Clinical Investigation
ISSN 2379-3708

Sign up for email alerts