Go to The Journal of Clinical Investigation
  • About
  • Editors
  • Consulting Editors
  • For authors
  • Publication ethics
  • Publication alerts by email
  • Transfers
  • Advertising
  • Job board
  • Contact
  • Physician-Scientist Development
  • Current issue
  • Past issues
  • By specialty
    • COVID-19
    • Cardiology
    • Immunology
    • Metabolism
    • Nephrology
    • Oncology
    • Pulmonology
    • All ...
  • Videos
  • Collections
    • In-Press Preview
    • Resource and Technical Advances
    • Clinical Research and Public Health
    • Research Letters
    • Editorials
    • Perspectives
    • Physician-Scientist Development
    • Reviews
    • Top read articles

  • Current issue
  • Past issues
  • Specialties
  • In-Press Preview
  • Resource and Technical Advances
  • Clinical Research and Public Health
  • Research Letters
  • Editorials
  • Perspectives
  • Physician-Scientist Development
  • Reviews
  • Top read articles
  • About
  • Editors
  • Consulting Editors
  • For authors
  • Publication ethics
  • Publication alerts by email
  • Transfers
  • Advertising
  • Job board
  • Contact
Astrocytic 4R tau expression drives astrocyte reactivity and dysfunction
Lubov A. Ezerskiy, Kathleen M. Schoch, Chihiro Sato, Mariana Beltcheva, Kanta Horie, Frank Rigo, Ryan Martynowicz, Celeste M. Karch, Randall J. Bateman, Timothy M. Miller
Lubov A. Ezerskiy, Kathleen M. Schoch, Chihiro Sato, Mariana Beltcheva, Kanta Horie, Frank Rigo, Ryan Martynowicz, Celeste M. Karch, Randall J. Bateman, Timothy M. Miller
View: Text | PDF
Research Article Neuroscience

Astrocytic 4R tau expression drives astrocyte reactivity and dysfunction

  • Text
  • PDF
Abstract

The protein tau and its isoforms are associated with several neurodegenerative diseases, many of which are characterized by greater deposition of the 4-repeat (4R) tau isoform; however, the role of 4R tau in disease pathogenesis remains unclear. We created antisense oligonucleotides (ASOs) that alter the ratio of 3R to 4R tau to investigate the role of specific tau isoforms in disease. Preferential expression of 4R tau in human tau–expressing (hTau-expressing) mice was previously shown to increase seizure severity and phosphorylated tau deposition without neuronal or synaptic loss. In this study, we observed strong colocalization of 4R tau within reactive astrocytes and increased expression of pan-reactive and neurotoxic genes following 3R to 4R tau splicing ASO treatment in hTau mice. Increasing 4R tau levels in primary astrocytes provoked a similar response, including a neurotoxic genetic profile and diminished homeostatic function, which was replicated in human induced pluripotent stem cell–derived (iPSC-derived) astrocytes harboring a mutation that exhibits greater 4R tau. Healthy neurons cultured with 4R tau–expressing human iPSC–derived astrocytes exhibited a higher firing frequency and hypersynchrony, which could be prevented by lowering tau expression. These findings support a potentially novel pathway by which astrocytic 4R tau mediates reactivity and dysfunction and suggest that astrocyte-targeted therapeutics against 4R tau may mitigate neurodegenerative disease progression.

Authors

Lubov A. Ezerskiy, Kathleen M. Schoch, Chihiro Sato, Mariana Beltcheva, Kanta Horie, Frank Rigo, Ryan Martynowicz, Celeste M. Karch, Randall J. Bateman, Timothy M. Miller

×

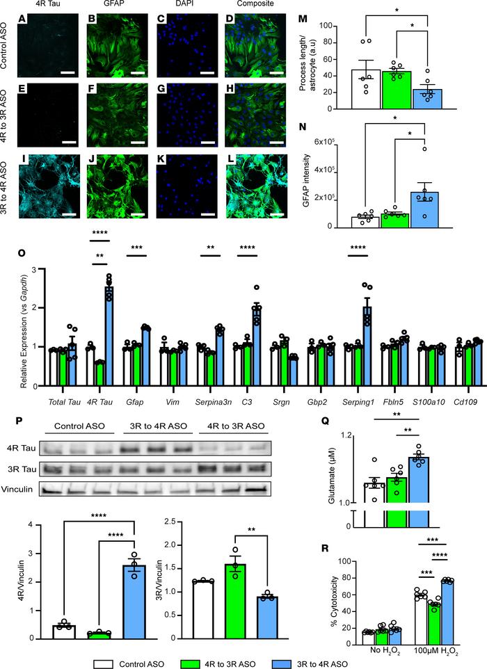
Figure 3

Increased 4R tau in primary hTau astrocytes induces a neurotoxic genetic signature and leads to dysfunction.

Options: View larger image (or click on image) Download as PowerPoint
Increased 4R tau in primary hTau astrocytes induces a neurotoxic genetic...
(A, E, and I) 4R tau, (B, F, and J) GFAP, (C, G, and K) DAPI, and (D, H, and L) merged images from cultured hTau astrocytes treated with ASOs. Scale bar: 200 μm. (M) Average process length per astrocyte in hTau astrocytes treated with ASOs. Data are mean ± SEM, *P < 0.05 by 1-way ANOVA with multiple corrections, n = 6 biological replicates/treatment, 3 images per treatment. (N) GFAP intensity in hTau astrocytes treated with ASOs. Data are mean ± SEM, *P < 0.05 by 1-way ANOVA with multiple corrections, n = 6 biological replicates/treatment, 3 images per treatment. (O) Expression of select genes in cultured primary hTau astrocytes after ASO treatment measured by qRT-PCR. Data are normalized to Gapdh relative to control ASO levels and shown as mean ± SEM; 2-way ANOVA with Tukey’s multiple comparisons; n = 3–5 biological replicates/treatment, **P < 0.01, ***P < 0.001, ****P < 0.0001. (P) Western blots for 4R tau, 3R tau, and vinculin in hTau astrocytes treated with control ASO, 4R to 3R tau splicing, or 3R to 4R tau splicing ASO. Data are mean ± SEM; n = 3 biological replicates/treatment; 1-way ANOVA with Tukey’s multiple comparisons; **P < 0.01, ****P < 0.0001. (Q) Glutamate measured in cellular media after control, 3R to 4R tau splicing, or 4R to 3R tau splicing ASO treatment in hTau astrocytes. Data are mean ± SEM; n = 6 biological replicates/treatment; 1-way ANOVA with Tukey’s multiple comparisons; **P < 0.01. (R) Cytotoxicity (measured by LDH release) in control, 3R to 4R tau splicing, or 4R to 3R splicing ASO treated hTau astrocytes at baseline or following 100 μM H2O2 treatment. Data are mean ± SEM; n = 6 biological replicates/treatment; 2-way ANOVA with Tukey’s multiple comparisons; ***P < 0.001, ****P < 0.0001.

Copyright © 2026 American Society for Clinical Investigation
ISSN 2379-3708

Sign up for email alerts