Go to The Journal of Clinical Investigation
  • About
  • Editors
  • Consulting Editors
  • For authors
  • Publication ethics
  • Publication alerts by email
  • Transfers
  • Advertising
  • Job board
  • Contact
  • Physician-Scientist Development
  • Current issue
  • Past issues
  • By specialty
    • COVID-19
    • Cardiology
    • Immunology
    • Metabolism
    • Nephrology
    • Oncology
    • Pulmonology
    • All ...
  • Videos
  • Collections
    • In-Press Preview
    • Resource and Technical Advances
    • Clinical Research and Public Health
    • Research Letters
    • Editorials
    • Perspectives
    • Physician-Scientist Development
    • Reviews
    • Top read articles

  • Current issue
  • Past issues
  • Specialties
  • In-Press Preview
  • Resource and Technical Advances
  • Clinical Research and Public Health
  • Research Letters
  • Editorials
  • Perspectives
  • Physician-Scientist Development
  • Reviews
  • Top read articles
  • About
  • Editors
  • Consulting Editors
  • For authors
  • Publication ethics
  • Publication alerts by email
  • Transfers
  • Advertising
  • Job board
  • Contact
Gsk3β regulates the resolution of liver ischemia/reperfusion injury via MerTK
Hanwen Zhang, Ming Ni, Han Wang, Jing Zhang, Dan Jin, Ronald W. Busuttil, Jerzy W. Kupiec-Weglinski, Wei Li, Xuehao Wang, Yuan Zhai
Hanwen Zhang, Ming Ni, Han Wang, Jing Zhang, Dan Jin, Ronald W. Busuttil, Jerzy W. Kupiec-Weglinski, Wei Li, Xuehao Wang, Yuan Zhai
View: Text | PDF
Research Article Hepatology Immunology

Gsk3β regulates the resolution of liver ischemia/reperfusion injury via MerTK

  • Text
  • PDF
Abstract

Although glycogen synthase kinase β (Gsk3β) has been shown to regulate tissue inflammation, whether and how it regulates inflammation resolution versus inflammation activation is unclear. In a murine liver, partial warm ischemia/reperfusion injury (IRI) model, we found that Gsk3β inhibitory phosphorylation increased at both the early-activation and late-resolution stages of the disease. Myeloid Gsk3β deficiency not only alleviated liver injuries, it also facilitated the restoration of liver homeostasis. Depletion of Kupffer cells prior to the onset of liver ischemia diminished the differences between the WT and Gsk3β-KO mice in the activation of liver IRI. However, the resolution of liver IRI remained accelerated in Gsk3β-KO mice. In CD11b-DTR mice, Gsk3β-deficient BM-derived macrophages (BMMs) facilitated the resolution of liver IRI as compared with WT cells. Furthermore, Gsk3β deficiency promoted the reparative phenotype differentiation in vivo in liver-infiltrating macrophages and in vitro in BMMs. Gsk3 pharmacological inhibition promoted the resolution of liver IRI in WT, but not myeloid MerTK-deficient, mice. Thus, Gsk3β regulates liver IRI at both activation and resolution stages of the disease. Gsk3 inactivation enhances the proresolving function of liver-infiltrating macrophages in an MerTK-dependent manner.

Authors

Hanwen Zhang, Ming Ni, Han Wang, Jing Zhang, Dan Jin, Ronald W. Busuttil, Jerzy W. Kupiec-Weglinski, Wei Li, Xuehao Wang, Yuan Zhai

×

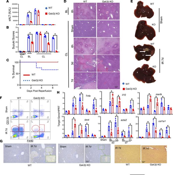
Figure 2

Myeloid Gsk3β regulates the resolution function of iMΦs in liver IRI.

Options: View larger image (or click on image) Download as PowerPoint
Myeloid Gsk3β regulates the resolution function of iMΦs in liver IRI.
My...
Myeloid Gsk3β WT and Gsk3β-KO mice were treated with either blank liposomes or CLs 48 hours before the onset of liver ischemia. IR livers were harvested at 6 hours, 3 days, and 7 days after reperfusion. (A) Average levels of serum ALT (sALT). (B) Average Suzuki scores of different experiment groups. (C) The Kaplan-Meier survival curves of CL-treated WT and KO mice after IR. (D) Representative liver histological images (H&E staining; original magnification, ×40; scale bar: 0.2 mm) of different experimental groups at indicated time points after reperfusion. (E) Liver gross appearance of sham or IR livers at day 7 after reperfusion of different experimental groups. (F) FACS plots of NPCs isolated from sham (48 hours after CL) or IR livers at day 7 after reperfusion of different experimental groups. Myeloid cells were first gated in the FSC/SSC plot and analyzed for F4/80 and CD11b expression. (G) Immunohistochemical staining of Ly6G+ cells in sham and IR livers at day 7 (left panel), and Sirius red staining of IR livers at day 7 (right panel), after reperfusion of different experimental groups (original magnification, ×40; scale bar: 0.2 mm). n = 6–8/group. *P < 0.05. (H) Average ratios of target gene to HPRT in sham and IR livers at day 7 after reperfusion of different experimental groups. Data represent mean ± SEM. Representative results from 4 livers/group. *P < 0.05 (Student’s t test). BL, blank liposome.

Copyright © 2026 American Society for Clinical Investigation
ISSN 2379-3708

Sign up for email alerts