Go to The Journal of Clinical Investigation
  • About
  • Editors
  • Consulting Editors
  • For authors
  • Publication ethics
  • Publication alerts by email
  • Transfers
  • Advertising
  • Job board
  • Contact
  • Physician-Scientist Development
  • Current issue
  • Past issues
  • By specialty
    • COVID-19
    • Cardiology
    • Immunology
    • Metabolism
    • Nephrology
    • Oncology
    • Pulmonology
    • All ...
  • Videos
  • Collections
    • In-Press Preview
    • Resource and Technical Advances
    • Clinical Research and Public Health
    • Research Letters
    • Editorials
    • Perspectives
    • Physician-Scientist Development
    • Reviews
    • Top read articles

  • Current issue
  • Past issues
  • Specialties
  • In-Press Preview
  • Resource and Technical Advances
  • Clinical Research and Public Health
  • Research Letters
  • Editorials
  • Perspectives
  • Physician-Scientist Development
  • Reviews
  • Top read articles
  • About
  • Editors
  • Consulting Editors
  • For authors
  • Publication ethics
  • Publication alerts by email
  • Transfers
  • Advertising
  • Job board
  • Contact
Intestinal epithelial glucocorticoid receptor promotes chronic inflammation–associated colorectal cancer
Shuang Tang, Zhan Zhang, Robert H. Oakley, Wenling Li, Weijing He, Xiaojiang Xu, Ming Ji, Qing Xu, Liang Chen, Alicia S. Wellman, Qingguo Li, Leping Li, Jian-Liang Li, Xinxiang Li, John A. Cidlowski, Xiaoling Li
Shuang Tang, Zhan Zhang, Robert H. Oakley, Wenling Li, Weijing He, Xiaojiang Xu, Ming Ji, Qing Xu, Liang Chen, Alicia S. Wellman, Qingguo Li, Leping Li, Jian-Liang Li, Xinxiang Li, John A. Cidlowski, Xiaoling Li
View: Text | PDF
Research Article Gastroenterology Oncology

Intestinal epithelial glucocorticoid receptor promotes chronic inflammation–associated colorectal cancer

  • Text
  • PDF
Abstract

Synthetic immunosuppressive glucocorticoids (GCs) are widely used to control inflammatory bowel disease (IBD). However, the impact of GC signaling on intestinal tumorigenesis remains controversial. Here, we report that intestinal epithelial GC receptor (GR), but not whole intestinal tissue GR, promoted chronic intestinal inflammation-associated colorectal cancer in both humans and mice. In patients with colorectal cancer, GR was enriched in intestinal epithelial cells and high epithelial cell GR levels were associated with poor prognosis. Consistently, intestinal epithelium–specific deletion of GR (GR iKO) in mice increased macrophage infiltration, improved tissue recovery, and enhanced antitumor response in a chronic inflammation–associated colorectal cancer model. Consequently, GR iKO mice developed fewer and less advanced tumors than control mice. Furthermore, oral GC administration in the early phase of tissue injury delayed recovery and accelerated the formation of aggressive colorectal cancers. Our study reveals that intestinal epithelial GR signaling repressed acute colitis but promoted chronic inflammation–associated colorectal cancer. Our study suggests that colorectal epithelial GR could serve as a predictive marker for colorectal cancer risk and prognosis. Our findings further suggest that, although synthetic GC treatment for IBD should be used with caution, there is a therapeutic window for GC therapy during colorectal cancer development in immunocompetent patients.

Authors

Shuang Tang, Zhan Zhang, Robert H. Oakley, Wenling Li, Weijing He, Xiaojiang Xu, Ming Ji, Qing Xu, Liang Chen, Alicia S. Wellman, Qingguo Li, Leping Li, Jian-Liang Li, Xinxiang Li, John A. Cidlowski, Xiaoling Li

×

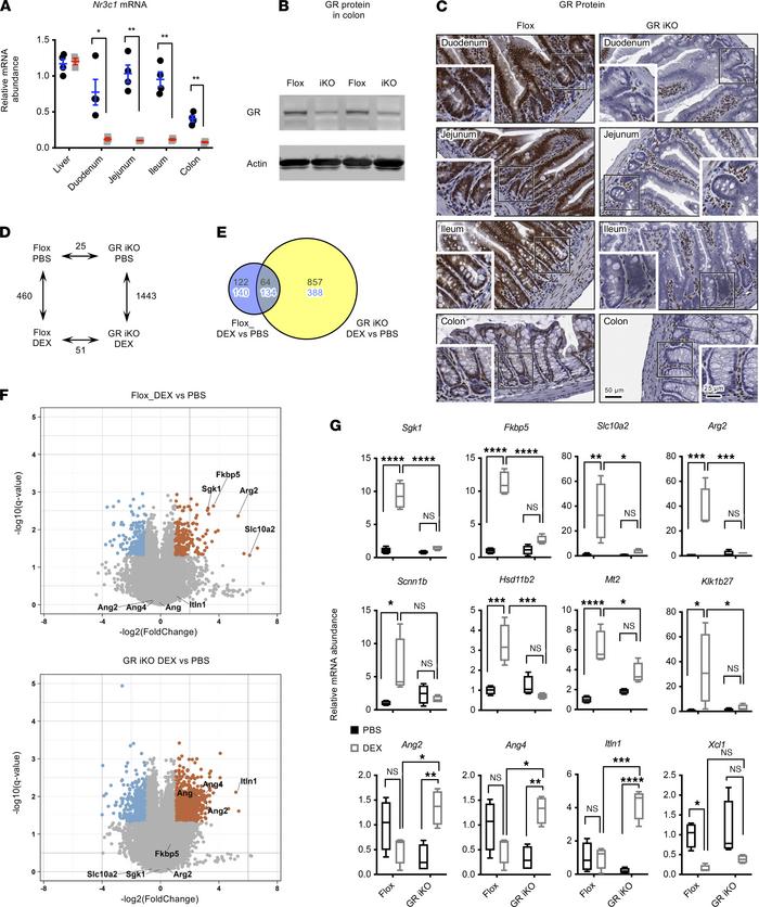
Figure 2

Generation of intestinal epithelium–specific GR KO mice.

Options: View larger image (or click on image) Download as PowerPoint
Generation of intestinal epithelium–specific GR KO mice.
(A) mRNA levels...
(A) mRNA levels of full-length GR in different segments of intestine and control liver tissues in Flox and intestinal epithelium–specific GR KO mice (GR iKO mice) (n = 4 Flox and 3 GR iKO; data represent mean ± SEM; *P < 0.05, **P < 0.01, Student’s t test). (B) GR protein is reduced in the colons of GR iKO mice. (C) Deletion of GR in intestinal epithelium. The protein levels of GR were analyzed by immunohistochemical staining. Insets depict depletion of GR protein in crypts of GR iKO mice. Scale bar: 50 μm; 25 μm (insets). (D) The numbers of significantly altered gene probes between Flox and GR iKO mice treated with PBS or DEX. ADX Flox and GR iKO mice were treated and the transcriptomes in their colons were analyzed by microarray, as described in Methods (n = 3 Flox and 4 GR iKO, q < 0.05).

Copyright © 2026 American Society for Clinical Investigation
ISSN 2379-3708

Sign up for email alerts