Go to The Journal of Clinical Investigation
  • About
  • Editors
  • Consulting Editors
  • For authors
  • Publication ethics
  • Publication alerts by email
  • Transfers
  • Advertising
  • Job board
  • Contact
  • Physician-Scientist Development
  • Current issue
  • Past issues
  • By specialty
    • COVID-19
    • Cardiology
    • Immunology
    • Metabolism
    • Nephrology
    • Oncology
    • Pulmonology
    • All ...
  • Videos
  • Collections
    • In-Press Preview
    • Resource and Technical Advances
    • Clinical Research and Public Health
    • Research Letters
    • Editorials
    • Perspectives
    • Physician-Scientist Development
    • Reviews
    • Top read articles

  • Current issue
  • Past issues
  • Specialties
  • In-Press Preview
  • Resource and Technical Advances
  • Clinical Research and Public Health
  • Research Letters
  • Editorials
  • Perspectives
  • Physician-Scientist Development
  • Reviews
  • Top read articles
  • About
  • Editors
  • Consulting Editors
  • For authors
  • Publication ethics
  • Publication alerts by email
  • Transfers
  • Advertising
  • Job board
  • Contact
NR4A family members regulate T cell tolerance to preserve immune homeostasis and suppress autoimmunity
Ryosuke Hiwa, Hailyn V. Nielsen, James L. Mueller, Ravi Mandla, Julie Zikherman
Ryosuke Hiwa, Hailyn V. Nielsen, James L. Mueller, Ravi Mandla, Julie Zikherman
View: Text | PDF
Research Article Immunology

NR4A family members regulate T cell tolerance to preserve immune homeostasis and suppress autoimmunity

  • Text
  • PDF
Abstract

The NR4A family of orphan nuclear receptors (Nr4a1–3) plays redundant roles to establish and maintain Treg identity; deletion of multiple family members in the thymus results in Treg deficiency and a severe inflammatory disease. Consequently, it has been challenging to unmask redundant functions of the NR4A family in other immune cells. Here we use a competitive bone marrow chimera strategy, coupled with conditional genetic tools, to rescue Treg homeostasis and unmask such functions. Unexpectedly, chimeras harboring Nr4a1–/– Nr4a3–/– (double-knockout, DKO) bone marrow developed autoantibodies and a systemic inflammatory disease despite a replete Treg compartment of largely WT origin. This disease differs qualitatively from that seen with Treg deficiency and is B cell extrinsic. Negative selection of DKO thymocytes is profoundly impaired in a cell-intrinsic manner. Consistent with escape of self-reactive T cells into the periphery, DKO T cells with functional, phenotypic, and transcriptional features of anergy accumulated in chimeric mice. Nevertheless, we observed upregulation of genes encoding inflammatory mediators in anergic DKO T cells, and DKO T cells exhibited enhanced capacity for IL-2 production. These studies reveal cell-intrinsic roles for the NR4A family in both central and peripheral T cell tolerance and demonstrate that each is essential to preserve immune homeostasis.

Authors

Ryosuke Hiwa, Hailyn V. Nielsen, James L. Mueller, Ravi Mandla, Julie Zikherman

×

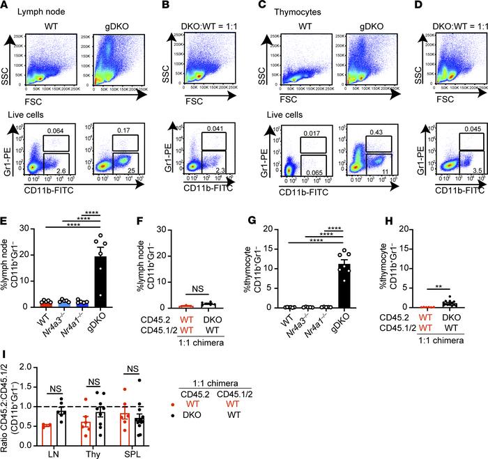
Figure 3

Myeloproliferative disorder in DKO mice is a non–cell-autonomous effect of NR4A deficiency.

Options: View larger image (or click on image) Download as PowerPoint
Myeloproliferative disorder in DKO mice is a non–cell-autonomous effect ...
(A–D) Lymph node cells (A and B) and thymocytes (C and D) from WT and gDKO mice (A and C) or 1:1 DKO:WT chimeras (B and D) were stained to detect CD11b and Gr1 (Ly6G/Ly6C) expression. Shown are representative plots of ≥ 5 mice. (E–H) Quantification of CD11b+Gr1– cells in lymph nodes (E and F) and thymocytes (G and H) from WT, Nr4a3–/–, Nr4a1–/–, and gDKO mice (E and G) (n ≥ 5, 3- to 4-week-old gDKO and 5- to 6-week-old mice of other genotypes) and from WT:WT = 1:1 and DKO:WT = 1:1 chimeras (F and H) (n ≥ 3 pooled from 2 sets of independently generated chimeras). (I) Ratio of CD45.2 to CD45.1/2 for CD11b+Gr1– cells in lymph nodes, thymus, and spleen from WT:WT = 1:1 and DKO:WT = 1:1 chimera (n ≥ 3 pooled from 2 sets of independently generated chimeras). Graphs depict mean ± SEM. Statistical significance was assessed by 1-way ANOVA with Tukey’s test (E and G), 2-tailed unpaired Student’s t test with (I) or without (F and H) the Holm-Šídák method. **P < 0.01; ****P < 0.0001. NS, not significant.

Copyright © 2026 American Society for Clinical Investigation
ISSN 2379-3708

Sign up for email alerts