Go to The Journal of Clinical Investigation
  • About
  • Editors
  • Consulting Editors
  • For authors
  • Publication ethics
  • Publication alerts by email
  • Transfers
  • Advertising
  • Job board
  • Contact
  • Physician-Scientist Development
  • Current issue
  • Past issues
  • By specialty
    • COVID-19
    • Cardiology
    • Immunology
    • Metabolism
    • Nephrology
    • Oncology
    • Pulmonology
    • All ...
  • Videos
  • Collections
    • In-Press Preview
    • Resource and Technical Advances
    • Clinical Research and Public Health
    • Research Letters
    • Editorials
    • Perspectives
    • Physician-Scientist Development
    • Reviews
    • Top read articles

  • Current issue
  • Past issues
  • Specialties
  • In-Press Preview
  • Resource and Technical Advances
  • Clinical Research and Public Health
  • Research Letters
  • Editorials
  • Perspectives
  • Physician-Scientist Development
  • Reviews
  • Top read articles
  • About
  • Editors
  • Consulting Editors
  • For authors
  • Publication ethics
  • Publication alerts by email
  • Transfers
  • Advertising
  • Job board
  • Contact
Ceramide-mediated gut dysbiosis enhances cholesterol esterification and promotes colorectal tumorigenesis in mice
Yahui Zhu, Li Gu, Xi Lin, Jinmiao Zhang, Yi Tang, Xinyi Zhou, Bingjun Lu, Xingrong Lin, Cheng Liu, Edward V. Prochownik, Youjun Li
Yahui Zhu, Li Gu, Xi Lin, Jinmiao Zhang, Yi Tang, Xinyi Zhou, Bingjun Lu, Xingrong Lin, Cheng Liu, Edward V. Prochownik, Youjun Li
View: Text | PDF
Research Article Gastroenterology Metabolism

Ceramide-mediated gut dysbiosis enhances cholesterol esterification and promotes colorectal tumorigenesis in mice

  • Text
  • PDF
Abstract

Colorectal cancer (CRC) severely threatens human health and life span. An effective therapeutic strategy has not been established because we do not clearly know its pathogenesis. Here, we report that ceramide and sterol O-acyltransferase 1 (SOAT1) have roles in both spontaneous and chemical-induced intestinal cancers. We first found that miRNA-148a deficiency dramatically increased mouse gut dysbiosis through upregulating ceramide synthase 5 (Cers5) expression, which promoted ceramide synthesis afterward. The newly generated ceramide further promoted both azoxymethane/dextran sodium sulfate–induced (AOM/DSS-induced) and ApcMin/+ spontaneous intestinal tumorigenesis via increasing mouse gut dysbiosis. Meanwhile, increased level of ceramide correlated with the significant enhancements of both β-catenin activity and colorectal tumorigenesis in a TLR4-dependent fashion. Next, we found a direct binding of β-catenin to SOAT1 promoter to activate transcriptional expression of SOAT1, which further induced cholesterol esterification and colorectal tumorigenesis. In human patients with CRC, the same CERS5/TLR4/β-catenin/SOAT1 axis was also found to be dysregulated. Finally, the SOAT1 inhibitor (avasimibe) showed significant levels of therapeutic effects on both AOM/DSS-induced and ApcMin/+ spontaneous intestinal cancer. Our study clarified that ceramide promoted CRC development through increasing gut dysbiosis, further resulting in the increase of cholesterol esterification in a SOAT1-dependent way. Treatment with avasimibe to specifically decrease cholesterol esterification could be considered as a clinical strategy for effective CRC therapy in a future study.

Authors

Yahui Zhu, Li Gu, Xi Lin, Jinmiao Zhang, Yi Tang, Xinyi Zhou, Bingjun Lu, Xingrong Lin, Cheng Liu, Edward V. Prochownik, Youjun Li

×

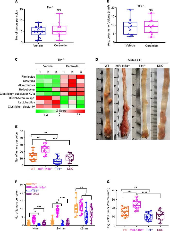
Figure 4

miR-148a depletion promotes CRC growth dependent on ceramide-mediated alterations in the gut microbiota to activate TLR4.

Options: View larger image (or click on image) Download as PowerPoint
miR-148a depletion promotes CRC growth dependent on ceramide-mediated al...
(A and B) Colon tumor numbers (A) and average tumor volumes (B) from Supplemental Figure 4A (n = 10/group). (C) qPCR analyses on bacterial 16s rDNA in indicated gut microbiota from Supplemental Figure 4A (n = 3/group). (D) Representative images of colon tumor induced by AOM/DSS from WT, miR-148a–/–, Tlr4–/–, and miR-148a–/– Tlr4–/– mice. (E–G) The colon tumor numbers (E), tumor sizes, (F) and average tumor volumes (G) in indicated mice from D (n = 10–13/group). (Data were presented as mean ± SEM in A, B, and E–G.) *P < 0.05, **P < 0.01, ***P < 0.001, ****P < 0.0001. Statistical significance was calculated by using 1-way ANOVA (E–G) or 2-tailed unpaired t test (A and B).

Copyright © 2026 American Society for Clinical Investigation
ISSN 2379-3708

Sign up for email alerts