Go to The Journal of Clinical Investigation
  • About
  • Editors
  • Consulting Editors
  • For authors
  • Publication ethics
  • Publication alerts by email
  • Transfers
  • Advertising
  • Job board
  • Contact
  • Physician-Scientist Development
  • Current issue
  • Past issues
  • By specialty
    • COVID-19
    • Cardiology
    • Immunology
    • Metabolism
    • Nephrology
    • Oncology
    • Pulmonology
    • All ...
  • Videos
  • Collections
    • In-Press Preview
    • Resource and Technical Advances
    • Clinical Research and Public Health
    • Research Letters
    • Editorials
    • Perspectives
    • Physician-Scientist Development
    • Reviews
    • Top read articles

  • Current issue
  • Past issues
  • Specialties
  • In-Press Preview
  • Resource and Technical Advances
  • Clinical Research and Public Health
  • Research Letters
  • Editorials
  • Perspectives
  • Physician-Scientist Development
  • Reviews
  • Top read articles
  • About
  • Editors
  • Consulting Editors
  • For authors
  • Publication ethics
  • Publication alerts by email
  • Transfers
  • Advertising
  • Job board
  • Contact
Cell differentiation is disrupted by MYO5B loss through Wnt/Notch imbalance
Izumi Kaji, Joseph T. Roland, Sudiksha Rathan-Kumar, Amy C. Engevik, Andreanna Burman, Anna E. Goldstein, Masahiko Watanabe, James R. Goldenring
Izumi Kaji, Joseph T. Roland, Sudiksha Rathan-Kumar, Amy C. Engevik, Andreanna Burman, Anna E. Goldstein, Masahiko Watanabe, James R. Goldenring
View: Text | PDF
Research Article Gastroenterology

Cell differentiation is disrupted by MYO5B loss through Wnt/Notch imbalance

  • Text
  • PDF
Abstract

Functional loss of myosin Vb (MYO5B) induces a variety of deficits in intestinal epithelial cell function and causes a congenital diarrheal disorder, microvillus inclusion disease (MVID). The impact of MYO5B loss on differentiated cell lineage choice has not been investigated. We quantified the populations of differentiated epithelial cells in tamoxifen-induced, epithelial cell–specific MYO5B-knockout (VilCreERT2 Myo5bfl/fl) mice utilizing digital image analysis. Consistent with our RNA-sequencing data, MYO5B loss induced a reduction in tuft cells in vivo and in organoid cultures. Paneth cells were significantly increased by MYO5B deficiency along with expansion of the progenitor cell zone. We further investigated the effect of lysophosphatidic acid (LPA) signaling on epithelial cell differentiation. Intraperitoneal LPA significantly increased tuft cell populations in both control and MYO5B-knockout mice. Transcripts for Wnt ligands were significantly downregulated by MYO5B loss in intestinal epithelial cells, whereas Notch signaling molecules were unchanged. Additionally, treatment with the Notch inhibitor dibenzazepine (DBZ) restored the populations of secretory cells, suggesting that the Notch pathway is maintained in MYO5B-deficient intestine. MYO5B loss likely impairs progenitor cell differentiation in the small intestine in vivo and in vitro, partially mediated by Wnt/Notch imbalance. Notch inhibition and/or LPA treatment may represent an effective therapeutic approach for treatment of MVID.

Authors

Izumi Kaji, Joseph T. Roland, Sudiksha Rathan-Kumar, Amy C. Engevik, Andreanna Burman, Anna E. Goldstein, Masahiko Watanabe, James R. Goldenring

×

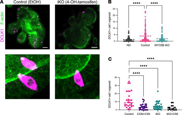
Figure 7

Tuft cell differentiation in VilCreERT2 Myo5Bfl/fl intestinal organoids.

Options: View larger image (or click on image) Download as PowerPoint
Tuft cell differentiation in VilCreERT2 Myo5Bfl/fl intestinal organoids....
(A) Immunostaining for DCLK1 (magenta) and F-actin (green) in whole-mount organoids. MYO5B loss was induced by 4-OH-tamoxifen in vitro (iKO) and control organoids were incubated with ethanol as vehicle. (Inset) Confocal images of F-actin show brush borders and the long microvillus structure in tuft cells. Scale bars: 20 μm. Insets: original magnification is 60×. (B) Tuft cell numbers were determined per organoid. ND, nondifferentiated organoids that were cultured for same period in IntestiCult Organoid Growth Medium as differentiated organoids. (C) Wnt signaling inhibitor C59 (10 μM) significantly reduced tuft cell differentiation in control organoids to a similar level as in iKO organoids. Each data point represents a value of individual organoid. n = 15–36 (B) and n = 98–133 (C) samples from 3 mice per group. ****P < 0.0001 by 1-way ANOVA with Dunnett’s multiple comparison.

Copyright © 2026 American Society for Clinical Investigation
ISSN 2379-3708

Sign up for email alerts