Go to The Journal of Clinical Investigation
  • About
  • Editors
  • Consulting Editors
  • For authors
  • Publication ethics
  • Publication alerts by email
  • Transfers
  • Advertising
  • Job board
  • Contact
  • Physician-Scientist Development
  • Current issue
  • Past issues
  • By specialty
    • COVID-19
    • Cardiology
    • Immunology
    • Metabolism
    • Nephrology
    • Oncology
    • Pulmonology
    • All ...
  • Videos
  • Collections
    • In-Press Preview
    • Resource and Technical Advances
    • Clinical Research and Public Health
    • Research Letters
    • Editorials
    • Perspectives
    • Physician-Scientist Development
    • Reviews
    • Top read articles

  • Current issue
  • Past issues
  • Specialties
  • In-Press Preview
  • Resource and Technical Advances
  • Clinical Research and Public Health
  • Research Letters
  • Editorials
  • Perspectives
  • Physician-Scientist Development
  • Reviews
  • Top read articles
  • About
  • Editors
  • Consulting Editors
  • For authors
  • Publication ethics
  • Publication alerts by email
  • Transfers
  • Advertising
  • Job board
  • Contact
Cell differentiation is disrupted by MYO5B loss through Wnt/Notch imbalance
Izumi Kaji, Joseph T. Roland, Sudiksha Rathan-Kumar, Amy C. Engevik, Andreanna Burman, Anna E. Goldstein, Masahiko Watanabe, James R. Goldenring
Izumi Kaji, Joseph T. Roland, Sudiksha Rathan-Kumar, Amy C. Engevik, Andreanna Burman, Anna E. Goldstein, Masahiko Watanabe, James R. Goldenring
View: Text | PDF
Research Article Gastroenterology

Cell differentiation is disrupted by MYO5B loss through Wnt/Notch imbalance

  • Text
  • PDF
Abstract

Functional loss of myosin Vb (MYO5B) induces a variety of deficits in intestinal epithelial cell function and causes a congenital diarrheal disorder, microvillus inclusion disease (MVID). The impact of MYO5B loss on differentiated cell lineage choice has not been investigated. We quantified the populations of differentiated epithelial cells in tamoxifen-induced, epithelial cell–specific MYO5B-knockout (VilCreERT2 Myo5bfl/fl) mice utilizing digital image analysis. Consistent with our RNA-sequencing data, MYO5B loss induced a reduction in tuft cells in vivo and in organoid cultures. Paneth cells were significantly increased by MYO5B deficiency along with expansion of the progenitor cell zone. We further investigated the effect of lysophosphatidic acid (LPA) signaling on epithelial cell differentiation. Intraperitoneal LPA significantly increased tuft cell populations in both control and MYO5B-knockout mice. Transcripts for Wnt ligands were significantly downregulated by MYO5B loss in intestinal epithelial cells, whereas Notch signaling molecules were unchanged. Additionally, treatment with the Notch inhibitor dibenzazepine (DBZ) restored the populations of secretory cells, suggesting that the Notch pathway is maintained in MYO5B-deficient intestine. MYO5B loss likely impairs progenitor cell differentiation in the small intestine in vivo and in vitro, partially mediated by Wnt/Notch imbalance. Notch inhibition and/or LPA treatment may represent an effective therapeutic approach for treatment of MVID.

Authors

Izumi Kaji, Joseph T. Roland, Sudiksha Rathan-Kumar, Amy C. Engevik, Andreanna Burman, Anna E. Goldstein, Masahiko Watanabe, James R. Goldenring

×

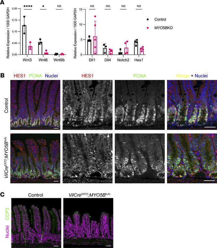
Figure 6

Alteration in the balance of Wnt/Notch signaling induced by MYO5B loss.

Options: View larger image (or click on image) Download as PowerPoint
Alteration in the balance of Wnt/Notch signaling induced by MYO5B loss.
...
(A) mRNA expressions of Wnt ligands and Notch signaling molecules in isolated epithelial cells were compared between control and tamoxifen-induced MYO5B-deficient mouse jejunum. Mean ± SD. Each data point represents a value from individual mouse. n = 3–5 mice per group. *P < 0.05, by 2-way ANOVA with Bonferroni’s post hoc test. (B) Immunostaining for a Notch signaling effector, HES1 (red), and a proliferating cell marker, proliferating cell nuclear antigen (PCNA) (green), in mouse jejunum. (C) Immunostaining for the apoptosis marker cleaved caspase-3 (CCP3). CCP3+ cells were infrequently identified in upper part of villi similarly in control and MYO5B-deficient intestine. Scale bars: 50 μm. Dll, delta like canonical Notch ligand; Hes1, hes family bHLH transcription factor 1.

Copyright © 2026 American Society for Clinical Investigation
ISSN 2379-3708

Sign up for email alerts