Go to The Journal of Clinical Investigation
  • About
  • Editors
  • Consulting Editors
  • For authors
  • Publication ethics
  • Publication alerts by email
  • Transfers
  • Advertising
  • Job board
  • Contact
  • Physician-Scientist Development
  • Current issue
  • Past issues
  • By specialty
    • COVID-19
    • Cardiology
    • Immunology
    • Metabolism
    • Nephrology
    • Oncology
    • Pulmonology
    • All ...
  • Videos
  • Collections
    • In-Press Preview
    • Resource and Technical Advances
    • Clinical Research and Public Health
    • Research Letters
    • Editorials
    • Perspectives
    • Physician-Scientist Development
    • Reviews
    • Top read articles

  • Current issue
  • Past issues
  • Specialties
  • In-Press Preview
  • Resource and Technical Advances
  • Clinical Research and Public Health
  • Research Letters
  • Editorials
  • Perspectives
  • Physician-Scientist Development
  • Reviews
  • Top read articles
  • About
  • Editors
  • Consulting Editors
  • For authors
  • Publication ethics
  • Publication alerts by email
  • Transfers
  • Advertising
  • Job board
  • Contact
A neutrophil/TGF-β axis limits the pathogenicity of allergen-specific CD4+ T cells
Gregory S. Whitehead, Seddon Y. Thomas, Keiko Nakano, Derek J. Royer, Catherine G. Burke, Hideki Nakano, Donald N. Cook
Gregory S. Whitehead, Seddon Y. Thomas, Keiko Nakano, Derek J. Royer, Catherine G. Burke, Hideki Nakano, Donald N. Cook
View: Text | PDF
Research Article Immunology Inflammation

A neutrophil/TGF-β axis limits the pathogenicity of allergen-specific CD4+ T cells

  • Text
  • PDF
Abstract

The intensity and longevity of inflammatory responses to inhaled allergens is determined largely by the balance between effector and regulatory immune responses, but the mechanisms that determine the relative magnitudes of these opposing forces remain poorly understood. We have found that the type of adjuvant used during allergic sensitization has a profound effect on both the nature and longevity of the pulmonary inflammation triggered by subsequent reexposure to that same provoking allergen. TLR ligand adjuvants and house dust extracts primed immune responses characterized by a mixed neutrophilic and eosinophilic inflammation that was suppressed by multiple daily allergen challenges. During TLR ligand–mediated allergic sensitization, mice displayed transient airway neutrophilia, which triggered the release of TGF-β into the airway. This neutrophil-dependent production of TGF-β during sensitization had a delayed, suppressive effect on eosinophilic responses to subsequent allergen challenge. Neutrophil depletion during sensitization did not affect numbers of Foxp3+ Tregs but increased proportions of Gata3+CD4+ T cells, which, upon their transfer to recipient mice, triggered stronger eosinophilic inflammation. Thus, a neutrophil/TGF-β axis acts during TLR-mediated allergic sensitization to fine-tune the phenotype of developing allergen-specific CD4+ T cells and limit their pathogenicity, suggesting a novel immunotherapeutic approach to control eosinophilia in asthma.

Authors

Gregory S. Whitehead, Seddon Y. Thomas, Keiko Nakano, Derek J. Royer, Catherine G. Burke, Hideki Nakano, Donald N. Cook

×

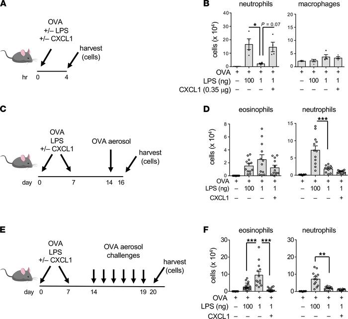
Figure 4

Neutrophilia during sensitization is sufficient for immunosuppression.

Options: View larger image (or click on image) Download as PowerPoint
Neutrophilia during sensitization is sufficient for immunosuppression.
(...
(A) Timeline for sensitizations to OVA using combinations of LPS (1 and 100 ng) and CXCL1 and harvest. (B) Cell numbers for indicated leukocytes in the airway 4 hours after administration of the indicated reagents. Values shown represent mean ± SEM from 1 of 2 experiments yielding similar results (n = 4 mice/group). *P < 0.05, Kruskal-Wallis 1-way ANOVA with Dunn’s multiple-comparison test. (C) Timeline for neutrophil depletion, followed by allergic sensitization and a single OVA challenge. (D) Airway inflammation 2 days after OVA challenge of mice treated as shown in C. Values shown represent mean ± SEM from combined data from 2 experiments (n = 12 mice/group). ***P < 0.001; 1-way ANOVA with Holm-Šídák multiple-comparison test. (E) Timeline for multiple OVA challenges following allergic sensitization using combinations of OVA, LPS and CXCL1. (F) Airway inflammation 1 day after OVA challenge of mice treated as shown in E. Values shown represent mean ± SEM and are combined from 2 experiments. (n = 12 mice/group). **P < 0.01, ***P < 0.001; 1-way ANOVA with Holm-Šídák multiple-comparison test.

Copyright © 2026 American Society for Clinical Investigation
ISSN 2379-3708

Sign up for email alerts