Go to The Journal of Clinical Investigation
  • About
  • Editors
  • Consulting Editors
  • For authors
  • Publication ethics
  • Publication alerts by email
  • Transfers
  • Advertising
  • Job board
  • Contact
  • Physician-Scientist Development
  • Current issue
  • Past issues
  • By specialty
    • COVID-19
    • Cardiology
    • Immunology
    • Metabolism
    • Nephrology
    • Oncology
    • Pulmonology
    • All ...
  • Videos
  • Collections
    • In-Press Preview
    • Resource and Technical Advances
    • Clinical Research and Public Health
    • Research Letters
    • Editorials
    • Perspectives
    • Physician-Scientist Development
    • Reviews
    • Top read articles

  • Current issue
  • Past issues
  • Specialties
  • In-Press Preview
  • Resource and Technical Advances
  • Clinical Research and Public Health
  • Research Letters
  • Editorials
  • Perspectives
  • Physician-Scientist Development
  • Reviews
  • Top read articles
  • About
  • Editors
  • Consulting Editors
  • For authors
  • Publication ethics
  • Publication alerts by email
  • Transfers
  • Advertising
  • Job board
  • Contact
Identifying the temporal electrophysiological and molecular changes that contribute to TSC-associated epileptogenesis
Linda M.C. Koene, … , Diana C. Rotaru, Ype Elgersma
Linda M.C. Koene, … , Diana C. Rotaru, Ype Elgersma
Published December 8, 2021
Citation Information: JCI Insight. 2021;6(23):e150120. https://doi.org/10.1172/jci.insight.150120.
View: Text | PDF
Research Article Neuroscience

Identifying the temporal electrophysiological and molecular changes that contribute to TSC-associated epileptogenesis

  • Text
  • PDF
Abstract

Tuberous sclerosis complex (TSC), caused by heterozygous mutations in TSC1 or TSC2, frequently results in intractable epilepsy. Here, we made use of an inducible Tsc1-knockout mouse model, allowing us to study electrophysiological and molecular changes of Tsc1-induced epileptogenesis over time. We recorded from pyramidal neurons in the hippocampus and somatosensory cortex (L2/L3) and combined this with an analysis of transcriptome changes during epileptogenesis. Deletion of Tsc1 resulted in hippocampus-specific changes in excitability and adaptation, which emerged before seizure onset and progressed over time. All phenotypes were rescued after early treatment with rapamycin, an mTOR inhibitor. Later in epileptogenesis, we observed a hippocampal increase of excitation-to-inhibition ratio. These cellular changes were accompanied by dramatic transcriptional changes, especially after seizure onset. Most of these changes were rescued upon rapamycin treatment. Of the genes encoding ion channels or belonging to the Gene Ontology term action potential, 27 were differentially expressed just before seizure onset, suggesting a potential driving role in epileptogenesis. Our data highlight the complex changes driving epileptogenesis in TSC, including the changed expression of multiple ion channels. Our study emphasizes inhibition of the TSC/mTOR signaling pathway as a promising therapeutic approach to target epilepsy in patients with TSC.

Authors

Linda M.C. Koene, Eva Niggl, Ilse Wallaard, Martina Proietti-Onori, Diana C. Rotaru, Ype Elgersma

×

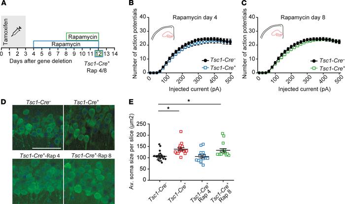
Figure 3

In vivo rapamycin treatment rescues hippocampal hyperexcitability and soma size.

Options: View larger image (or click on image) Download as PowerPoint
In vivo rapamycin treatment rescues hippocampal hyperexcitability and so...
(A) Experimental timeline of rapamycin treatments (5 mg/kg) where blue illustrates early treatment starting immediately, on day 4 (1 day after the last tamoxifen injection), and green indicates treatment starting on day 8. The squares indicate the day of patch-clamp measurements. (B and C) Average number of action potentials of pyramidal CA1 neurons after increasing current injections of Tsc1-Cre– and Tsc1-Cre+ mice measured on day 12 with rapamycin treatment starting on day 4 (Tsc1-Cre– n = 30, 4 mice; Tsc1-Cre+ -Rap 4 n = 26, 4 mice) and day 8 (Tsc1-Cre+ -Rap 8 n = 26, 4 mice; 2-way RM ANOVA). (D) Representative confocal pictures with a NeuN and DAPI staining of CA1 pyramidal neurons of Tsc1-Cre– and Tsc1-Cre+ day 12, Tsc1-Cre+-Rap 4, and Tsc1-Cre+-Rap 8 mice. Scale bar indicates 50 μm. (E) Average soma size per slice (15–20 cells per slice) per group (black: Tsc1-Cre–: n = 24, 5 mice; red: Tsc1-Cre+ day 12: n = 16, 4 mice; blue: Tsc1-Cre+ -Rap 4: n = 15, 3 mice, and green: Tsc1-Cre+ -Rap 8: n = 16, 4 mice; 1-way ANOVA; Dunnett’s with Tsc1-Cre– as control). Error bars indicate SEM. *P < 0.05.

Copyright © 2025 American Society for Clinical Investigation
ISSN 2379-3708

Sign up for email alerts