Go to The Journal of Clinical Investigation
  • About
  • Editors
  • Consulting Editors
  • For authors
  • Publication ethics
  • Publication alerts by email
  • Transfers
  • Advertising
  • Job board
  • Contact
  • Physician-Scientist Development
  • Current issue
  • Past issues
  • By specialty
    • COVID-19
    • Cardiology
    • Immunology
    • Metabolism
    • Nephrology
    • Oncology
    • Pulmonology
    • All ...
  • Videos
  • Collections
    • In-Press Preview
    • Resource and Technical Advances
    • Clinical Research and Public Health
    • Research Letters
    • Editorials
    • Perspectives
    • Physician-Scientist Development
    • Reviews
    • Top read articles

  • Current issue
  • Past issues
  • Specialties
  • In-Press Preview
  • Resource and Technical Advances
  • Clinical Research and Public Health
  • Research Letters
  • Editorials
  • Perspectives
  • Physician-Scientist Development
  • Reviews
  • Top read articles
  • About
  • Editors
  • Consulting Editors
  • For authors
  • Publication ethics
  • Publication alerts by email
  • Transfers
  • Advertising
  • Job board
  • Contact
T cell–derived tumor necrosis factor induces cytotoxicity by activating RIPK1-dependent target cell death
Nicholas Chun, Rosalind L. Ang, Mark Chan, Robert L. Fairchild, William M. Baldwin III, Julian K. Horwitz, Jesse D. Gelles, Jerry Edward Chipuk, Michelle A. Kelliher, Vasile I. Pavlov, Yansui Li, Dirk Homann, Peter S. Heeger, Adrian T. Ting
Nicholas Chun, Rosalind L. Ang, Mark Chan, Robert L. Fairchild, William M. Baldwin III, Julian K. Horwitz, Jesse D. Gelles, Jerry Edward Chipuk, Michelle A. Kelliher, Vasile I. Pavlov, Yansui Li, Dirk Homann, Peter S. Heeger, Adrian T. Ting
View: Text | PDF
Research Article Cell biology Immunology

T cell–derived tumor necrosis factor induces cytotoxicity by activating RIPK1-dependent target cell death

  • Text
  • PDF
Abstract

TNF ligation of TNF receptor 1 (TNFR1) promotes either inflammation and cell survival by (a) inhibiting RIPK1’s death-signaling function and activating NF-κB or (b) causing RIPK1 to associate with the death-inducing signaling complex to initiate apoptosis or necroptosis. The cellular source of TNF that results in RIPK1-dependent cell death remains unclear. To address this, we employed in vitro systems and murine models of T cell–dependent transplant or tumor rejection in which target cell susceptibility to RIPK1-dependent cell death could be genetically altered. We show that TNF released by T cells is necessary and sufficient to activate RIPK1-dependent cell death in target cells and thereby mediate target cell cytolysis independently of T cell frequency. Activation of the RIPK1-dependent cell death program in target cells by T cell–derived TNF accelerates murine cardiac allograft rejection and synergizes with anti-PD1 administration to destroy checkpoint blockade–resistant murine melanoma. Together, the findings uncover a distinct immunological role for TNF released by cytotoxic effector T cells following cognate interactions with their antigenic targets. Manipulating T cell TNF and/or target cell susceptibility to RIPK1-dependent cell death can be exploited to either mitigate or augment T cell–dependent destruction of allografts and malignancies to improve outcomes.

Authors

Nicholas Chun, Rosalind L. Ang, Mark Chan, Robert L. Fairchild, William M. Baldwin III, Julian K. Horwitz, Jesse D. Gelles, Jerry Edward Chipuk, Michelle A. Kelliher, Vasile I. Pavlov, Yansui Li, Dirk Homann, Peter S. Heeger, Adrian T. Ting

×

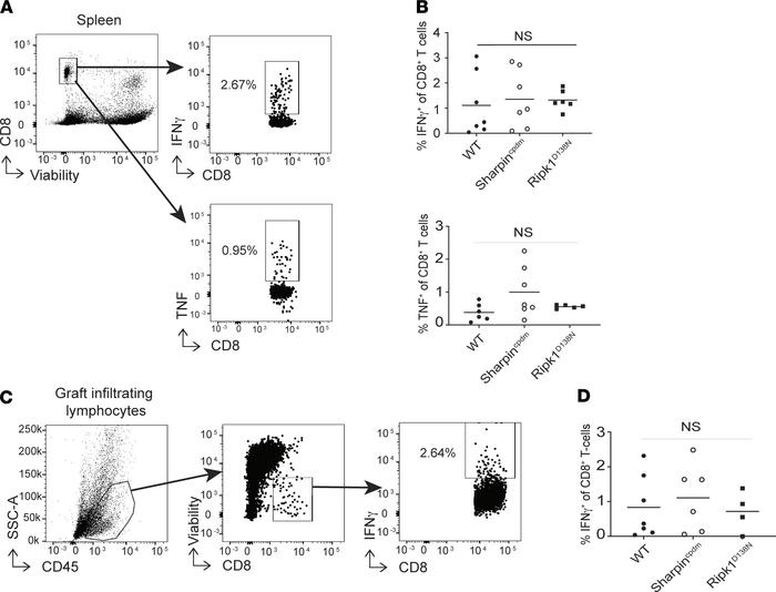
Figure 3

Allograft genetic sensitivity to programmed cell death does not influence frequencies of post-transplant alloreactive T cells.

Options: View larger image (or click on image) Download as PowerPoint
Allograft genetic sensitivity to programmed cell death does not influenc...
(A and B) Representative flow plots (A) and quantified frequencies (B) of donor-reactive IFN-γ– (top) or TNF-producing (bottom) splenic CD8+ T cells 10 days after transplant (n = 5–7); ANOVA. (C and D) Representative gating (C) and quantitation (D) of graft-infiltrating reactive IFN-γ+CD8+ T cells 48 hours after transplant (n = 4–6); ANOVA. For B and D, each symbol is a biological replicate.

Copyright © 2026 American Society for Clinical Investigation
ISSN 2379-3708

Sign up for email alerts