Go to The Journal of Clinical Investigation
  • About
  • Editors
  • Consulting Editors
  • For authors
  • Publication ethics
  • Publication alerts by email
  • Transfers
  • Advertising
  • Job board
  • Contact
  • Physician-Scientist Development
  • Current issue
  • Past issues
  • By specialty
    • COVID-19
    • Cardiology
    • Immunology
    • Metabolism
    • Nephrology
    • Oncology
    • Pulmonology
    • All ...
  • Videos
  • Collections
    • In-Press Preview
    • Resource and Technical Advances
    • Clinical Research and Public Health
    • Research Letters
    • Editorials
    • Perspectives
    • Physician-Scientist Development
    • Reviews
    • Top read articles

  • Current issue
  • Past issues
  • Specialties
  • In-Press Preview
  • Resource and Technical Advances
  • Clinical Research and Public Health
  • Research Letters
  • Editorials
  • Perspectives
  • Physician-Scientist Development
  • Reviews
  • Top read articles
  • About
  • Editors
  • Consulting Editors
  • For authors
  • Publication ethics
  • Publication alerts by email
  • Transfers
  • Advertising
  • Job board
  • Contact
TNFRSF13B polymorphisms counter microbial adaptation to enteric IgA
Jeffrey L. Platt, Mayara Garcia de Mattos Barbosa, Daniel Huynh, Adam R. Lefferts, Juhi Katta, Cyra Kharas, Peter Freddolino, Christine M. Bassis, Christiane Wobus, Raif Geha, Richard Bram, Gabriel Nunez, Nobuhiko Kamada, Marilia Cascalho
Jeffrey L. Platt, Mayara Garcia de Mattos Barbosa, Daniel Huynh, Adam R. Lefferts, Juhi Katta, Cyra Kharas, Peter Freddolino, Christine M. Bassis, Christiane Wobus, Raif Geha, Richard Bram, Gabriel Nunez, Nobuhiko Kamada, Marilia Cascalho
View: Text | PDF
Research Article Immunology Microbiology

TNFRSF13B polymorphisms counter microbial adaptation to enteric IgA

  • Text
  • PDF
Abstract

TNFRSF13B encodes the transmembrane activator and CAML interactor (TACI) receptor, which drives plasma cell differentiation. Although TNFRSF13B supports host defense, dominant-negative TNFRSF13B alleles are common in humans and other species and only rarely associate with disease. We reasoned that the high frequency of disruptive TNFRSF13B alleles reflects balancing selection, the loss of function conferring advantage in some settings. Testing that concept, we investigated how a common human dominant-negative variant, TNFRSF13B A181E, imparts resistance to enteric pathogens. Mice engineered to express mono- or biallelic A144E variants of tnrsf13B, corresponding to A181E, exhibited a striking resistance to pathogenicity and transmission of Citrobacter rodentium, a murine pathogen that models enterohemorrhagic Escherichia coli, and resistance was principally owed to natural IgA deficiency in the intestine. In WT mice with gut IgA and in mutant mice reconstituted with enteric IgA obtained from WT mice, IgA induces LEE expression of encoded virulence genes, which confer pathogenicity and transmission. Taken together, our results show that C. rodentium and most likely other enteric organisms appropriated binding of otherwise protective antibodies to signal induction of the virulence program. Additionally, the high prevalence of TNFRSF13B dominant-negative variants reflects balancing selection.

Authors

Jeffrey L. Platt, Mayara Garcia de Mattos Barbosa, Daniel Huynh, Adam R. Lefferts, Juhi Katta, Cyra Kharas, Peter Freddolino, Christine M. Bassis, Christiane Wobus, Raif Geha, Richard Bram, Gabriel Nunez, Nobuhiko Kamada, Marilia Cascalho

×

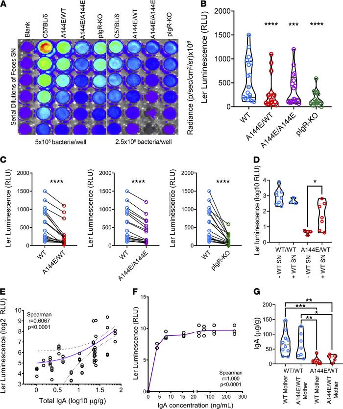
Figure 3

Ler expression increases directly with IgA concentration.

Options: View larger image (or click on image) Download as PowerPoint

Ler expression increases directly with IgA concentration.
Ler expressio...
Ler expression measured by bioluminescence imaging (BLI) of ler/lux C. rodentium incubated with serial dilutions of feces supernatants obtained from noninfected naive C57BL/6, A144E/WT, A144E/A144E, or PIgR-KO mice for 1 hour at 37°C in culture. (A) Example of a plate reading in a typical experiment. (B) Graph shows ler expression detected with BLI and expressed in relative luminescence units (y axis), normalized for the feces weight in 12 independent experiments each done in duplicate using 2 different concentrations of C. rodentium, as indicated in Figure 3A, for each mouse strain (x axis). Luminescence data were analyzed by 1-way ANOVA (P < 0.0001), and luminescence in each mutant mouse was compared with the luminescence in the C57BL/6 group by the Holm-Sidak’s multiple comparisons test (****P < 0.0001). (C) Paired analysis of normalized (to the feces weight) individual measurements of ler expression (y axis), comparing luminescence obtained with supernatant (SN) from mutant mice with that from C57BL/6 mice, within each experiment (x axis). Paired t test analysis yielded ****P < 0.0001. (D) Ler expression measured by bioluminescence of ler/lux-C. rodentium attached to the intestinal wall of WT or A144E/WT mice infected for 7 days and treated (or not) with feces SN obtained from naive WT mice. Sterile feces SN (200 μL, undiluted and spun to eliminate all bacteria) were administered by gavage twice, 1 day prior and 2 days after infection. The feces SN had, on average, 102.6 μg/g feces of IgA. Gavage of WT SN increased C. rodentium virulence following infection of A144E/WT mice. Comparisons done with 1-way ANOVA and Kruskal-Wallis test yielded *P = 0.0029 followed by the Dunn’s multiple comparison test, yielding P < 0.05 comparing A144E/WT treated or not with WT SN. (E) Regression and correlation analysis between IgA concentration in the feces SN (x axis) and ler expression (y axis). Continuous line represents the average and dotted lines the 95% confidence limit. The slope of the curve was different from 0 with P < 0.0001. Analysis by the Spearman’s test yielded r = 0.6067 and an approximate P < 0.0001 (2-tailed). (F) Ler-lux C. rodentium was incubated with serial dilutions of murine IgA in PBS for 1 hour at 37°C. y axis, ler expression detected with bioluminescence imaging (BLI), x axis, IgA concentration in ng/mL. Analysis by the Spearman’s test yielded r = 1 and an approximate P < 0.0001 (2-tailed). (G) IgA concentration in feces of A144E/WT of WT mice born from WT or A144E/WT mothers. One-way ANOVA and the Kruskal-Wallis test yielded = 0.0008 followed by Dunn’s multiple comparisons, indicating *P < 0.05, **P < 0.01, ***P < 0.001.

Copyright © 2026 American Society for Clinical Investigation
ISSN 2379-3708

Sign up for email alerts