Go to The Journal of Clinical Investigation
  • About
  • Editors
  • Consulting Editors
  • For authors
  • Publication ethics
  • Publication alerts by email
  • Transfers
  • Advertising
  • Job board
  • Contact
  • Physician-Scientist Development
  • Current issue
  • Past issues
  • By specialty
    • COVID-19
    • Cardiology
    • Immunology
    • Metabolism
    • Nephrology
    • Oncology
    • Pulmonology
    • All ...
  • Videos
  • Collections
    • In-Press Preview
    • Resource and Technical Advances
    • Clinical Research and Public Health
    • Research Letters
    • Editorials
    • Perspectives
    • Physician-Scientist Development
    • Reviews
    • Top read articles

  • Current issue
  • Past issues
  • Specialties
  • In-Press Preview
  • Resource and Technical Advances
  • Clinical Research and Public Health
  • Research Letters
  • Editorials
  • Perspectives
  • Physician-Scientist Development
  • Reviews
  • Top read articles
  • About
  • Editors
  • Consulting Editors
  • For authors
  • Publication ethics
  • Publication alerts by email
  • Transfers
  • Advertising
  • Job board
  • Contact
RTEC-intrinsic IL-17–driven inflammatory circuit amplifies antibody-induced glomerulonephritis and is constrained by Regnase-1
De-Dong Li, Rami Bechara, Kritika Ramani, Chetan V. Jawale, Yang Li, Jay K. Kolls, Sarah L. Gaffen, Partha S. Biswas
De-Dong Li, Rami Bechara, Kritika Ramani, Chetan V. Jawale, Yang Li, Jay K. Kolls, Sarah L. Gaffen, Partha S. Biswas
View: Text | PDF
Research Article Immunology Inflammation

RTEC-intrinsic IL-17–driven inflammatory circuit amplifies antibody-induced glomerulonephritis and is constrained by Regnase-1

  • Text
  • PDF
Abstract

Antibody-mediated glomerulonephritis (AGN) is a clinical manifestation of many autoimmune kidney diseases for which few effective treatments exist. Chronic inflammatory circuits in renal glomerular and tubular cells lead to tissue damage in AGN. These cells are targeted by the cytokine IL-17, which has recently been shown to be a central driver of the pathogenesis of AGN. However, surprisingly little is known about the regulation of pathogenic IL-17 signaling in the kidney. Here, using a well-characterized mouse model of AGN, we show that IL-17 signaling in renal tubular epithelial cells (RTECs) is necessary for AGN development. We also show that Regnase-1, an RNA binding protein with endoribonuclease activity, is a negative regulator of IL-17 signaling in RTECs. Accordingly, mice with a selective Regnase-1 deficiency in RTECs exhibited exacerbated kidney dysfunction in AGN. Mechanistically, Regnase-1 inhibits IL-17–driven expression of the transcription factor IκBξ and, consequently, its downstream gene targets, including Il6 and Lcn2. Moreover, deletion of Regnase-1 in human RTECs reduced inflammatory gene expression in a IκBξ-dependent manner. Overall, these data identify an IL-17–driven inflammatory circuit in RTECs during AGN that is constrained by Regnase-1.

Authors

De-Dong Li, Rami Bechara, Kritika Ramani, Chetan V. Jawale, Yang Li, Jay K. Kolls, Sarah L. Gaffen, Partha S. Biswas

×

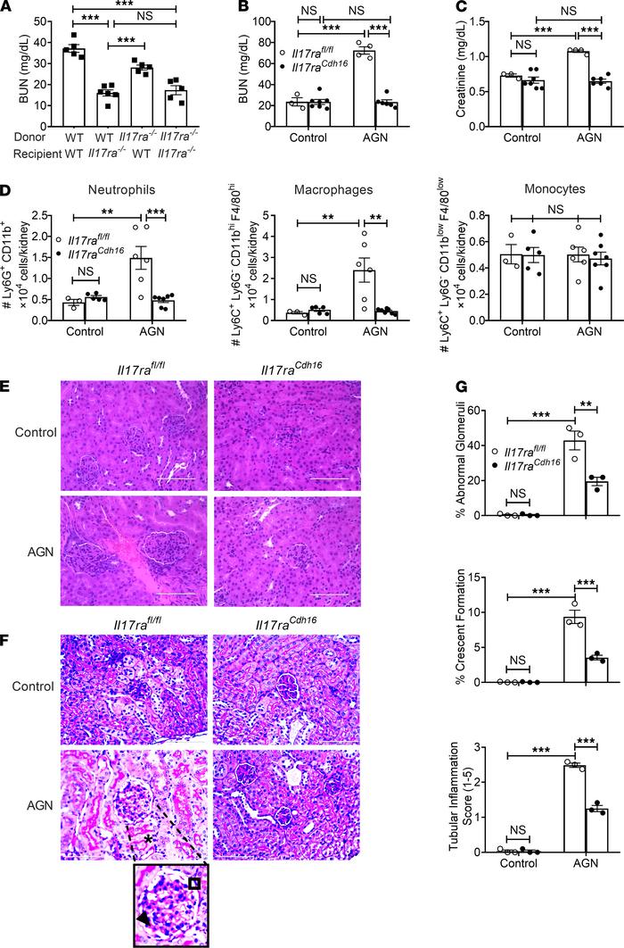
Figure 1

IL-17RA signaling in RTECs is required for AGN.

Options: View larger image (or click on image) Download as PowerPoint
IL-17RA signaling in RTECs is required for AGN.
(A) BM cells from Il17ra...
(A) BM cells from Il17ra−/− (CD45.2+) and WT (CD45.1+) mice were adoptively transferred into sublethally irradiated Il17ra−/− or WT recipients (n = 5–6). Eight weeks later, successfully reconstituted mice were subjected to AGN and assessed for kidney dysfunction by measuring serum BUN levels. Il17rafl/fl and Il17raCdh16 mice (n = 3–7) were subjected to AGN. (B and C) At day 14 after anti-GBM serum injection, serum BUN (B) and serum creatinine (C) levels were measured by ELISA. (D) Neutrophil, macrophage, and monocyte infiltration in the kidney was quantified by flow cytometry at day 7 p.i. (E and F) Representative photographs of H&E-stained (E) and PAS-stained (F) renal histopathology were assessed. (G) Renal pathology was blindly evaluated and scored for percentages of abnormal glomeruli and crescent formation and for tubular inflammation. Data representative of 1 of 3 mice/group for E and F. A small part (as indicated by dotted lines) of the original image (total original magnification, ×400) was shown as inset panels. Open square, indicating entire glomerulus with mesangial and endocapillary hypercellularity; black arrow, GBM thickening; asterisk, tubular atrophy. Data pooled from at least 2 independent experiments. Statistical analysis by 1-way ANOVA (A) and 2-way ANOVA (B–D, G). **P < 0.01; ***P < 0.001.

Copyright © 2026 American Society for Clinical Investigation
ISSN 2379-3708

Sign up for email alerts