Go to The Journal of Clinical Investigation
  • About
  • Editors
  • Consulting Editors
  • For authors
  • Publication ethics
  • Publication alerts by email
  • Transfers
  • Advertising
  • Job board
  • Contact
  • Physician-Scientist Development
  • Current issue
  • Past issues
  • By specialty
    • COVID-19
    • Cardiology
    • Immunology
    • Metabolism
    • Nephrology
    • Oncology
    • Pulmonology
    • All ...
  • Videos
  • Collections
    • In-Press Preview
    • Resource and Technical Advances
    • Clinical Research and Public Health
    • Research Letters
    • Editorials
    • Perspectives
    • Physician-Scientist Development
    • Reviews
    • Top read articles

  • Current issue
  • Past issues
  • Specialties
  • In-Press Preview
  • Resource and Technical Advances
  • Clinical Research and Public Health
  • Research Letters
  • Editorials
  • Perspectives
  • Physician-Scientist Development
  • Reviews
  • Top read articles
  • About
  • Editors
  • Consulting Editors
  • For authors
  • Publication ethics
  • Publication alerts by email
  • Transfers
  • Advertising
  • Job board
  • Contact
SARS-CoV-2 infection mediates differential expression of human endogenous retroviruses and long interspersed nuclear elements
Jez L. Marston, Matthew Greenig, Manvendra Singh, Matthew L. Bendall, Rodrigo R.R. Duarte, Cédric Feschotte, Luis P. Iñiguez, Douglas F. Nixon
Jez L. Marston, Matthew Greenig, Manvendra Singh, Matthew L. Bendall, Rodrigo R.R. Duarte, Cédric Feschotte, Luis P. Iñiguez, Douglas F. Nixon
View: Text | PDF
Research Article COVID-19 Infectious disease

SARS-CoV-2 infection mediates differential expression of human endogenous retroviruses and long interspersed nuclear elements

  • Text
  • PDF
Abstract

SARS-CoV-2 promotes an imbalanced host response that underlies the development and severity of COVID-19. Infections with viruses are known to modulate transposable elements (TEs), which can exert downstream effects by modulating host gene expression, innate immune sensing, or activities encoded by their protein products. We investigated the impact of SARS-CoV-2 infection on TE expression using RNA-Seq data from cell lines and from primary patient samples. Using a bioinformatics tool, Telescope, we showed that SARS-CoV-2 infection led to upregulation or downregulation of TE transcripts, a subset of which differed from cells infected with SARS, Middle East respiratory syndrome coronavirus (MERS-CoV or MERS), influenza A virus (IAV), respiratory syncytial virus (RSV), and human parainfluenza virus type 3 (HPIV3). Differential expression of key retroelements specifically identified distinct virus families, such as Coronaviridae, with unique retroelement expression subdividing viral species. Analysis of ChIP-Seq data showed that TEs differentially expressed in SARS-CoV-2 infection were enriched for binding sites for transcription factors involved in immune responses and for pioneer transcription factors. In samples from patients with COVID-19, there was significant TE overexpression in bronchoalveolar lavage fluid and downregulation in PBMCs. Thus, although the host gene transcriptome is altered by infection with SARS-CoV-2, the retrotranscriptome may contain the most distinctive features of the cellular response to SARS-CoV-2 infection.

Authors

Jez L. Marston, Matthew Greenig, Manvendra Singh, Matthew L. Bendall, Rodrigo R.R. Duarte, Cédric Feschotte, Luis P. Iñiguez, Douglas F. Nixon

×

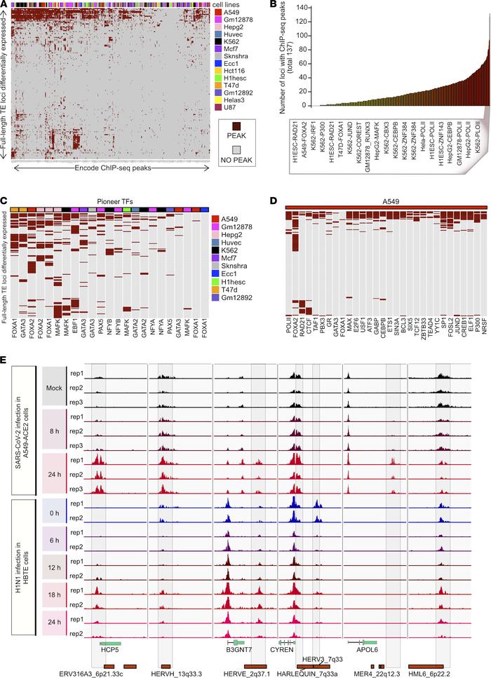
Figure 3

ChIP-Seq analysis of SARS-CoV-2–induced differentially expressed TEs.

Options: View larger image (or click on image) Download as PowerPoint
ChIP-Seq analysis of SARS-CoV-2–induced differentially expressed TEs.
(A...
(A) Heatmap summarizing the transcription factor (TF) occupancy over individual differentially expressed (DE) TE proviral loci in 14 human cell lines. This plot includes the distinct DE-TE loci that are occupied by at least 1 ChIP-Seq peak. Each row represents an individual DE-TE locus. Each column shows TF ChIP-Seq peak occupancy of a different cell line. Gray color denotes the absence, whereas dark red color denotes the presence of peaks in each locus. TFs are annotated on the top of the heatmap and shown in a legend on the right side. (B) Bar plot shows the number of DE-TE loci occupied by each ChIP-Seq in each cell line analyzed in A. The bars are shown in ascending order according to the number of enriched DE-TE loci. The ChIP-Seq shown in the box occupy at least half of the total DE-TE loci. (C) Heatmap shows the subsection of analysis in A while only including the attested and predicted pioneer TFs. The color scheme of the plot and legends is the same as in A. (D) This heatmap shows the subsection of analysis in A, including only the transcriptional- and enhancer-associated factors in A549 cells. The color scheme of the plot is the same as in A. (E) Genome browser tracks show the distribution of ChIP-Seq signal of H3K27Ac around the DE-TE loci (7 kb upstream until 3 kb downstream sequences from the putative transcription start site) in A549 cells after SARS-CoV-2 infection at the time points 0, 8, and 24 hours (upper panel) and H3K27Ac signals at the same set of loci shown in human bronchial tracheal epithelium cells after the H1N1 infection at time points, namely 6, 12, 18, and 24 hours (lower panel).

Copyright © 2026 American Society for Clinical Investigation
ISSN 2379-3708

Sign up for email alerts