Go to The Journal of Clinical Investigation
  • About
  • Editors
  • Consulting Editors
  • For authors
  • Publication ethics
  • Publication alerts by email
  • Transfers
  • Advertising
  • Job board
  • Contact
  • Physician-Scientist Development
  • Current issue
  • Past issues
  • By specialty
    • COVID-19
    • Cardiology
    • Immunology
    • Metabolism
    • Nephrology
    • Oncology
    • Pulmonology
    • All ...
  • Videos
  • Collections
    • In-Press Preview
    • Resource and Technical Advances
    • Clinical Research and Public Health
    • Research Letters
    • Editorials
    • Perspectives
    • Physician-Scientist Development
    • Reviews
    • Top read articles

  • Current issue
  • Past issues
  • Specialties
  • In-Press Preview
  • Resource and Technical Advances
  • Clinical Research and Public Health
  • Research Letters
  • Editorials
  • Perspectives
  • Physician-Scientist Development
  • Reviews
  • Top read articles
  • About
  • Editors
  • Consulting Editors
  • For authors
  • Publication ethics
  • Publication alerts by email
  • Transfers
  • Advertising
  • Job board
  • Contact
Coimmunomodulation of tumor and tumor-draining lymph nodes during in situ vaccination promotes antitumor immunity
Moonkyoung Jeong, Heegon Kim, Junyong Yoon, Dong-Hyun Kim, Ji-Ho Park
Moonkyoung Jeong, Heegon Kim, Junyong Yoon, Dong-Hyun Kim, Ji-Ho Park
View: Text | PDF
Research Article Therapeutics Vaccines

Coimmunomodulation of tumor and tumor-draining lymph nodes during in situ vaccination promotes antitumor immunity

  • Text
  • PDF
Abstract

In situ vaccination has demonstrated the feasibility of priming local immunity for systemic antitumor responses. Although direct intratumoral (IT) delivery of adjuvant is the mainstay, tumor-draining lymph nodes (TDLNs) also play essential roles in antitumor immunity. We report that directing an adjuvant to both tumors and TDLNs during in situ vaccination can induce robust antitumor responses. Conventional IT dosing leads to tumor-limited delivery of agents; however, delivery to both tumors and TDLNs can be ensured through a micellar formation. The peritumoral delivery of micellar MEDI9197 (mcMEDI), a toll-like receptor 7/8 agonist, induced significantly stronger innate and adaptive immune responses than those on conventional dosing. Optimal dosing was crucial because excessive or insufficient accumulation of the adjuvant in the TDLNs compromised therapeutic efficacy. The combination of local mcMEDI therapy significantly improved the efficacy of systemic anti–programmed death receptor 1 therapy. These data suggest that rerouting adjuvants to tumors and TDLNs can augment the therapeutic efficacy of in situ vaccination.

Authors

Moonkyoung Jeong, Heegon Kim, Junyong Yoon, Dong-Hyun Kim, Ji-Ho Park

×

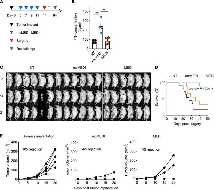
Figure 4

mcMEDI therapy promotes systemic and long-term antitumor immunity.

Options: View larger image (or click on image) Download as PowerPoint
mcMEDI therapy promotes systemic and long-term antitumor immunity.
(A) S...
(A) Schematic of treatment plan. The injections were administered as was done for Figure 3. At day 14, the primary tumors and TDLNs were dissected with the complete removal of mammary fat tissue and tumor-overlying skin. At day 18, 4 mice from each group were euthanized for splenocytes restimulation while the others were observed until day 64 for survival analysis. (B) Splenocytes from each group were cultured for 96 hours in the presence of a specific immunodominant peptide expressed by 4T1 cells (gp70423–431). Enzyme-linked immunosorbent assay was performed for quantification of IFN-γ secreted by the splenocytes (n = 4 per group). (C) Whole body in vivo bioluminescence imaging of 4T1-Luc cells in mice after surgery (n = 6 per group). (D) Kaplan-Meier survival curves of mice (n = 9–11 per group). (E) Tumor growth curve after tumor rechallenge. For tumor rechallenge, 1 × 104 4T1-Luc cells were inoculated in the contralateral mammary fat pad of mice that survived for 50 days in the mcMEDI/MEDI group or naive mice of similar age. Data are representative of 2 independent experiments for A–D. The experiment for E was performed once. Data presented as mean ± SEM. **P < 0.01; 1-way ANOVA and Tukey’s multiple comparisons test for B, log-rank (Mantel-cox) test for D.

Copyright © 2026 American Society for Clinical Investigation
ISSN 2379-3708

Sign up for email alerts