Go to The Journal of Clinical Investigation
  • About
  • Editors
  • Consulting Editors
  • For authors
  • Publication ethics
  • Publication alerts by email
  • Transfers
  • Advertising
  • Job board
  • Contact
  • Physician-Scientist Development
  • Current issue
  • Past issues
  • By specialty
    • COVID-19
    • Cardiology
    • Immunology
    • Metabolism
    • Nephrology
    • Oncology
    • Pulmonology
    • All ...
  • Videos
  • Collections
    • In-Press Preview
    • Resource and Technical Advances
    • Clinical Research and Public Health
    • Research Letters
    • Editorials
    • Perspectives
    • Physician-Scientist Development
    • Reviews
    • Top read articles

  • Current issue
  • Past issues
  • Specialties
  • In-Press Preview
  • Resource and Technical Advances
  • Clinical Research and Public Health
  • Research Letters
  • Editorials
  • Perspectives
  • Physician-Scientist Development
  • Reviews
  • Top read articles
  • About
  • Editors
  • Consulting Editors
  • For authors
  • Publication ethics
  • Publication alerts by email
  • Transfers
  • Advertising
  • Job board
  • Contact
Epigenetic modifications precede molecular alterations and drive human hepatocarcinogenesis
Carolin Czauderna, Alicia Poplawski, Colm J. O’Rourke, Darko Castven, Benjamín Pérez-Aguilar, Diana Becker, Stephanie Heilmann-Heimbach, Margarete Odenthal, Wafa Amer, Marcel Schmiel, Uta Drebber, Harald Binder, Dirk A. Ridder, Mario Schindeldecker, Beate K. Straub, Peter R. Galle, Jesper B. Andersen, Snorri S. Thorgeirsson, Young Nyun Park, Jens U. Marquardt
Carolin Czauderna, Alicia Poplawski, Colm J. O’Rourke, Darko Castven, Benjamín Pérez-Aguilar, Diana Becker, Stephanie Heilmann-Heimbach, Margarete Odenthal, Wafa Amer, Marcel Schmiel, Uta Drebber, Harald Binder, Dirk A. Ridder, Mario Schindeldecker, Beate K. Straub, Peter R. Galle, Jesper B. Andersen, Snorri S. Thorgeirsson, Young Nyun Park, Jens U. Marquardt
View: Text | PDF
Research Article Hepatology Oncology

Epigenetic modifications precede molecular alterations and drive human hepatocarcinogenesis

  • Text
  • PDF
Abstract

Development of primary liver cancer is a multistage process. Detailed understanding of sequential epigenetic alterations is largely missing. Here, we performed Infinium Human Methylation 450k BeadChips and RNA-Seq analyses for genome-wide methylome and transcriptome profiling of cirrhotic liver (n = 7), low- (n = 4) and high-grade (n = 9) dysplastic lesions, and early (n = 5) and progressed (n = 3) hepatocellular carcinomas (HCC) synchronously detected in 8 patients with HCC with chronic hepatitis B infection. Integrative analyses of epigenetically driven molecular changes were identified and validated in 2 independent cohorts comprising 887 HCCs. Mitochondrial DNA sequencing was further employed for clonality analyses, indicating multiclonal origin in the majority of investigated HCCs. Alterations in DNA methylation progressively increased from liver cirrhosis (CL) to dysplastic lesions and reached a maximum in early HCCs. Associated early alterations identified by Ingenuity Pathway Analysis (IPA) involved apoptosis, immune regulation, and stemness pathways, while late changes centered on cell survival, proliferation, and invasion. We further validated 23 putative epidrivers with concomitant expression changes and associated with overall survival. Functionally, Striatin 4 (STRN4) was demonstrated to be epigenetically regulated, and inhibition of STRN4 significantly suppressed tumorigenicity of HCC cell lines. Overall, application of integrative genomic analyses defines epigenetic driver alterations and provides promising targets for potentially novel therapeutic approaches.

Authors

Carolin Czauderna, Alicia Poplawski, Colm J. O’Rourke, Darko Castven, Benjamín Pérez-Aguilar, Diana Becker, Stephanie Heilmann-Heimbach, Margarete Odenthal, Wafa Amer, Marcel Schmiel, Uta Drebber, Harald Binder, Dirk A. Ridder, Mario Schindeldecker, Beate K. Straub, Peter R. Galle, Jesper B. Andersen, Snorri S. Thorgeirsson, Young Nyun Park, Jens U. Marquardt

×

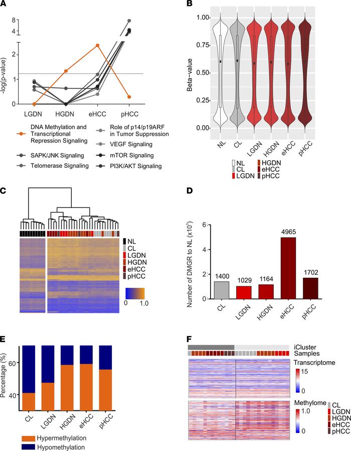
Figure 2

Epigenetic landscape of hepatocarcinogenesis.

Options: View larger image (or click on image) Download as PowerPoint
Epigenetic landscape of hepatocarcinogenesis.
(A) Signaling pathway regu...
(A) Signaling pathway regulation during sequential evolution of HCC analyzed by ingenuity pathway analyses based on differentially expressed genes (DEG). DEGs were identified by DESeq2 in R using Wald Test statistics. Significance of each pathway was determined by scoring system provided by the IPA tool. (B) Shown are violin blots demonstrating methylation variance and β-value distribution during malignant transformation. (C) Unsupervised clustering of DMGRs of CL, preneoplastic (LGDN, HGDN), and cancer (eHCC, pHCC) lesions to noninfected NLs; FDR-corrected P value < 0.05 and/or a minimum β-value difference ≥ ± 0.2 (see Methods). (D) Number of DMGRs to NL during sequential evolution of HCC; FDR-corrected P value < 0.05 and/or a minimum β-value difference ≥ ± 0.2. (E) Distribution of hyper- (orange) and hypomethylated (blue) DMGRs during sequential evolution of HCC. (F) Heatmap organized by iCluster grouping DNA-methylation status and mRNA expression.

Copyright © 2026 American Society for Clinical Investigation
ISSN 2379-3708

Sign up for email alerts